二次元裏@ふたば

画像ファイル名:1776116112084.png-(303486 B)
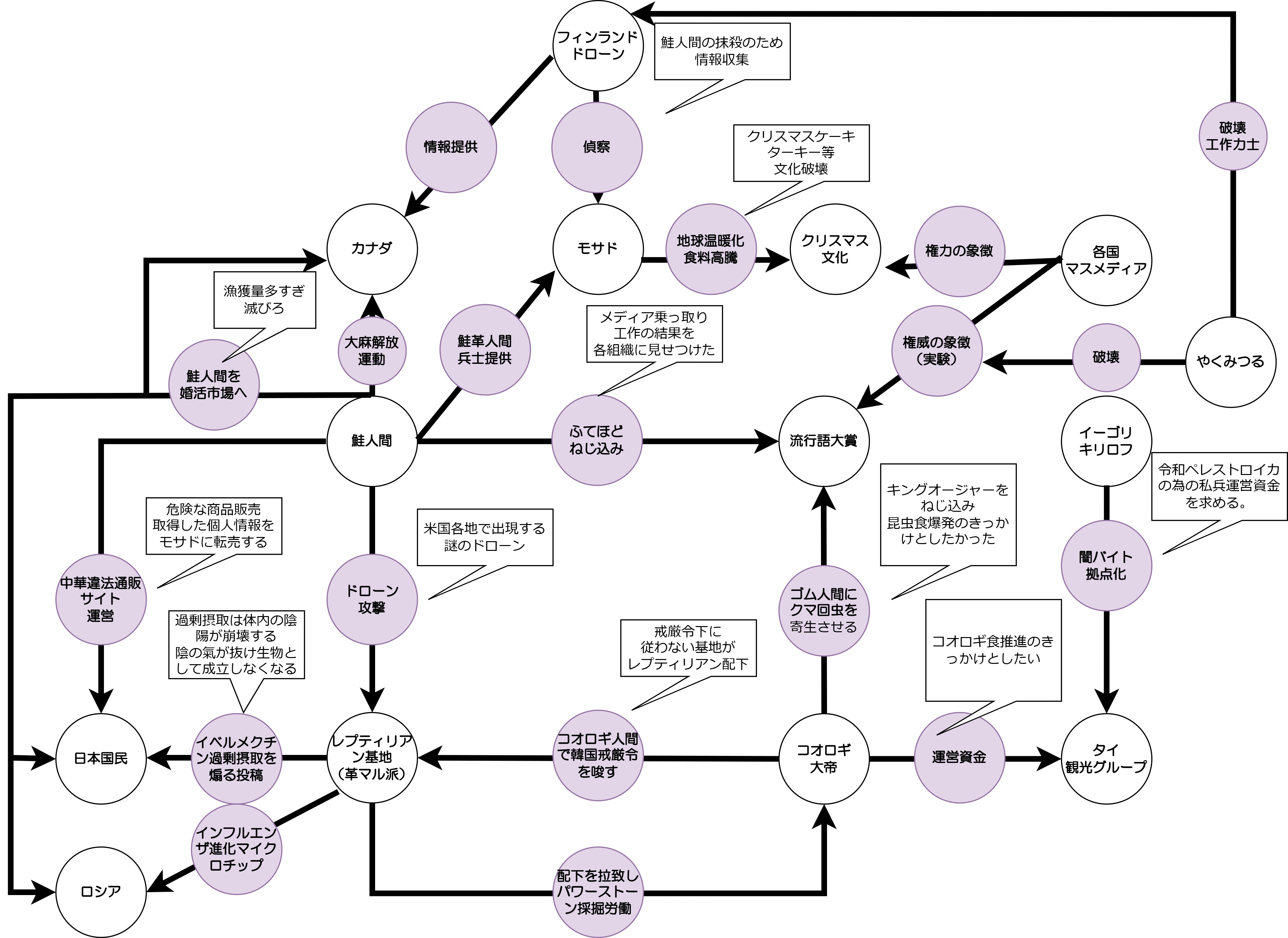
303486 B26/04/14(火)06:35:12No.1420198983+ 12:07頃消えます
国家非常事態ですぞー!
献策に従ってくだされー!
126/04/14(火)06:36:16No.1420199038そうだねx2
大分思想強めだな…
226/04/14(火)06:41:43No.1420199299そうだねx4
読む価値ねーなこりゃってのを最後に置くのやめてもらいません?
326/04/14(火)06:41:56No.1420199314+
一部はやっていいんじゃねえかなって思うけどさあ…
426/04/14(火)06:44:29No.1420199460+
>動画視聴・Vtuber配信の禁止
うーん…無理っす
526/04/14(火)06:47:39No.1420199638そうだねx4
人工台風の停止
626/04/14(火)06:52:00No.1420199871+
戦国時代にタイムスリップした鮭人間がついにホワイトハウスにまで辿り着いたか
726/04/14(火)06:53:17No.1420199931そうだねx1
テレワークのがコストかかるだろ
826/04/14(火)06:55:21No.1420200051+
>戦国時代にタイムスリップした鮭人間がついにホワイトハウスにまで辿り着いたか
fu6547207.jpg
知らないんですか鮭人間
926/04/14(火)06:59:51No.1420200336+
>fu6547207.jpg
>知らないんですか鮭人間
ノーソウイウノデハナク…
1026/04/14(火)07:03:13No.1420200567そうだねx2
まあ…その
国家の指示出てから前向きに検討するよ
1126/04/14(火)07:07:18No.1420200830+
なんだこれ…
1226/04/14(火)07:08:10No.1420200889そうだねx2
よくこんな胡散臭いもん見つけてくるなあ
そうとう暇なんだね
1326/04/14(火)07:10:34No.1420201084そうだねx1
下の方で急にスピリチュアルになるな
1426/04/14(火)07:11:43No.1420201185+
人口台風はダメなのに人工地震はいいんだ
1526/04/14(火)07:13:02No.1420201294+
今の最先端はトカゲ人間とか宇宙人じゃなくて鮭人間なのか…
1626/04/14(火)07:14:29No.1420201422+
トランプ鮭人間だったのか
1726/04/14(火)07:18:47No.1420201849そうだねx2
陰謀論に加えてVtuber粘着してるってとこに笑ってしまう
バカじゃん…
1826/04/14(火)07:19:19No.1420201909+
それっぽいこと書こうとしてんのにV粘着兼任してるのが病人って感じ
1926/04/14(火)08:00:53No.1420206289+
7個実践できたら国士をなのっていいよ
2026/04/14(火)09:58:58No.1420223350+
ヨヨイ
2126/04/14(火)10:13:54No.1420225709+
Vtuberが嫌いだということはわかった


fu6547207.jpg 1776116112084.png