二次元裏@ふたば

画像ファイル名:1774163675166.png-(2150970 B)
2150970 B26/03/22(日)16:14:35No.1413188307そうだねx1 17:44頃消えます
開けてください!
開けてください!
このスレは古いので、もうすぐ消えます。
126/03/22(日)16:15:04No.1413188424そうだねx17
こ…怖い…
226/03/22(日)16:16:55No.1413188984+
いません帰ってください
326/03/22(日)16:19:03No.1413189558+
開けてください
開けてください!!!!!!(ダンダンダンダンダンダンダン
426/03/22(日)16:21:58No.1413190411+
猫とカラスの集団ストーカーに襲われています
526/03/22(日)16:25:52No.1413191460そうだねx13
これ「進行」してるだろ
626/03/22(日)16:26:18No.1413191589+
ねえこれ雛見沢症候群…
726/03/22(日)16:27:18No.1413191867+
開けてください!!!!(ダンダンダンダンダンダンダン
バキッメキッガチャッ
826/03/22(日)16:27:58No.1413192062そうだねx8
入ってきちまったじゃねえか・・・
926/03/22(日)16:30:26No.1413192785+
喰らえ!叙々苑のお食事券!!
1026/03/22(日)16:31:28No.1413193090そうだねx15
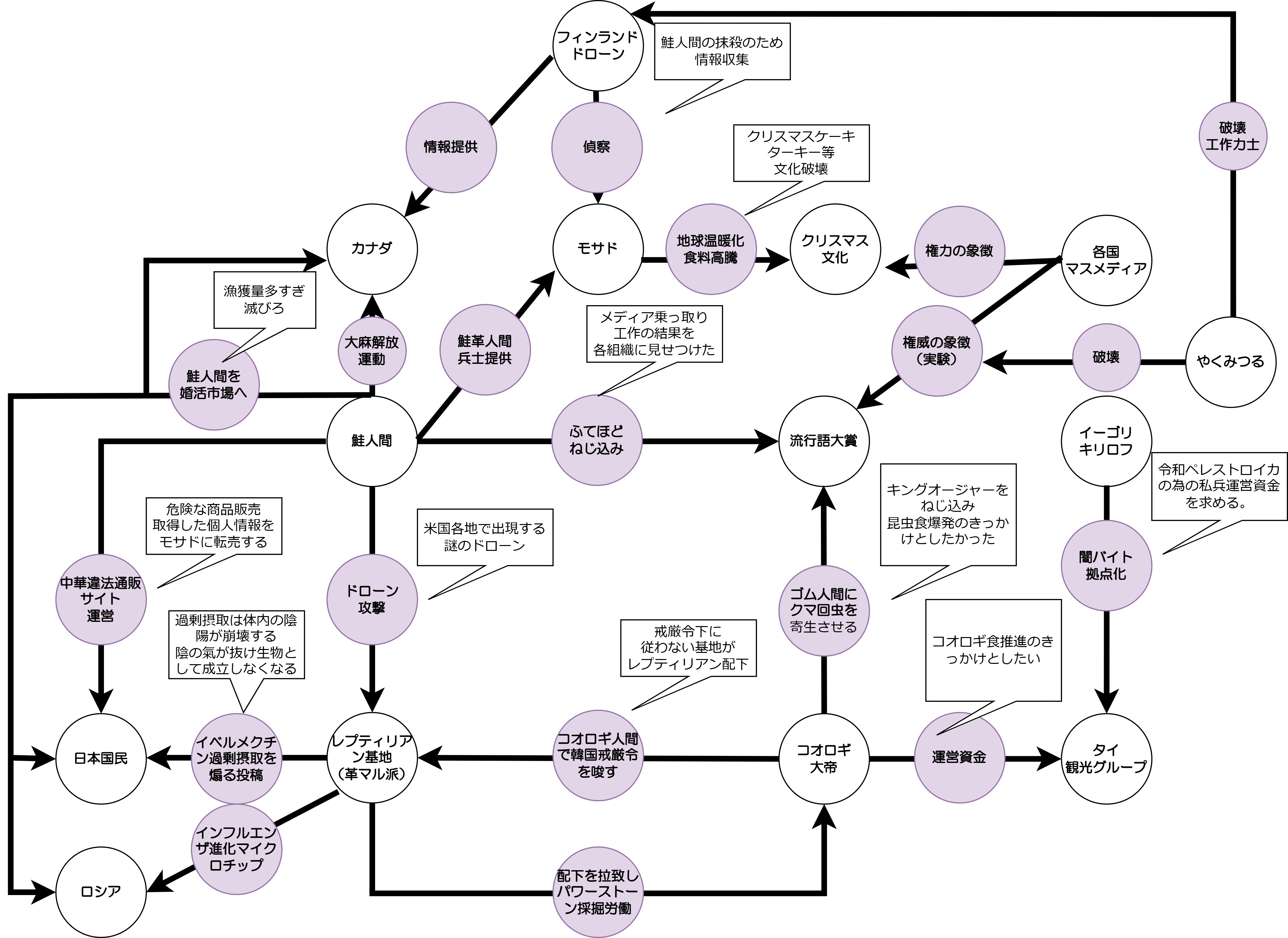
コオロギ大帝について知っていますか?レプティリアンが製造した食用コオロギの統率者で正義のレプティリアンである竜神天皇と闇天皇の導きを受け、悪のレプティリアンを倒すために活動しているのですがレプティリアンを倒すために人間を利用しようと考えているんですこの人間の利用というのが人間にコオロギを食べさせることで人間を高次元存在にして食人を行うレプティリアンを滅ぼそうという計画なのですが高次元存在になれない適性の低い人間は5Gに接続されてコオロギ大帝の命令を受け取るだけの存在になってしまうんですねコオロギ大帝と戦っている和多志達のバッチをつけることで電波を退けることが
1126/03/22(日)16:33:02No.1413193579+
>コオロギ大帝について知っていますか?レプティリアンが製造した食用コオロギの統率者で正義のレプティリアンである竜神天皇と闇天皇の導きを受け、悪のレプティリアンを倒すために活動しているのですがレプティリアンを倒すために人間を利用しようと考えているんですこの人間の利用というのが人間にコオロギを食べさせることで人間を高次元存在にして食人を行うレプティリアンを滅ぼそうという計画なのですが高次元存在になれない適性の低い人間は5Gに接続されてコオロギ大帝の命令を受け取るだけの存在になってしまうんですねコオロギ大帝と戦っている和多志達のバッチをつけることで電波を退けることが
もしもし!!もしもし警察ですか!!!!?
1226/03/22(日)16:33:03No.1413193590+
叙々苑行かないのか?
1326/03/22(日)16:33:24No.1413193690+
>喰らえ!叙々苑のお食事券!!
叙々苑といえば和牛焼肉ライスバーガーですよね
ライスこれはライスがコオロギ大帝というトレーナーさんの最後のメッセージ……
1426/03/22(日)16:37:13No.1413194878+
カシャカシャオリオリ
モシモシジョジョエンデスカハイヨヤクヲオネガイシマス
ヨルシチジニフタリデス
トレーナートモウシマス
トレーナーさん無事だったんですね!?
1526/03/22(日)16:38:14No.1413195174+
怖い怖い怖い
1626/03/22(日)16:38:26No.1413195237+
いるのは分かってますよ!!
バキッ…ガチャ…
どこにいるのかな〜…
1726/03/22(日)16:38:38No.1413195294そうだねx3
何でこの子こんなになっちゃったの…?
1826/03/22(日)16:40:48No.1413195989+
今までなら叙々苑チラつかせるだけでアルミホイルくしゃくしゃポイしてたのに…
これもコオロギ大帝のせいなのか…?
1926/03/22(日)16:41:20No.1413196160+
玄関開けたらいる人
2026/03/22(日)16:41:52No.1413196316+
トプロ…コオロギ大帝なんてものは居ないんだ…目を覚ましてくれ…
2126/03/22(日)16:42:49No.1413196609+
こっちをコオロギ大帝と認識してきたら終わり
2226/03/22(日)16:43:38No.1413196951+
>トプロ…コオロギ大帝なんてものは居ないんだ…目を覚ましてくれ…
覚醒するのはトレーナーさんの方ですよ
叙々苑の予約まで2時間半、たっぷりと真実を教えてあげますよ
2326/03/22(日)16:43:38No.1413196953そうだねx4
(そもそもコオロギ大帝ってなんだ…)
2426/03/22(日)16:45:50No.1413197626+
叙々苑にはコオロギ大帝?ってのがいるんじゃないか?予約を取り消そう
2526/03/22(日)16:46:04No.1413197695+
>叙々苑にはコオロギ大帝?ってのがいるんじゃないか?予約を取り消そう
バシィ
2626/03/22(日)16:52:03No.1413199690+
fu6448852.jpg
まずこちらをご覧ください
ディープステート?とかいうのに所属しているのがコオロギ大帝です気象兵器で変な時期に雪が降れば大体コオロギ大帝の仕業です花粉もですこうすることで農地を荒廃させ食用コオロギをねじ込むすきを作ろうとしているんですね仮にこの計画が失敗してもレプティリアンは冷血なので冬眠しちゃうんですよね2段構えの計画ですねこの争いに世界は巻き込まれているんですつまりレプティリアンとコオロギ大帝とアルクトゥルス星人とグレイにトールマンにバシャール全てを滅ぼすことでやっと地球は平和になるのですこいつらは松脂を塗った桃の枝が弱点ですが特に燻した腿の枝が効くようなので叙々苑の焼肉の煙で木刀を炙りましょう
トレーナーさん逃げないでくださいっ!ウマ娘から逃げられない人がコオロギ大帝についてちゃんと学んでおかないと逃げられませんよ!
2726/03/22(日)16:52:35No.1413199872そうだねx3
エミュ練度高いの怖いよ…
2826/03/22(日)16:53:04No.1413200027+
悪かった…悪かったから…何でも好きなの奢るからアルミホイル外して…
2926/03/22(日)16:53:37No.1413200217+
叙々苑の予約まで二時間半ですよ
3026/03/22(日)16:53:44No.1413200253そうだねx2
>叙々苑の焼き肉の煙
ここちょっと正気だな
3126/03/22(日)16:54:25No.1413200497+
いい歳して陰謀論にはまってるのは恥ずかしいことなんだよトプロ
3226/03/22(日)16:54:46No.1413200619+
「都合」が悪いんですか?
3326/03/22(日)16:55:43No.1413200932+
えっロイヤルホストのパフェ・デザートを制覇してもいいんですか!?
3426/03/22(日)16:56:43No.1413201240+
>悪かった…悪かったから…何でも好きなの奢るからアルミホイル外して…
ロイホ行きますよロイホ!!!!!!!!
3526/03/22(日)16:58:09No.1413201658+
私の食欲を制御していたこのティンホイルハットをそんなに外したいんですか?
3626/03/22(日)16:58:56No.1413201881そうだねx3
>私の食欲を制御していたこのティンホイルハットをそんなに外したいんですか?
それそういうものだったの!?
3726/03/22(日)16:59:05No.1413201927+
>>悪かった…悪かったから…何でも好きなの奢るからアルミホイル外して…
>ロイホ行きますよロイホ!!!!!!!!
待って叙々苑からロイホハシゴするの!?
3826/03/22(日)17:01:19No.1413202599+
キルフェボンも行きたいです
3926/03/22(日)17:02:03No.1413202825+
高野フルーツパーラー!!!!!
4026/03/22(日)17:02:43No.1413203028+
>>>悪かった…悪かったから…何でも好きなの奢るからアルミホイル外して…
>>ロイホ行きますよロイホ!!!!!!!!
>待って叙々苑からロイホハシゴするの!?
腹減ってる時は無限に食えると思っちゃうから…
4126/03/22(日)17:03:00No.1413203102+
>>>悪かった…悪かったから…何でも好きなの奢るからアルミホイル外して…
>>ロイホ行きますよロイホ!!!!!!!!
>待って叙々苑からロイホハシゴするの!?
そりゃあだって…和多志ウマ娘でしょう?
4226/03/22(日)17:04:39No.1413203604+
>いい歳して陰謀論にはまってるのは恥ずかしいことなんだよトプロ
都合が悪いんですか?
4326/03/22(日)17:05:38No.1413203920+
>>>>悪かった…悪かったから…何でも好きなの奢るからアルミホイル外して…
>>>ロイホ行きますよロイホ!!!!!!!!
>>待って叙々苑からロイホハシゴするの!?
>そりゃあだって…和多志ウマ娘でしょう?
外しきれてねえぞこいつ
4426/03/22(日)17:08:38No.1413205029+
最後にはスイーツホテルに行きましょう!
ラブホテルからエンタメホテルという形態に移行しましたがスイーツホテルの名前の通り部屋内もスイーツ風で飲食メニューも豊富ご休憩あり!よくわからないけどコースターとかチョコ風呂まであり!メニューも季節限定があるんですよ!ラブホテルなのに季節限定があるんですよ!ラブホ女子会っていうのも聞きますけどなんか異常性愛者っぽく見えるから嫌じゃないですか?ちなみに他のグループホテルにはビールやコーヒーサーバーが付いているところがありますよ
4526/03/22(日)17:09:53No.1413205465+
イカした帽子じゃん
4626/03/22(日)17:09:58No.1413205497+
知っていますか?
コオロギ食は5G電波を出してなんか美味しそうに見えるんです
4726/03/22(日)17:12:42No.1413206507+
知らない…
4826/03/22(日)17:13:15No.1413206701+
何で大帝がコオロギ食を推進するんだ?
同族じゃないのか?
4926/03/22(日)17:13:15No.1413206705+
トプロ 
お前の魅力はとんがり帽子被ってても可愛い顔とデカい胸だったはずだ
5026/03/22(日)17:14:03No.1413207019+
>何で大帝がコオロギ食を推進するんだ?
>同族じゃないのか?
それはリアルのコオロギ大帝論の頃からそうなんだけど
要するにコオロギ食った奴はそのコオロギに乗っ取られる
5126/03/22(日)17:14:22No.1413207130+
>それはリアルのコオロギ大帝論の頃からそうなんだけど
>要するにコオロギ食った奴はそのコオロギに乗っ取られる
仮面ライダーの見過ぎィ!
5226/03/22(日)17:16:12No.1413207803+
>>何で大帝がコオロギ食を推進するんだ?
>>同族じゃないのか?
>それはリアルのコオロギ大帝論の頃からそうなんだけど
>要するにコオロギ食った奴はそのコオロギに乗っ取られる
諸説あってコオロギ大帝が処刑した反コオロギ大帝派コオロギや改造コオロギの失敗作が食用コオロギの場合もある
コオロギ粉を食べるとコオロギ大帝に操られる場合もある
あとコオロギ食べると5gに接続されたり電磁力を操れる
5326/03/22(日)17:16:32No.1413207933+
クリスマスがかわいそう
5426/03/22(日)17:17:25No.1413208231+
>トプロ 
>お前の魅力はとんがり帽子被ってても可愛い顔とデカい胸だったはずだ
ウマ娘は食べれば食べる程おおきくなるんですよ?
5526/03/22(日)17:17:29No.1413208265そうだねx4
>叙々苑の予約まで2時間半、たっぷりと真実を教えてあげますよ
この調子でも叙々苑にはしっかり行く気なのに狂気を感じる
5626/03/22(日)17:18:29No.1413208615+
>諸説あって
うるさい!!
5726/03/22(日)17:24:44No.1413211001+
破壊工作力士ってなんだよ
5826/03/22(日)17:25:26No.1413211261+
玄関開けたらいてギリギリ嬉しさが上回るデカパイ美少女
5926/03/22(日)17:27:46No.1413212134+
ごめん
そこもう引き払ったんだ…
6026/03/22(日)17:31:11No.1413213385+
スイーツホテルとか初めて知ったがトプロエロなん?
6126/03/22(日)17:33:09No.1413214115+
>>何で大帝がコオロギ食を推進するんだ?
>>同族じゃないのか?
>それはリアルのコオロギ大帝論の頃からそうなんだけど
>要するにコオロギ食った奴はそのコオロギに乗っ取られる
それならコオロギ以前に鶏とかに乗っ取られてるんじゃないか?
6226/03/22(日)17:40:46No.1413217075+
>玄関開けたらいてギリギリ嬉しさが上回るデカパイ美少女
アルミを被ってるのはちょっと恐怖が上回るかな…
6326/03/22(日)17:41:06No.1413217197+
「」ってとしあき以下なんだなわかるスレ
6426/03/22(日)17:43:42No.1413218160+
書き込みをした人によって削除されました


fu6448852.jpg 1774163675166.png