二次元裏@ふたば

画像ファイル名:1771344708033.png-(387312 B)
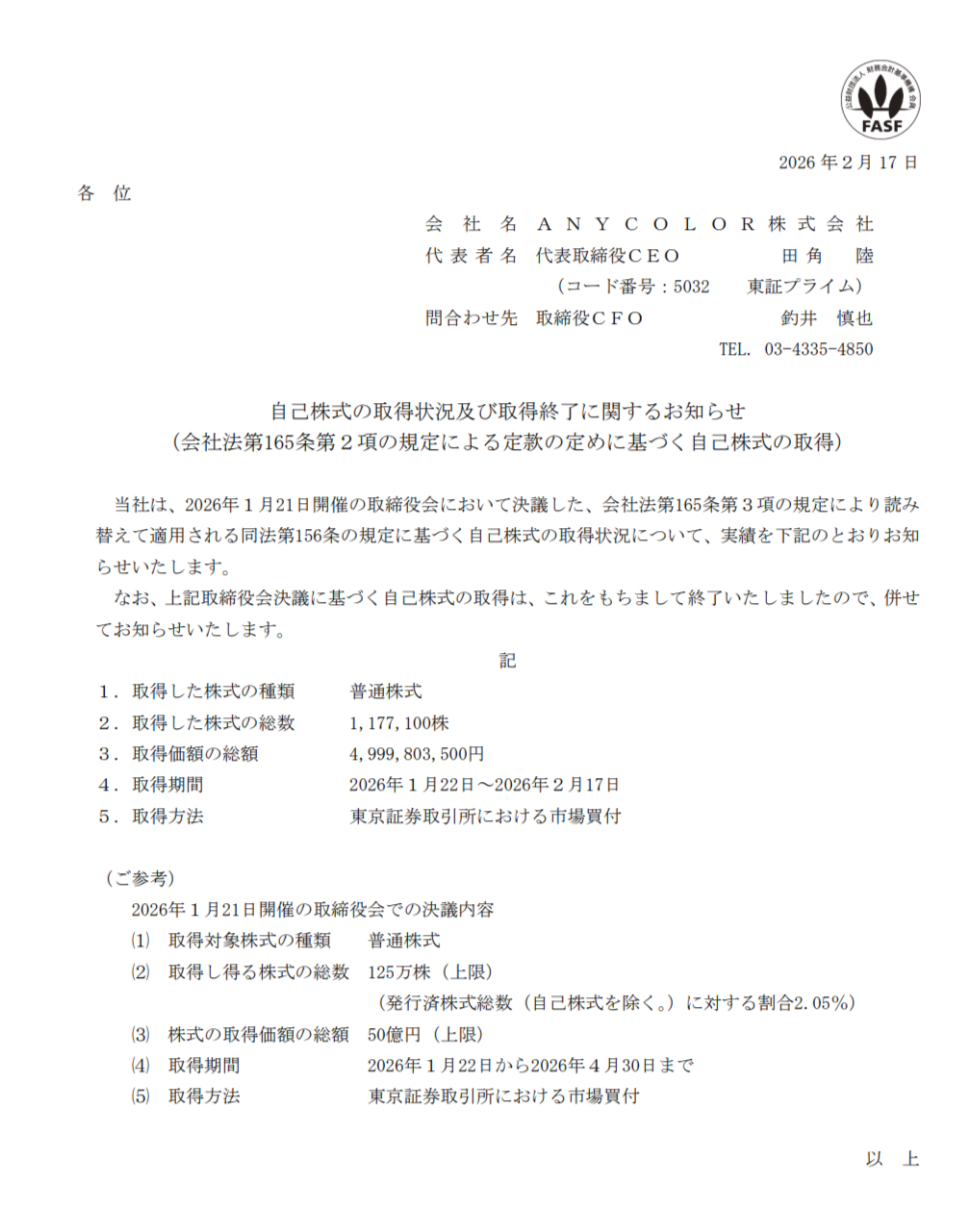
387312 B26/02/18(水)01:11:48No.1403093290そうだねx3 05:44頃消えます
結局何のために自社株買いなんかしたんだこいつら?
126/02/18(水)01:16:08No.1403094126そうだねx1
単純に割ると4247円で4250円あたりで買ったのなら16日だな
226/02/18(水)01:18:11No.1403094508+
自社株買いやめちゃうのか
326/02/18(水)01:22:14No.1403095217そうだねx1
約束の半分しか買えないだけでやめるなんて言ってないだろ!
426/02/18(水)01:23:40No.1403095469+
fu6310260.jpg
絶対に許さないよ
メモったからな
3年で300億だかんな
526/02/18(水)01:26:37No.1403095933そうだねx3
>約束の半分しか買えないだけでやめるなんて言ってないだろ!
×
去年のうちに買うべき100億のうち50億でしかなく
約束を完遂するにはあと一年以内に150億の自社株買いをしなければならないため
626/02/18(水)01:27:55No.1403096134そうだねx3
>自社株買いやめちゃうのか
やめるんじゃなくてもう50億使い終わったんだよ
726/02/18(水)01:39:14No.1403097868そうだねx3
ねぇねぇじょーじょーはなんのため?
でろーんがかぶかじまんするため?
たずみのえっくすちょっとごうかにするため?
826/02/18(水)01:51:37No.1403099530そうだねx2
フワモコ同接10801配信時間2時間4分高評価数8693
くーちゃん同接63192配信時間3時間7分高評価数7229
火畜くーちゃんの配信つまんなく思いすぎでしょ
926/02/18(水)02:36:38No.1403103878+
正直どういうレスしたら出るのかわからん
1026/02/18(水)03:32:52No.1403107009そうだねx1
セレン騒動で200万抜けられて株価めっちゃ下がった時に自社株買いして配当出すから見捨てないでって言ったから自社株買い始めたと聞いたが
1126/02/18(水)03:39:18No.1403107269そうだねx1
>結局何のために自社株買いなんかしたんだこいつら?
見栄
1226/02/18(水)04:43:58No.1403109616+
AC100は大したことねえなって感じがするけどHBD100はかなり威圧感ある
1326/02/18(水)04:51:04No.1403109856+
フードロスすぎる!


1771344708033.png fu6310260.jpg