二次元裏@ふたば

画像ファイル名:1769954975590.png-(446457 B)
446457 B26/02/01(日)23:09:35 ID:uKTcG.pENo.1398028078そうだねx1 00:48頃消えます
おお
このスレは古いので、もうすぐ消えます。
上限1000レスに達しました
126/02/01(日)23:10:10No.1398028236そうだねx11
スレッドを立てた人によって削除されました
政治はだめ. 同人関連のアップロード依頼はだめ.
226/02/01(日)23:10:12No.1398028256そうだねx16
なー
326/02/01(日)23:10:46No.1398028418そうだねx33
朝日の調査でこれならもっと議席行きそうだな
426/02/01(日)23:10:52No.1398028450+
いい感じのグーとパーが無いのが残念よね
526/02/01(日)23:11:09No.1398028523そうだねx4
スレッドを立てた人によって削除されました
>スレッドを立てた人によって削除されました
>政治はだめ. 同人関連のアップロード依頼はだめ.
なんでこれ消したの
626/02/01(日)23:11:25No.1398028609そうだねx3
スレッドを立てた人によって削除されました
>もう終わりだねこの国
>朝日の調査でこれならもっと議席行きそうだな
自演かな?
726/02/01(日)23:11:54No.1398028769そうだねx38
数としてはたいしたことなくても参政やっぱ増えるのかな
やだなぁ
826/02/01(日)23:11:56No.1398028783そうだねx4
スレッドを立てた人によって削除されました
こんなスレ一丁前に管理してんじゃねーよハゲ
926/02/01(日)23:12:07No.1398028838そうだねx3
スレッドを立てた人によって削除されました
荒らしの立てたスレ
1026/02/01(日)23:12:18No.1398028884そうだねx2
スレッドを立てた人によって削除されました
>数としてはたいしたことなくても参政やっぱ増えるのかな
>やだなぁ
自演かな?
1126/02/01(日)23:12:27 ID:3ZIbTfCENo.1398028924そうだねx1
中道は旧公明しか当選しないというシミュレーションで笑う
1226/02/01(日)23:12:42No.1398029001そうだねx4
スレッドを立てた人によって削除されました
自演を晒し上げるスレッドはここですか?
1326/02/01(日)23:13:19No.1398029183そうだねx5
社民が空に見えるけど俺の目が悪い?
1426/02/01(日)23:13:29No.1398029233そうだねx3
スレッドを立てた人によって削除されました
まさはるやりたければメにでも行け
1526/02/01(日)23:14:10No.1398029456そうだねx2
>中道は旧公明しか当選しないというシミュレーションで笑う
りっけんの支持層は完全に裏切られた形だし公明の支持者が公明に入れるだけの集団になると言われたら納得感はある
1626/02/01(日)23:14:27No.1398029562そうだねx32
参政みたいな政党が議席伸ばす国は実際限界まで来ていると思う
1726/02/01(日)23:14:38No.1398029623+
中道はだいぶ厳しいな
fu6244641.jpg
1826/02/01(日)23:14:53No.1398029706そうだねx16
朝日新聞に200円払うよりもポテチ買った方が満足度高い気がする
1926/02/01(日)23:15:18No.1398029852そうだねx10
>参政みたいな政党が議席伸ばす国は実際限界まで来ていると思う
おめー今フィンランドが限界つったか?
2026/02/01(日)23:15:27No.1398029901+
これか
https://www.asahi.com/sp/articles/ASV212VHMV21UZPS002M.html
> 2月8日投開票の衆院選(定数465)について、朝日新聞社は1月31日から2月1日にかけ、約37万人を対象に電話とネットによる調査を実施し、取材情報も加えて中盤情勢を探った。①自民党は単独で過半数(233議席)を大きく上回る勢いで、日本維新の会とあわせて与党として300議席超をうかがう②中道改革連合はふるわず、公示前勢力(167議席)から半減する可能性もある③国民民主党はほぼ横ばい④参政党、チームみらいが躍進――などの情勢となっている。
37万人は相当だな
2126/02/01(日)23:15:34No.1398029945+
>りっけんの支持層は完全に裏切られた形だし公明の支持者が公明に入れるだけの集団になると言われたら納得感はある
でも立憲に入れてた人たちは自民じゃなくて国民のほうに行きそうな気もするが…
2226/02/01(日)23:16:07No.1398030123そうだねx28
本人たちは選挙前に新党結成して人気取りやってるつもりだったんだろうけど
中道作ったのは逆効果だったと思う
2326/02/01(日)23:16:24No.1398030247+
今日の敵前逃亡でまた潮目が変わるかもしれないから…
どうかな…どうだろ…
2426/02/01(日)23:16:28No.1398030265+
なるほど朝日の調査か…
2526/02/01(日)23:16:40No.1398030335そうだねx1
スレッドを立てた人によって削除されました
なんで1人で喋ってんの
2626/02/01(日)23:17:00 ID:3ZIbTfCENo.1398030445そうだねx3
スレッドを立てた人によって削除されました
>なんで1人で喋ってんの
ID見えんのかお前
2726/02/01(日)23:17:04No.1398030470そうだねx1
野田じゃなければなあ
2826/02/01(日)23:17:15No.1398030519そうだねx2
スレッドを立てた人によって削除されました
自演以外は全部消す
2926/02/01(日)23:17:18No.1398030536そうだねx16
>今日の敵前逃亡でまた潮目が変わるかもしれないから…
>どうかな…どうだろ…
病気を敵前逃亡とするのは元から入れない人たちだから
3026/02/01(日)23:17:38No.1398030639+
参政そこまで伸びない
3126/02/01(日)23:18:36No.1398030958そうだねx15
自民過半数で絶望する奴はいても
中道半減を嘆く奴はいなさそうだな
3226/02/01(日)23:18:39No.1398030975そうだねx1
スレッドを立てた人によって削除されました
>朝日の調査でこれならもっと議席行きそうだな
急に自民優勢!って言いいだして
投票棄権誘導してるだけのいつもの反日しぐさだよ
3326/02/01(日)23:18:54No.1398031059+
共同通信もそうなるか
https://news.yahoo.co.jp/articles/24c6cbbd104a04faef9513c88c71ad275e5acad1
3426/02/01(日)23:18:59No.1398031089そうだねx3
スレッドを立てた人によって削除されました
may見たらやっぱ同じスレ立ってたわ
3526/02/01(日)23:19:01 ID:3ZIbTfCENo.1398031104そうだねx6
難病を仮病扱いする弱者によりそうはずの共産党
3626/02/01(日)23:19:16No.1398031198そうだねx12
個人的には自民が第一党のまま議席数すこし減らすくらいがちょうどいいんだけどなあ
3726/02/01(日)23:19:28No.1398031258+
選挙前に圧倒的優勢を報じるのは投票サボらせるためよね
3826/02/01(日)23:19:42No.1398031325そうだねx7
中道はどう見てもスッカスカで余程の信仰心ないと支持できんわ
3926/02/01(日)23:19:54No.1398031395+
参政は元が3だから伸びるしかないけど国民民主がほぼ増えてないの笑う
選挙舐めすぎだろ
4026/02/01(日)23:19:58No.1398031427+
>個人的には自民が第一党のまま議席数すこし減らすくらいがちょうどいいんだけどなあ
なんで?
なにも考えてなさそう
4126/02/01(日)23:20:00No.1398031439そうだねx34
自民嫌いの人は中道に怒った方がいいと思うよマジで…
4226/02/01(日)23:21:03No.1398031789+
野党第一党としてしぶとく頑張ってきたはずの立憲の末路がこれなのはマジで支持者の人たち可哀想だとは思うよ
4326/02/01(日)23:21:17No.1398031845そうだねx6
>なんで?
>なにも考えてなさそう
なにも考えてないレスありがとう
4426/02/01(日)23:21:18No.1398031851そうだねx10
>参政は元が3だから伸びるしかないけど国民民主がほぼ増えてないの笑う
>選挙舐めすぎだろ
国民民主は推しの政策だった消費税減税をみんなにパクられて立つ瀬なくなった割には頑張ってると思うよ
情けないのはパクった中道がこの有様なこと
自民はパクった結果をちゃんと出してるのに
4526/02/01(日)23:21:25No.1398031887+
>急に自民優勢!って言いいだして
>投票棄権誘導してるだけのいつもの反日しぐさだよ
今回は読売ですらその傾向が強いから新聞社に対する創価パワーを感じる
4626/02/01(日)23:21:38No.1398031978そうだねx6
>なんで?
>なにも考えてなさそう
基本的には自民党支持だけど石破派のほうが考えが近いから高市が調子乗るのは避けたい
4726/02/01(日)23:21:40No.1398031996+
とりあえず昨日期日前投票行ってきた!最高裁の国民審査はまだできないからまた行く必要あるみたい…
4826/02/01(日)23:21:40No.1398031998+
>野党第一党としてしぶとく頑張ってきたはずの立憲の末路がこれなのはマジで支持者の人たち可哀想だとは思うよ
野田なんかを党首に選ぶから…
4926/02/01(日)23:21:50No.1398032062+
自民が過半数なのは今だと有り難い
5026/02/01(日)23:22:17No.1398032206そうだねx7
>野党第一党としてしぶとく頑張ってきたはずの立憲の末路がこれなのはマジで支持者の人たち可哀想だとは思うよ
支持者が見放したからこの末路なんだ
順番が逆
先にバカなことしでかしたのが党で見放したのが支持者
5126/02/01(日)23:22:25No.1398032258+
あの自民の不甲斐なさを見たら中日改革連合に普通は投票するよね…
5226/02/01(日)23:22:33No.1398032310そうだねx2
進次郎が選挙前の報道なんて信じちゃダメですよ
僕総裁選で負けましたからねって言ってたよ
5326/02/01(日)23:22:45No.1398032379そうだねx2
>>野党第一党としてしぶとく頑張ってきたはずの立憲の末路がこれなのはマジで支持者の人たち可哀想だとは思うよ
>支持者が見放したからこの末路なんだ
>順番が逆
>先にバカなことしでかしたのが党で見放したのが支持者
何も逆じゃないが
5426/02/01(日)23:22:46No.1398032389そうだねx14
>>なんで?
>>なにも考えてなさそう
>基本的には自民党支持だけど石破派のほうが考えが近いから高市が調子乗るのは避けたい
調子乗って欲しくないって逆張りだけか
やっぱなにも考えてないか
5526/02/01(日)23:22:47No.1398032392+
消費税減税とかバカ言ってんじゃねえよと思うから自分とこに候補がいればチームみらいに入れるんだけどな
5626/02/01(日)23:22:52No.1398032417そうだねx4
そりゃ立憲なんて自民でない多数派候補というだけの価値しかないからな
名前変わって認知度リセットされたら自民嫌いでも入れる理由がない
5726/02/01(日)23:23:21No.1398032582そうだねx1
中核派とか共産とかが席増やすよりはマシだからしゃーない
5826/02/01(日)23:23:23No.1398032595+
>消費税減税とかバカ言ってんじゃねえよと思うから自分とこに候補がいればチームみらいに入れるんだけどな
消費税減税しか政策見ないの?
5926/02/01(日)23:23:33No.1398032653そうだねx4
>>野党第一党としてしぶとく頑張ってきたはずの立憲の末路がこれなのはマジで支持者の人たち可哀想だとは思うよ
>支持者が見放したからこの末路なんだ
多分元のレスとお前で「末路」の意味が違う
元のレスは公明と一緒になったのを末路と言ってる
お前は信者にすら見放されて議席減らすのを末路といってる
6026/02/01(日)23:23:36No.1398032681+
>あの自民の不甲斐なさを見たら中日改革連合に普通は投票するよね…
中日は改革して4位だろ!
6126/02/01(日)23:23:45No.1398032731+
反対のこと主張してたやつらがくっついても信用がね…
6226/02/01(日)23:23:47No.1398032743+
中道は何をどう勘違いしたのか不思議
その辺の支持者に意見求めなかったの?
6326/02/01(日)23:23:51No.1398032763+
>>消費税減税とかバカ言ってんじゃねえよと思うから自分とこに候補がいればチームみらいに入れるんだけどな
>消費税減税しか政策見ないの?
少なくとも一番大事だな
6426/02/01(日)23:23:58No.1398032816+
>そりゃ立憲なんて自民でない多数派候補というだけの価値しかないからな
>名前変わって認知度リセットされたら自民嫌いでも入れる理由がない
公明と立憲の合わせ技で知名度だけなら野党最強だろう
6526/02/01(日)23:24:08No.1398032860+
>そりゃ立憲なんて自民でない多数派候補というだけの価値しかないからな
>名前変わって認知度リセットされたら自民嫌いでも入れる理由がない
政策的に見ても立民要素がほとんど取り下げられてるのがいかれてる
6626/02/01(日)23:24:09No.1398032866そうだねx2
国民民主に入れるわ
6726/02/01(日)23:24:09No.1398032872+
>消費税減税とかバカ言ってんじゃねえよと思うから自分とこに候補がいればチームみらいに入れるんだけどな
比例で入れりゃいいんじゃないの?
6826/02/01(日)23:24:11No.1398032883+
>消費税減税とかバカ言ってんじゃねえよと思うから自分とこに候補がいればチームみらいに入れるんだけどな
みらいは社会保険料減らすと言ってるけど…
6926/02/01(日)23:24:33No.1398033018+
涙の数だけ強くなれるよ
7026/02/01(日)23:24:43No.1398033073+
>>消費税減税とかバカ言ってんじゃねえよと思うから自分とこに候補がいればチームみらいに入れるんだけどな
>比例で入れりゃいいんじゃないの?
何の比例だよ
7126/02/01(日)23:24:50No.1398033121+
みらいはAI活用する
7226/02/01(日)23:24:51 ID:3ZIbTfCENo.1398033126+
みらいは高所得高学歴のための政治に割り切ってるからある意味感心するわ
7326/02/01(日)23:24:54No.1398033150そうだねx10
みらいはちょっと詐欺ベンチャー感が強いっていうか…
7426/02/01(日)23:24:54No.1398033151+
>涙の数だけ強くなれるよ
アスファルトに咲く花のように?
7526/02/01(日)23:25:03No.1398033188そうだねx4
チームみらいは後ろにいる人達を知るとあっ…ってなる
後政治素人が民間の理屈で何とかなると勘違いしてるな?ってのがバレてきた
7626/02/01(日)23:25:05No.1398033206+
ヤフコメランキングだと自民高市叩き記事だらけなのになんで反映されてないの?
7726/02/01(日)23:25:06No.1398033211そうだねx1
民主党時代から立憲までの歴代当主の中で野田が一番マシだと思うけどね
なんでこの人が左寄り政党にいるんだろうとは思う
7826/02/01(日)23:25:07No.1398033219そうだねx2
>>消費税減税とかバカ言ってんじゃねえよと思うから自分とこに候補がいればチームみらいに入れるんだけどな
>みらいは社会保険料減らすと言ってるけど…
今の円安かつ国債の利率が高い状態なら大正解だよ
ここで税金下げると国の価値が終わる
7926/02/01(日)23:25:18No.1398033285+
>中道は何をどう勘違いしたのか不思議
>その辺の支持者に意見求めなかったの?
公明が最大野党になるためのガワでしかない
8026/02/01(日)23:25:21No.1398033300そうだねx1
>今の円安かつ国債の利率が高い状態なら大正解だよ
>ここで税金下げると国の価値が終わる
終わらないけど…
8126/02/01(日)23:25:45 ID:a4whYgwMNo.1398033417そうだねx1
>消費税減税とかバカ言ってんじゃねえよと思うから自分とこに候補がいればチームみらいに入れるんだけどな
何で?
消費税なんて少なければ少ないほどいいだろ
8226/02/01(日)23:25:50No.1398033437そうだねx9
>ヤフコメランキングだと自民高市叩き記事だらけなのになんで反映されてないの?
ヤフコメが世界の人来たな…
8326/02/01(日)23:25:58No.1398033478そうだねx15
消費税減税を真に受けてる人いてビックリするんだけど…
選挙終わったら全部なかったことにするに決まってるじゃん今まで何を見てきたんだよ
8426/02/01(日)23:26:01No.1398033491そうだねx2
>民主党時代から立憲までの歴代当主の中で野田が一番マシだと思うけどね
>なんでこの人が左寄り政党にいるんだろうとは思う
右の自民の逆張りしてたらいつの間にか右になっただけにしか見えないけど信念を持って右にいるんかねこの人
8526/02/01(日)23:26:02No.1398033501+
公明党って自民党のスパイだろ
8626/02/01(日)23:26:03No.1398033505そうだねx4
自民党支持と高市支持は割と意味合い違ってくるだろ実際
8726/02/01(日)23:26:16No.1398033577+
無理に解錠したらどっか壊れて使い物にならなくなりそうなもんだしキーの耐久性がすごい
8826/02/01(日)23:26:27No.1398033630そうだねx2
>民主党時代から立憲までの歴代当主の中で野田が一番マシだと思うけどね
>なんでこの人が左寄り政党にいるんだろうとは思う
外から見てるだけだけど泉の方がマシだったと思う
野田は14年前と今回で2回目だぞ
8926/02/01(日)23:26:30No.1398033644+
>>消費税減税とかバカ言ってんじゃねえよと思うから自分とこに候補がいればチームみらいに入れるんだけどな
>消費税減税しか政策見ないの?
現下の状況ではそれが一番の国家の大事だと思ってるの
国債ハラハラしながら見てるよ
9026/02/01(日)23:26:33No.1398033657+
メロリン抜けたかられいわ弱くなってる…
9126/02/01(日)23:26:38No.1398033678そうだねx2
ぶっちゃけ政党の主張なんて一切見なくていいよ
政党の支持基盤見たほうが目指してる方向がわかる
9226/02/01(日)23:26:47No.1398033725+
公明が立憲をめちゃくちゃ上手い釣り方したのか立憲の焦り方が度を越してたのかどっちだろう
9326/02/01(日)23:26:50No.1398033738+
>中道は何をどう勘違いしたのか不思議
>その辺の支持者に意見求めなかったの?
党内からさえまともに意見も聞かずにやりやがった野田クソ!って言われまくってるのに支持者まで耳傾ける暇なかっただろう
9426/02/01(日)23:26:59No.1398033773+
せっかく立民とかいう普通の野党だったのに公明なんていう毒饅頭食らって生きてけると思ってんのか
9526/02/01(日)23:27:16No.1398033847+
野田が表に立つと一気に議席減るの笑うんだよな
9626/02/01(日)23:27:20No.1398033862そうだねx8
中道は合併しない方がそれぞれの議席多く取れたんじゃねえかなあ…という感想しかない
9726/02/01(日)23:27:20No.1398033864+
>消費税減税を真に受けてる人いてビックリするんだけど…
>選挙終わったら全部なかったことにするに決まってるじゃん今まで何を見てきたんだよ
高市は既に本当にやれるかどうかは国民会議次第です!とか逃げ道作ってるしな
9826/02/01(日)23:27:26No.1398033891+
なかみち…
9926/02/01(日)23:27:28No.1398033903+
>公明党って自民党のスパイだろ
自民に散々寄生し続けたノウハウで鮮やかに乗っ取っただけに見える
10026/02/01(日)23:27:29No.1398033912そうだねx2
>メロリン抜けたかられいわ弱くなってる…
山本太郎より狂ってる人が旗頭になったから…
10126/02/01(日)23:27:54No.1398034016そうだねx2
チュドカクに合流しなかった玉木の一人勝ちか
10226/02/01(日)23:28:01No.1398034048そうだねx5
公明は生き残り戦略としては完璧だろ
比例上位全部公明で固められたし
10326/02/01(日)23:28:03No.1398034055そうだねx2
まあ高市がクソほど愚かなのは分かったけど立憲も大概だから自民になるのは次点でマシなんかなぁ…
あとは穏当に高市が下りれば言うことはないんだが今後が分からん
10426/02/01(日)23:28:11No.1398034087そうだねx4
さすがに自称中道は国民ナメてます感が強すぎたか...
10526/02/01(日)23:28:17No.1398034113+
>せっかく立民とかいう普通の野党だったのに公明なんていう毒饅頭食らって生きてけると思ってんのか
自民党……
10626/02/01(日)23:28:32No.1398034186そうだねx4
>民主党時代から立憲までの歴代当主の中で野田が一番マシだと思うけどね
>なんでこの人が左寄り政党にいるんだろうとは思う
あらゆるカルトと繋がり共産党とも協力して
消費税アップして辺野古移転も原発ゼロも裏切った野田が?
10726/02/01(日)23:28:40No.1398034225そうだねx1
みらいは既存政党とは異なる視点持ってていいなとは思うけどどうも地方や党の人たちと付き合い無さそうな層まで見えてない感じがあってまだ様子見してる…
10826/02/01(日)23:28:43No.1398034236そうだねx3
国会で協調していくって話ならまだ分かるんだけどなんでくっついたのかは理解不能…
10926/02/01(日)23:28:51No.1398034277そうだねx3
自民党に勝たせるために全員で仕組んでるのか?ってなるレベルで意味がわからない
11026/02/01(日)23:28:53No.1398034283+
新聞各社の予想は自民単独過半数
文春だけが与党過半数割れ予想

どっちを信じる?
11126/02/01(日)23:28:57No.1398034307そうだねx3
>消費税減税を真に受けてる人いてビックリするんだけど…
>選挙終わったら全部なかったことにするに決まってるじゃん今まで何を見てきたんだよ
そうあってほしいよ!!!!!!!!!!
高市マジで何やらかすか分からないレベルで暗愚だから嫌なんだよ!!!
11226/02/01(日)23:28:59No.1398034318+
太郎は言ってることとか牛歩とかはともかく演説は異様に上手いからな…
支持はしないけどついつい聞いちゃう
11326/02/01(日)23:29:01No.1398034326そうだねx2
鳩山が取った民主党政権の議席も野田が解散してあのザマだし野田はもう疫病神超えて自民の守護神だろ
11426/02/01(日)23:29:02No.1398034328そうだねx5
首も胴体も脚もそれぞれ二組あるけどお互いそっぽ向いてて胴体だけ何故かくっついててお互いの邪魔してるのが中道だ
勝てるわけがない
11526/02/01(日)23:29:23No.1398034433+
>太郎は言ってることとか牛歩とかはともかく演説は異様に上手いからな…
>支持はしないけどついつい聞いちゃう
麻生と河野とどっちだ?
11626/02/01(日)23:29:32No.1398034476+
>>メロリン抜けたかられいわ弱くなってる…
>山本太郎より狂ってる人が旗頭になったから…大石がれいわの本質なんだろうけどアレじゃ緩い支持層は引くよなあ
11726/02/01(日)23:29:43No.1398034538+
公明党は自民党の媚中派だよ
11826/02/01(日)23:29:48No.1398034565そうだねx19
>そうあってほしいよ!!!!!!!!!!
この一文だけでかなりのアレさが伝わってくるな……
11926/02/01(日)23:29:48No.1398034566そうだねx4
>そうあってほしいよ!!!!!!!!!!
>高市マジで何やらかすか分からないレベルで暗愚だから嫌なんだよ!!!
高市は暗愚だけど消費税減税は総理大臣権限では出来ないから大丈夫だよ
それより総理の一声で動かせる自衛隊出動とかの方がヤバい
12026/02/01(日)23:29:49No.1398034569そうだねx2
>新聞各社の予想は自民単独過半数
>文春だけが与党過半数割れ予想
>
>どっちを信じる?
文春なんて普段から9割9分飛ばしだぞ
12126/02/01(日)23:29:50No.1398034577そうだねx1
>消費税アップして辺野古移転も原発ゼロも裏切った野田
だからマトモなんだよ
12226/02/01(日)23:29:55 ID:3ZIbTfCENo.1398034602+
野田さん自分は安全圏だから…
12326/02/01(日)23:29:58No.1398034618+
>>太郎は言ってることとか牛歩とかはともかく演説は異様に上手いからな…
>>支持はしないけどついつい聞いちゃう
>麻生と河野とどっちだ?
山本
12426/02/01(日)23:30:17No.1398034723そうだねx4
あまり圧勝しすぎると腐敗するからそこそこでいてほしい
12526/02/01(日)23:30:20No.1398034738+
米山は当選しそう?
12626/02/01(日)23:30:26No.1398034773そうだねx7
リウマチが痛むし討論休もう

休むな仮病するな逃げるなブラック企業みたいなことを言い
自壊する野党達
12726/02/01(日)23:30:35No.1398034818そうだねx7
>この一文だけでかなりのアレさが伝わってくるな……
何か言っているようで何も言えてないレス
12826/02/01(日)23:30:35No.1398034819そうだねx1
主張が陰謀論みたいな参政党が何で伸びてるかを理解してないよな
没落してる老害政党はいつから政治してるんだよ
12926/02/01(日)23:30:36No.1398034821そうだねx1
>あまり圧勝しすぎると腐敗するからそこそこでいてほしい
腐敗って言葉好きだな
中学生みたい
13026/02/01(日)23:31:00No.1398034943+
髙市さん人気でまとまらないと更にやられてた可能性はあったとはいえそもそも中道って何?状態だからな…
13126/02/01(日)23:31:15No.1398035008+
>リウマチが痛むし討論休もう
>休むな仮病するな逃げるなブラック企業みたいなことを言い
>自壊する野党達
クスクス
13226/02/01(日)23:31:24No.1398035043+
>みらいは既存政党とは異なる視点持ってていいなとは思うけどどうも地方や党の人たちと付き合い無さそうな層まで見えてない感じがあってまだ様子見してる…
みらいにはそれなりに期待してるし議席はキープして欲しいって思ってるけど
同じ理由であまり増えないで欲しいってのが正直なところ
13326/02/01(日)23:31:29No.1398035060そうだねx2
>米山は当選しそう?
この数値だと比例復活すら絶望的だろう
13426/02/01(日)23:31:41No.1398035127そうだねx9
>>あまり圧勝しすぎると腐敗するからそこそこでいてほしい
>腐敗って言葉好きだな
>中学生みたい
政治の腐敗の腐敗を中二病的な腐敗と認識してるお前が怖いよ…
13526/02/01(日)23:31:43No.1398035132+
高市さんの人気が凄すぎるから少し不安
13626/02/01(日)23:31:44No.1398035136+
>公明は生き残り戦略としては完璧だろ
>比例上位全部公明で固められたし
元民主党の大半が切り捨てられるのが目に見えすぎる
13726/02/01(日)23:31:46No.1398035146+
>>消費税アップして辺野古移転も原発ゼロも裏切った野田
>だからマトモなんだよ
今回で転向するまで立憲として何十年邪魔して来たんだよ
13826/02/01(日)23:31:48No.1398035154そうだねx8
>>この一文だけでかなりのアレさが伝わってくるな……
>何か言っているようで何も言えてないレス
アレじゃなくてバカ丸出しってはっきり書けばいいのにね
13926/02/01(日)23:31:51No.1398035173そうだねx1
>主張が陰謀論みたいな参政党が何で伸びてるかを理解してないよな
>没落してる老害政党はいつから政治してるんだよ
だから
>あまり圧勝しすぎると腐敗するからそこそこでいてほしい
みたいなやつが投票してるんだろう
なんのビジョンもこうあって欲しいと言う政策や未来に対する思いはなくなんとなく一強は良くないとバカな頭で思い込んだ結果の逆張りを受け入れる政党が参政だ
14026/02/01(日)23:31:55No.1398035187そうだねx10
病気に難癖付けるのは令和のコンプラにあってないガチ老害ムーブ過ぎて絶望する
14126/02/01(日)23:32:05No.1398035229そうだねx5
>>あまり圧勝しすぎると腐敗するからそこそこでいてほしい
>腐敗って言葉好きだな
>中学生みたい
これ言い返せないからレッテル貼りに走る自分のこと?
14226/02/01(日)23:32:07No.1398035240+
>>>この一文だけでかなりのアレさが伝わってくるな……
>>何か言っているようで何も言えてないレス
>アレじゃなくてバカ丸出しってはっきり書けばいいのにね

そしたら殺してやるのに
14326/02/01(日)23:32:18No.1398035284+
>髙市さん人気でまとまらないと更にやられてた可能性はあったとはいえそもそも中道って何?状態だからな…
中道が創価用語らしいからすごいよな
14426/02/01(日)23:32:18No.1398035288そうだねx1
>みらいは既存政党とは異なる視点持ってていいなとは思うけどどうも地方や党の人たちと付き合い無さそうな層まで見えてない感じがあってまだ様子見してる…
なんか凄い東京って感じだよな…
14526/02/01(日)23:32:22No.1398035302+
食品だけ消費税無くすとか20年遅いんだわ
14626/02/01(日)23:32:27No.1398035330+
>>>あまり圧勝しすぎると腐敗するからそこそこでいてほしい
>>腐敗って言葉好きだな
>>中学生みたい
>政治の腐敗の腐敗を中二病的な腐敗と認識してるお前が怖いよ…
厨二病的な腐敗ってまじでなんだ…?頭本当に悪い人だった?
14726/02/01(日)23:32:30No.1398035345そうだねx2
中道改革とかヤバすぎる名前付ける前に止めろよ…
14826/02/01(日)23:32:30No.1398035347+
みらい嫌われすぎで正直笑っちゃう
政策的には一番論理的で共感力が高いから俺は推す
役人チックだ言われるけどその役人的な仕事すらしてないだろ今の国会
14926/02/01(日)23:32:35No.1398035371+
公明はやっぱ自民ともう一度組もうかな〜って言い出したのが最高にカス
15026/02/01(日)23:32:42No.1398035415そうだねx9
>>アレじゃなくてバカ丸出しってはっきり書けばいいのにね
>ね
>そしたら殺してやるのに
バカ丸出しのレス
15126/02/01(日)23:32:46No.1398035426+
公明は生き残り戦略で与党入りを狙ってるのバレバレ
15226/02/01(日)23:32:50No.1398035448そうだねx6
>>>>あまり圧勝しすぎると腐敗するからそこそこでいてほしい
>>>腐敗って言葉好きだな
>>>中学生みたい
>>政治の腐敗の腐敗を中二病的な腐敗と認識してるお前が怖いよ…
>厨二病的な腐敗ってまじでなんだ…?頭本当に悪い人だった?
いきなり中学生みたいって言い出したから言われてるのにお前が何言ってるんだよ……?
15326/02/01(日)23:32:51No.1398035449そうだねx2
>>朝日の調査でこれならもっと議席行きそうだな
>急に自民優勢!って言いいだして
>投票棄権誘導してるだけのいつもの反日しぐさだよ
自民の圧勝を許したら軍拡まっしぐらですぞー!
ことごとく選挙を棄権して下されー!
15426/02/01(日)23:32:51No.1398035453そうだねx1
嫌儲から流れてきたゴミがすっかりimgに居着いたんだなってまさはるスレ乱立してる度に思う
15526/02/01(日)23:32:55No.1398035474+
コレさ…これからの厄事を押し付ける為にやってる?
15626/02/01(日)23:32:59No.1398035487そうだねx4
ちゃんとしてない与党とちゃんとしてない野党なら
政権運営の経験で与党が選ばれるだけだわな
15726/02/01(日)23:32:59No.1398035488+
散歩してたら幸福実現党のポスター見かけてそういや毎回こんなのいたなって思いだした
変な党もこのくらい無害だといいんだけどな
15826/02/01(日)23:33:02No.1398035499+
>>>アレじゃなくてバカ丸出しってはっきり書けばいいのにね
>>ね
>>そしたら殺してやるのに
>バカ丸出しのレス
殺してやる
15926/02/01(日)23:33:04No.1398035512+
支持率もやべーぐらい高いから焦ったかね野党は
16026/02/01(日)23:33:14No.1398035562+
高市はレスバしたらポロポロ失言するから選挙前にあんまり表に立たせたくないのはわかる
16126/02/01(日)23:33:25No.1398035610そうだねx3
みらいは後ろに竹中平蔵がいるのわかってからなんの期待もしてない
やりたいことはそれかって感じ
16226/02/01(日)23:33:31No.1398035643+
略して中革連って呼ばれかねないって気づかなかったのかな?
16326/02/01(日)23:33:33No.1398035654+
全国のリウマチ患者の反感買ってて笑っちゃう
中道の支持層って高齢者じゃないのか…
16426/02/01(日)23:33:41No.1398035695+
>支持率もやべーぐらい高いから焦ったかね野党は
まあ焦ったから中道作ったなんてのは中道作った日から立憲内外国民の全員から言われてたことだし
16526/02/01(日)23:34:03No.1398035812そうだねx7
>>>>アレじゃなくてバカ丸出しってはっきり書けばいいのにね
>>>ね
>>>そしたら殺してやるのに
>>バカ丸出しのレス
>殺してやる
>中学生みたい
16626/02/01(日)23:34:05No.1398035821+
>みらいは後ろに竹中平蔵がいるのわかってからなんの期待もしてない
>やりたいことはそれかって感じ
バックにこいつがいるの判明した途端に失速し始めるのがねえ
16726/02/01(日)23:34:16No.1398035862+
中道で検索すると創価公式用語集出てくるの頭おかしくなりそう
16826/02/01(日)23:34:16No.1398035863そうだねx2
嫌儲ゴミの断末魔が心地よい
16926/02/01(日)23:34:26No.1398035910+
しかし立憲民主党はこれからどうするんだろ
共産党切り捨てた以上もう創価学会に三跪九叩頭の礼を取ってでも
公明議員に中道改革連合に残ってもらわないともう生きていけないだろ
17026/02/01(日)23:34:29No.1398035927+
旧社会党系列よりも居るな朝日は
17126/02/01(日)23:34:35No.1398035958+
>ID:uKTcG.pE
17226/02/01(日)23:34:37No.1398035967そうだねx2
高市がよくないのはわかるけどそれ以外は論外のレベルだからなぁ
17326/02/01(日)23:34:43No.1398035999+
>中道で検索すると創価公式用語集出てくるの頭おかしくなりそう
元ネタは日蓮宗なのに…
17426/02/01(日)23:34:45No.1398036018+
>みらいは後ろに竹中平蔵がいるのわかってからなんの期待もしてない
>やりたいことはそれかって感じ
あいつ何処にでもいるからマジで何処も同じだよ
維新の後ろにもいるし
17526/02/01(日)23:34:46No.1398036025そうだねx3
>中道改革とかヤバすぎる名前付ける前に止めろよ…
中革連言われて悪口だって怒ってるの
名前つけるときに誰も本当に気付かなかったのかな…
17626/02/01(日)23:34:50No.1398036046+
ハチャメチャに頭数だけ用意した割に参政党が大して伸び無さそうな辺りもう魔法が解けたか
早かったな
17726/02/01(日)23:34:50No.1398036051そうだねx3
>中道で検索すると創価公式用語集出てくるの頭おかしくなりそう
それ自体を否定するものではないだろ
中道のバカなところはそこから引用してきたとか言っておきながら全く意味が違うことだが
17826/02/01(日)23:34:50No.1398036052そうだねx2
中革党はマジで名前酷すぎる
17926/02/01(日)23:34:53No.1398036067+
リウマチ患者なんて全国にそんなおらんだろ
18026/02/01(日)23:35:03No.1398036115+
失言だけで支持上がった状況は先が怖いからそういう意味では大勝して欲しくない
18126/02/01(日)23:35:21No.1398036226そうだねx2
>中道で検索すると創価公式用語集出てくるの頭おかしくなりそう
創価学会公式用語ってか仏教の言葉だよ
18226/02/01(日)23:35:22No.1398036237+
麻生は最後の最後で博打に勝っちゃったな
18326/02/01(日)23:35:24No.1398036241そうだねx3
野次り方がもう令和のコンプラでは通用しないのよね
18426/02/01(日)23:35:24No.1398036247+
>>>消費税アップして辺野古移転も原発ゼロも裏切った野田
>>だからマトモなんだよ
>今回で転向するまで立憲として何十年邪魔して来たんだよ
だから邪魔してた他の党首に比べてマシってことだろ
18526/02/01(日)23:35:39No.1398036353+
小泉政権的な事またやったのか
18626/02/01(日)23:35:47No.1398036393+
大勝してほしくないって宣う「」はどこ入れんのさ
18726/02/01(日)23:35:48No.1398036396+
>ちゃんとしてない与党とちゃんとしてない野党なら
>政権運営の経験で与党が選ばれるだけだわな
ちゃんとしてないどころか身内や支持者への根回しすらない様見せてきてるからな今回…
流石にアレはない
18826/02/01(日)23:36:01No.1398036458そうだねx2
>リウマチ患者なんて全国にそんなおらんだろ
70〜80万人はいると言われています
18926/02/01(日)23:36:04No.1398036478+
>でも立憲に入れてた人たちは自民じゃなくて国民のほうに行きそうな気もするが…
国民が受け皿になるほど立候補してるならな
19026/02/01(日)23:36:09No.1398036510+
自民勝ちすぎるのもな〜って層は立憲とかだったんじゃない?
俺はそうしてた
もう公明党になったから入れないけど
19126/02/01(日)23:36:15No.1398036551+
>大勝してほしくないって宣う「」はどこ入れんのさ
中道入れるなんて言ったら周りにバカにされるから参政あたりに入れて自己満足に浸るでしょ
19226/02/01(日)23:36:17No.1398036571そうだねx2
>しかし立憲民主党はこれからどうするんだろ
いつもの喧嘩別れからの新党立ち上げだろ
19326/02/01(日)23:36:23No.1398036609+
>麻生は最後の最後で博打に勝っちゃったな
総理以外は何でもできる男
鳩ぽっぽみたいなもんか…
19426/02/01(日)23:36:30No.1398036650+
>麻生は最後の最後で博打に勝っちゃったな
石破にはちょっとやられたけど流石の政治屋だよな
19526/02/01(日)23:36:34No.1398036676+
啖呵切られた割にはあんま支持率下がんねえなこの与党
19626/02/01(日)23:36:39No.1398036700そうだねx7
>>大勝してほしくないって宣う「」はどこ入れんのさ
>中道入れるなんて言ったら周りにバカにされるから参政あたりに入れて自己満足に浸るでしょ
さらに馬鹿にされるだけだろ
19726/02/01(日)23:36:56No.1398036783+
>ハチャメチャに頭数だけ用意した割に参政党が大して伸び無さそうな辺りもう魔法が解けたか
>早かったな
頭数多いのは比例の票稼ぎ目当てのカカシだから落選前提として
肝心の比例があんまり伸びなさそうなのはなあ…
19826/02/01(日)23:37:00No.1398036806そうだねx6
病気に対して逃げるなとか仮病とか言って
票が取れると思ってる奴らが怖いわ
19926/02/01(日)23:37:00No.1398036807そうだねx2
高市の自民に入れるのは憚られるしかと言って中道は期待できないし維新も国民民主も論外だしでどこに入れるのがまだマシかみたいな罰ゲーム感が漂う…
20026/02/01(日)23:37:01No.1398036818そうだねx3
>>麻生は最後の最後で博打に勝っちゃったな
>総理以外は何でもできる男
>鳩ぽっぽみたいなもんか…
全然違います
20126/02/01(日)23:37:05No.1398036838そうだねx1
例え逃げたなと思っても表向きはお大事に次の機会で討論しましょうにしておけばいいのに
20226/02/01(日)23:37:15No.1398036900そうだねx2
皆の前で池田大作先生は素晴らしいです!って言わされてる野田
その動画をテレビ各局で流される
寝取られビデオみたいで興奮する
20326/02/01(日)23:37:16No.1398036903+
>>>大勝してほしくないって宣う「」はどこ入れんのさ
>>中道入れるなんて言ったら周りにバカにされるから参政あたりに入れて自己満足に浸るでしょ
>さらに馬鹿にされるだけだろ
俺は本気でバカにするけど入れてる当人たちが逆張りで自民嫌だと言ってる本当のバカだからなあ
20426/02/01(日)23:37:21No.1398036926+
>>中道で検索すると創価公式用語集出てくるの頭おかしくなりそう
>創価学会公式用語ってか仏教の言葉だよ
中庸とかもそうだったね
なんというかここまでアメリカの真似やるとは
20526/02/01(日)23:37:27No.1398036951+
>大勝してほしくないって宣う「」はどこ入れんのさ
うちの選挙区は現職が国民だからそれでいいわ
20626/02/01(日)23:37:28No.1398036961+
相方の維新が伸びないのが不思議
20726/02/01(日)23:37:37No.1398036996+
>ハチャメチャに頭数だけ用意した割に参政党が大して伸び無さそうな辺りもう魔法が解けたか
>早かったな
せめて元職が政治に関係ある人立ててほしい
票入れたくならない
20826/02/01(日)23:37:48No.1398037052そうだねx2
高市嫌いな人ってどこが嫌なの?
20926/02/01(日)23:37:50No.1398037062そうだねx3
>市さん人気でまとまらないと更にやられてた可能性はあったとはいえそもそも中道って何?状態だからな…
中道とか言ってるけど民主側のメンツ見たら日本を文革で破壊したいアカの手先ばっかりなんだよね
21026/02/01(日)23:37:58No.1398037109そうだねx2
なんかもう自民党に入れて独裁体制くらいになったほうがマシなんじゃねえか?
野党が酷すぎる
21126/02/01(日)23:38:02No.1398037132+
中核に入れるのは何期待してるんだよ
21226/02/01(日)23:38:04No.1398037136そうだねx2
まじかよすげえ転落人生だなみたいな議員がちょこちょこいて感慨深い
21326/02/01(日)23:38:07No.1398037153そうだねx3
>病気に対して逃げるなとか仮病とか言って
>票が取れると思ってる奴らが怖いわ
病気なら静養するべきなのに演説に元気に行ってたらそりゃそうなる
自民支持者からも言われてる
21426/02/01(日)23:38:12No.1398037178そうだねx1
>相方の維新が伸びないのが不思議
与党になったのに閣僚やです政権やですと責任逃れして与党の仕事果たしてないのみたら支持者も来たし無くなるわな
21526/02/01(日)23:38:14No.1398037199そうだねx6
仮にも左派政党なら病気を揶揄したら駄目でしょ
21626/02/01(日)23:38:20No.1398037233+
>>大勝してほしくないって宣う「」はどこ入れんのさ
>うちの選挙区は現職が国民だからそれでいいわ
うちはどうしようもない馬鹿がずっと当選し続けて強すぎるから他の候補もやる気なさすぎで萎える
21726/02/01(日)23:38:25No.1398037257そうだねx4
選挙投票において他人から馬鹿にされるかどうかはクソどうでもいいと思うよ
21826/02/01(日)23:38:38No.1398037307+
>高市の自民に入れるのは憚られるしかと言って中道は期待できないし維新も国民民主も論外だしでどこに入れるのがまだマシかみたいな罰ゲーム感が漂う…
みらいにでも入れとけば?
21926/02/01(日)23:38:53No.1398037393+
>高市の自民に入れるのは憚られるしかと言って中道は期待できないし維新も国民民主も論外だしでどこに入れるのがまだマシかみたいな罰ゲーム感が漂う…
どこにも投票しないか自民に入れて野党の危機感煽るかとかイロイロ悩むんだろうなあ
22026/02/01(日)23:38:56No.1398037410+
>相方の維新が伸びないのが不思議
むしろ減らないのが不思議だよ国保逃れ叩かれたくなくていろいろやってるのに
22126/02/01(日)23:39:06No.1398037460そうだねx1
>>高市の自民に入れるのは憚られるしかと言って中道は期待できないし維新も国民民主も論外だしでどこに入れるのがまだマシかみたいな罰ゲーム感が漂う…
>みらいにでも入れとけば?
一番ないわ
22226/02/01(日)23:39:07No.1398037462そうだねx1
みらい結局自民に擦り寄ってるから
22326/02/01(日)23:39:08No.1398037467そうだねx3
>選挙投票において他人から馬鹿にされるかどうかはクソどうでもいいと思うよ
そう思うよ
でもバカは見栄と逆張りだけで物事考えて自分の中の考えってのがなにもないからバカなんだよ
22426/02/01(日)23:39:10No.1398037483+
>みらいは後ろに竹中平蔵がいるのわかってからなんの期待もしてない
>やりたいことはそれかって感じ
竹中平蔵がいるなら益々投票したくなった
22526/02/01(日)23:39:11No.1398037487+
>皆の前で池田大作先生は素晴らしいです!って言わされてる野田
>その動画をテレビ各局で流される
>寝取られビデオみたいで興奮する
壺カルトの世話にもなってるしホント節操の無いやつだよね野田豚
22626/02/01(日)23:39:12No.1398037491そうだねx6
中革連って略称絶対付けられるしいじられるの分かりきってるから
そんなことにも思い至らないトップ数人だけで勝手に決めたんだろうな…
そういうとこやぞってなる
22726/02/01(日)23:39:16No.1398037505そうだねx3
立憲民主は野田がカムバックしたのが完璧に致命傷だったな
泉が蓮舫追い出したり若返り頑張ってたのに全部無駄になった
22826/02/01(日)23:39:20No.1398037533そうだねx1
もう積極財政とか国防に言及してないところは存在価値ないからな
22926/02/01(日)23:39:21No.1398037537+
>ハチャメチャに頭数だけ用意した割に参政党が大して伸び無さそうな辺りもう魔法が解けたか
>早かったな
言葉はネトウヨだけど政策は左寄り!は
都合良すぎてな…
23026/02/01(日)23:39:22No.1398037542そうだねx1
病気で午前半休とって医者行ってから仕事行くぐらい普通だろ…
23126/02/01(日)23:39:41No.1398037627そうだねx3
>>>中道入れるなんて言ったら周りにバカにされるから参政あたりに入れて自己満足に浸るでしょ
>>さらに馬鹿にされるだけだろ
>俺は本気でバカにするけど入れてる当人たちが逆張りで自民嫌だと言ってる本当のバカだからなあ
こんな感じの中身もひっくるめて罵倒の応酬とレッテル貼りが横行してる
政治が規約違反になるわけだ
23226/02/01(日)23:39:50No.1398037676そうだねx2
>竹中平蔵がいるなら益々投票したくなった
竹中平蔵好きなら自民党にしとけよ…
23326/02/01(日)23:40:00No.1398037712そうだねx5
>病気で午前半休とって医者行ってから仕事行くぐらい普通だろ…
30分前に休みを伝えてドタキャンして元気に遠征するのは普通じゃないっすね…
23426/02/01(日)23:40:10No.1398037759そうだねx2
いや言っても組織票があるんだからもうちょっとなんとかなるんじゃねえのって思うんだが
そんなになのか?
23526/02/01(日)23:40:12No.1398037774+
結果的に年度末に近い時期にやったの大成功になりそうなのがな
23626/02/01(日)23:40:14No.1398037789そうだねx1
>竹中平蔵がいるなら益々投票したくなった
これはこれでわかるんだよな
一般人で投票してる人がいたら馬鹿だと思うだけで
23726/02/01(日)23:40:17No.1398037801+
公明と全面選挙協力ならまだしもなんで合流しちゃうの??立民支持層が創価の党に入れれるわけないじゃん
23826/02/01(日)23:40:17No.1398037811+
>>麻生は最後の最後で博打に勝っちゃったな
>総理以外は何でもできる男
>鳩ぽっぽみたいなもんか…
小沢じゃなくて!?
23926/02/01(日)23:40:20No.1398037830そうだねx4
この政策がいいこの人がいいならともかく
自民が圧勝するのが嫌だから他に入れるなんて言ってるやつにまともに考える頭があるわけないんだ
24026/02/01(日)23:40:23No.1398037846そうだねx1
>ハチャメチャに頭数だけ用意した割に参政党が大して伸び無さそうな辺りもう魔法が解けたか
>早かったな
議席取れたことでこいつらホームラン級のアホって可視化されちゃったので
24126/02/01(日)23:40:36No.1398037916そうだねx3
参政党が議席伸びてることが本当につらい
24226/02/01(日)23:40:38No.1398037925そうだねx3
>中道とか言ってるけど民主側のメンツ見たら日本を文革で破壊したいアカの手先ばっかりなんだよね
あなた議員の名前なんか全然知らないでしょ
24326/02/01(日)23:40:48No.1398037969+
>>竹中平蔵がいるなら益々投票したくなった
>竹中平蔵好きなら自民党にしとけよ…
一時的でも消費税減税とかバカみてえな政策掲げるのはちょっとな…と
24426/02/01(日)23:40:51No.1398037985+
>高市嫌いな人ってどこが嫌なの?
発言
24526/02/01(日)23:40:54No.1398038002+
ただ玉木は出演予定だった番組ドタキャンしてて不倫相手と密会してたから絶対に高市を叩いちゃいけないんだよな
24626/02/01(日)23:40:57No.1398038015+
>もう積極財政とか国防に言及してないところは存在価値ないからな
中革連は憲法改正・安保法制・原発再稼働全て認める方針なのにどうして…
24726/02/01(日)23:41:01No.1398038036+
中道に入れるのは公明党の支援と同じだぞ
公明党は自民と連立に戻りたがってるから絶対に立憲を裏切る
24826/02/01(日)23:41:13No.1398038083そうだねx1
高市も割とやらかしてるのに中道が勝手に自滅してる
24926/02/01(日)23:41:14No.1398038089+
自民には勝ってほしい
圧勝はしてほしくない
25026/02/01(日)23:41:17No.1398038107+
>ハチャメチャに頭数だけ用意した割に参政党が大して伸び無さそうな辺りもう魔法が解けたか
>早かったな
中国関係で騒ぎになった時空気化してたのいやお前一番大事なところやないかいすぎて面白かった
25126/02/01(日)23:41:21No.1398038129+
>立憲民主は野田がカムバックしたのが完璧に致命傷だったな
>泉が蓮舫追い出したり若返り頑張ってたのに全部無駄になった
泉は対決より解決って言ってたけど結局あんまりウケなかったから仕方ねぇよ
25226/02/01(日)23:41:21No.1398038131そうだねx2
まず参政に入れてたやつがどういう世の中になってほしいと思ってやったのか1ミリもわからんし…
25326/02/01(日)23:41:25No.1398038150+
>一時的でも消費税減税とかバカみてえな政策掲げるのはちょっとな…と
やるわけないじゃん
真に受けてるのはバカだよ
お前はバカ
バカは死ね
25426/02/01(日)23:41:26No.1398038158そうだねx1
別に誰が嫌いだから入れたくないはそれでいいと思うよ
それで誰に入れたいの?
それがないなら逆張りしてるだけの中学生となにも変わらないよ
25526/02/01(日)23:41:26No.1398038162+
参政党より選挙が下手な政党しかいないのが酷い
もう死んでしまえ
25626/02/01(日)23:41:28No.1398038173+
もはや高市さんには皇帝に即位してほしいよね
高市聖帝即位
25726/02/01(日)23:41:40No.1398038221そうだねx3
>参政党が議席伸びてることが本当につらい
伸びるの当たり前なんだよ前の衆院の時は議席なかったんだからそれがわかってない人が多すぎる
25826/02/01(日)23:41:44No.1398038246+
俺は自分のサイフが大事だから高市に信任票は出せない
25926/02/01(日)23:41:45No.1398038250そうだねx3
>30分前に休みを伝えてドタキャンして元気に遠征するのは普通じゃないっすね…
今の時代病気に文句つける時点でアウトなのに完璧な昭和老害理論なの本当笑う
26026/02/01(日)23:41:45No.1398038254そうだねx2
>この政策がいいこの人がいいならともかく
>自民が圧勝するのが嫌だから他に入れるなんて言ってるやつにまともに考える頭があるわけないんだ
真面目に聞きたいけどどうして?
自分の意見と完全に一致する人や党が無いってなら状況を見て考えるのが何かおかしいか?
26126/02/01(日)23:41:47No.1398038258そうだねx4
自民に勝ってほしくないけど他の政党も勝ってほしくない
26226/02/01(日)23:41:48No.1398038268+
>公明党は自民と連立に戻りたがってるから絶対に立憲を裏切る
連立を切れって言ったの創価の偉い人なんじゃなかったっけか
26326/02/01(日)23:41:51No.1398038290そうだねx2
>いや言っても組織票があるんだからもうちょっとなんとかなるんじゃねえのって思うんだが
>そんなになのか?
組織って言っても人間なんだわ
昨日まで対立してた相手と突然協力してねってなっても双方疑心暗鬼だし何なら上への不信にもなる
26426/02/01(日)23:41:56No.1398038315+
>>竹中平蔵がいるなら益々投票したくなった
>これはこれでわかるんだよな
>一般人で投票してる人がいたら馬鹿だと思うだけで
一般人だとなぜ馬鹿なの?
26526/02/01(日)23:41:57No.1398038319そうだねx1
>参政党が議席伸びてることが本当につらい
ネットだけじゃなくて普段から地元を回って声をかけると言う
地道な活動してるからなあいつら
26626/02/01(日)23:41:58No.1398038325そうだねx4
>高市も割とやらかしてるのに中道が勝手に自滅してる
というか中道とかやらなければ普通に過半数割れしてた可能性高い気がする
26726/02/01(日)23:41:59No.1398038335+
>>30分前に休みを伝えてドタキャンして元気に遠征するのは普通じゃないっすね…
>今の時代病気に文句つける時点でアウトなのに完璧な昭和老害理論なの本当笑う
???
26826/02/01(日)23:42:00No.1398038340そうだねx1
リウマチを関節痛とただ勘違いしてるじゃないかな
26926/02/01(日)23:42:05No.1398038363そうだねx2
思ってるより日本初の女性総理という効果はあるかも
前が石破だったのもあるが
27026/02/01(日)23:42:10No.1398038387+
>自民には勝ってほしい
>圧勝はしてほしくない
じゃあ中道に入れなきゃな
27126/02/01(日)23:42:17No.1398038429+
検討しましたが消費税減税は難しいと判断しました
になるんでしょ?
27226/02/01(日)23:42:28No.1398038479+
>公明党は自民と連立に戻りたがってるから絶対に立憲を裏切る
高市でいる限りそれはない学会のおばちゃんたちの高市アレルギーはものすごい
27326/02/01(日)23:42:28No.1398038481そうだねx2
散々殴り棒に使ってた統一と繫がってましたは小説かなんかすぎるだろとは思いました
27426/02/01(日)23:42:32No.1398038501そうだねx1
何が医務官がつけてくれたリウマチの塗り薬でもう大丈夫だよ
NSAIDsの塗布剤なんかドラッグストアに売っとるわ
セルフケアの範疇なんだよそんなものは
27526/02/01(日)23:42:36No.1398038517そうだねx4
公明票で勝てるんだったら先の選挙で自民負けてないよ
27626/02/01(日)23:42:39No.1398038526そうだねx1
まぁリウマチの人に国のトップやってほしくはないが
27726/02/01(日)23:42:39No.1398038527そうだねx1
>>高市も割とやらかしてるのに中道が勝手に自滅してる
>というか中道とかやらなければ普通に過半数割れしてた可能性高い気がする
そもそも60代以上以外から圧倒的人気だからないわ
27826/02/01(日)23:42:40No.1398038532+
>>参政党が議席伸びてることが本当につらい
>伸びるの当たり前なんだよ前の衆院の時は議席なかったんだからそれがわかってない人が多すぎる
参政党が1議席でも取れてしまうことがつらい…
27926/02/01(日)23:42:43No.1398038545+
そもそもマスゴミの用意した党首討論に何の価値も無いし…
28026/02/01(日)23:42:47No.1398038567そうだねx1
>>参政党が議席伸びてることが本当につらい
>ネットだけじゃなくて普段から地元を回って声をかけると言う
>地道な活動してるからなあいつら
健康食品詐欺の手腕が活きてるな
28126/02/01(日)23:42:56No.1398038612+
>>参政党が議席伸びてることが本当につらい
>ネットだけじゃなくて普段から地元を回って声をかけると言う
>地道な活動してるからなあいつら
まあ真っ当に選挙してる分評価してるよ俺は
少なくともそんな努力も惜しんで公明の票が欲しいと政策ボロボロにした立憲よりは
28226/02/01(日)23:43:01No.1398038636そうだねx3
>まぁリウマチの人に国のトップやってほしくはないが
差別か?
28326/02/01(日)23:43:04No.1398038657+
>組織って言っても人間なんだわ
>昨日まで対立してた相手と突然協力してねってなっても双方疑心暗鬼だし何なら上への不信にもなる
投票のシステム的にハイ!私は中道に入れましたよ!(入れてない)とかの報告簡単にできるしな…
28426/02/01(日)23:43:07No.1398038671そうだねx1
参政党は石破政権の時に行き場を失った保守票を拾っただけで高市政権が保守派を拾ってるから役目が終了したってだけの話
28526/02/01(日)23:43:14No.1398038707+
>そもそもマスゴミの用意した党首討論に何の価値も無いし…
自分から営業かけて討論やろうとしてたんですけど
28626/02/01(日)23:43:16No.1398038719そうだねx1
>>いや言っても組織票があるんだからもうちょっとなんとかなるんじゃねえのって思うんだが
>>そんなになのか?
>組織って言っても人間なんだわ
>昨日まで対立してた相手と突然協力してねってなっても双方疑心暗鬼だし何なら上への不信にもなる
組織票は統制取れてるから機能するものであってないなら不確定要素の塊になっちゃうもんね…
28726/02/01(日)23:43:29No.1398038774+
無党派層から見たらマジで意味わからん合体だしな
28826/02/01(日)23:43:30No.1398038782そうだねx1
>>一時的でも消費税減税とかバカみてえな政策掲げるのはちょっとな…と
>やるわけないじゃん
>真に受けてるのはバカだよ
>お前はバカ
>バカは死ね
やるわけない政策を掲げる行為が衆愚政治なんだよおバカさん
28926/02/01(日)23:43:35No.1398038812+
減税はいいんだけど財務省に口で勝てるかどうかってなるとな
29026/02/01(日)23:43:41No.1398038842+
>>まぁリウマチの人に国のトップやってほしくはないが
>差別か?
いやだって散々台湾有事が〜ロシアが攻めてきたら〜って言ってんのに台湾有事起きたタイミングでリウマチ起きたらどうすんの?
29126/02/01(日)23:43:45No.1398038865そうだねx5
>無党派層から見たらマジで意味わからん合体だしな
支持層からも意味不明だよ!
29226/02/01(日)23:43:48No.1398038893そうだねx3
党の名前変わったのも相当キツイ
ジジババには厳しいぜ…
29326/02/01(日)23:43:55No.1398038931+
>高市でいる限りそれはない学会のおばちゃんたちの高市アレルギーはものすごい
なんで同じ性別なのにそこまで憎んでるんだよ…
29426/02/01(日)23:43:58No.1398038946そうだねx1
>やるわけない政策を掲げる行為が衆愚政治なんだよおバカさん
衆愚政治の意味分かってないの??
29526/02/01(日)23:43:59No.1398038951+
主義主張が違う奴らがコロコロついたり離れたりするのって
こいつら節操ねーなって信用なくなるだけなんだけどねえ
29626/02/01(日)23:44:05No.1398038985+
>何で?
>消費税なんて少なければ少ないほどいいだろ
減った分何かが割を食うんだ政治家の給料減るんなら歓迎なんだがな
29726/02/01(日)23:44:05No.1398038987+
マジかギャグか判別つかないから家に赤旗届いてそうなレスはやめろって!
29826/02/01(日)23:44:08No.1398039006+
自民が何もしなかったとしても野党が勝手に壊れたんだから結果は見えてる
29926/02/01(日)23:44:25No.1398039125そうだねx2
>一般人だとなぜ馬鹿なの?
経営者に得なことしか考えてないから
30026/02/01(日)23:44:27No.1398039143そうだねx3
>やるわけない政策を掲げる行為が衆愚政治なんだよおバカさん
それは衆愚政治ではないな…
人気取りのためだけにやっちゃったら衆愚政治だけど
30126/02/01(日)23:44:27No.1398039146+
>いや言っても組織票があるんだからもうちょっとなんとかなるんじゃねえのって思うんだが
>そんなになのか?
立憲は公明党にめちゃくちゃに悪口言ってたからな
なので学会も比例は中道だけど小選挙区は自分で判断しろって投げてる
そういう態度なのでいつものフレンド票集めもろくにしてない
30226/02/01(日)23:44:30No.1398039171そうだねx1
>>高市でいる限りそれはない学会のおばちゃんたちの高市アレルギーはものすごい
>なんで同じ性別なのにそこまで憎んでるんだよ…
俺は同じ性別だけど野田は本気でクソだと思ってるぞ
30326/02/01(日)23:44:34No.1398039197そうだねx1
トランプに投票したアメリカ人を馬鹿にしてた人らが入れる先が〜とか言ってんのは笑う
30426/02/01(日)23:44:35No.1398039201+
よく考えろやべーのが議席増やした方が絶対に面白いぞ
30526/02/01(日)23:44:37No.1398039215+
まあこれで財政破綻決定だな
国民は自らの愚かさを呪うことになる
30626/02/01(日)23:44:38No.1398039222+
>何が医務官がつけてくれたリウマチの塗り薬でもう大丈夫だよ
>NSAIDsの塗布剤なんかドラッグストアに売っとるわ
>セルフケアの範疇なんだよそんなものは
>まぁリウマチの人に国のトップやってほしくはないが
こういう類の奴が高市を利してるんだよなあ…
無能な働き者は殺しちまえとはよく言ったもんだ
30726/02/01(日)23:44:41No.1398039256そうだねx8
仮にも野党第一党が反与党だけってのが悲しすぎる
自分の政策何も持ってないんだもん
30826/02/01(日)23:44:49No.1398039305+
>なんで同じ性別なのにそこまで憎んでるんだよ…
同じ性別だからだよ
30926/02/01(日)23:44:52No.1398039314そうだねx1
野党が勝手に自滅していく…
31026/02/01(日)23:44:53No.1398039320そうだねx1
いや…石破のままだったら正直危なかったとは思うよ…
31126/02/01(日)23:44:53No.1398039321+
>党の名前変わったのも相当キツイ
>ジジババには厳しいぜ…
政策も180度変わってる…
31226/02/01(日)23:45:01No.1398039363+
AIに公約評価してもらった
良い悪いは主観が強くはいるので
実現性が低い、根拠不明、誤った論理の主張があるか見てもらった
fu6244825.jpg
31326/02/01(日)23:45:07No.1398039393+
これで投票率爆上げした場合参政党程度のキチガイっぷりじゃ危機感煽りが全然足りなかったんだなという事になってしまう
31426/02/01(日)23:45:08No.1398039399+
>党の名前変わったのも相当キツイ
>ジジババには厳しいぜ…
知らずに民主党と書いた結果国民民主の損失が減る展開ありそうね
31526/02/01(日)23:45:11No.1398039414+
>党の名前変わったのも相当キツイ
>ジジババには厳しいぜ…
創価の知人がお爺ちゃんお婆ちゃんは間違って公明って書くと思うと言ってて立場ごとにいろんな心配があるんだなと思った
31626/02/01(日)23:45:14No.1398039426+
そうか比例に公明固まってるから別に入れる義理もないのか
31726/02/01(日)23:45:14No.1398039427そうだねx1
中道はここ20年くらいで一番の失策
31826/02/01(日)23:45:34No.1398039537+
中道が超圧勝して日本国旗が八葉蓮華の三色旗になるってのも乙かと思ってたんだが
31926/02/01(日)23:45:35No.1398039542そうだねx2
>>何が医務官がつけてくれたリウマチの塗り薬でもう大丈夫だよ
>>NSAIDsの塗布剤なんかドラッグストアに売っとるわ
>>セルフケアの範疇なんだよそんなものは
>>まぁリウマチの人に国のトップやってほしくはないが
>こういう類の奴が高市を利してるんだよなあ…
>無能な働き者は殺しちまえとはよく言ったもんだ
この総理の持病叩きに行って反感持たれるやつちょっと前にも見たな...
32026/02/01(日)23:45:40No.1398039570+
>>何が医務官がつけてくれたリウマチの塗り薬でもう大丈夫だよ
>>NSAIDsの塗布剤なんかドラッグストアに売っとるわ
>>セルフケアの範疇なんだよそんなものは
>>まぁリウマチの人に国のトップやってほしくはないが
>こういう類の奴が高市を利してるんだよなあ…
>無能な働き者は殺しちまえとはよく言ったもんだ
なに?高市総理への殺害予告かそれ?
32126/02/01(日)23:45:43No.1398039586そうだねx3
女の子の高市嫌いって自分は性別で苦労したのにアイツだけ総理なんて役職に就きやがって見たいな嫉妬でしょ
32226/02/01(日)23:45:50No.1398039629+
まじでなんで中道みたいなことしたんだろうな
やらなかったらもっと悲惨だったのか?
32326/02/01(日)23:45:54No.1398039648そうだねx4
政治板に行って2度とここでスレ立てないでね
32426/02/01(日)23:45:56No.1398039664そうだねx1
中革連駄目そうなの?
32526/02/01(日)23:46:00No.1398039693+
女さんってそういうとこあるよな
32626/02/01(日)23:46:11No.1398039755そうだねx1
>いや…石破のままだったら正直危なかったとは思うよ…
石破が総裁になった時はマジでアホだと思ったわ
まあ言うて俺も高市は推してなかったし河野とかそっち側の方がいいなとか思ってた程度だったからあの時高市になるのが1番だったんだろうが
32726/02/01(日)23:46:12No.1398039769+
>検討しましたが消費税減税は難しいと判断しました
減税で与野党一致してるし当のザイムは国内に反減税勢力失って海外世論工作に頼らざる得ないぐらいまで追い込まれてるからなぁ
32826/02/01(日)23:46:13No.1398039782そうだねx1
>思ってるより日本初の女性総理という効果はあるかも
まあ女性相手に爺さんたちがやいのやいの言ってる絵面見たら同情誘うしな
正しくリベラルな人らも女性のトップってだけで好感高いだろうし
32926/02/01(日)23:46:18No.1398039811+
>この総理の持病叩きに行って反感持たれるやつちょっと前にも見たな...
ああなんか撃たれた下痢便?
33026/02/01(日)23:46:21No.1398039830そうだねx1
>仮にも野党第一党が反与党だけってのが悲しすぎる
>自分の政策何も持ってないんだもん
自民党みたいなコンビニ政党に勝てないせいで反自民だけがアイデンティティという悲しさ
33126/02/01(日)23:46:24No.1398039844そうだねx4
いやだってお前らついこの前まで反目してたのになんでくっつくの?ってなるだろ普通
33226/02/01(日)23:46:24No.1398039848+
>これで投票率爆上げした場合参政党程度のキチガイっぷりじゃ危機感煽りが全然足りなかったんだなという事になってしまう
キチガイ軍団にしては名前がまともすぎた説
33326/02/01(日)23:46:29No.1398039872そうだねx7
>中革連駄目そうなの?
ダメじゃなさそうに見えた時あった?
33426/02/01(日)23:46:30No.1398039875+
高市さんはようやっとる
33526/02/01(日)23:46:35No.1398039899+
なんだか野田さんが可哀想になって来た
33626/02/01(日)23:46:39No.1398039916+
>まあ女性相手に爺さんたちがやいのやいの言ってる絵面見たら同情誘うしな
>正しくリベラルな人らも女性のトップってだけで好感高いだろうし
女性って言ってもなぁ…
33726/02/01(日)23:47:13No.1398040087そうだねx1
>なんだか野田さんが可哀想になって来た
自分の事棚に上げて批判ばかりしてるけど…
33826/02/01(日)23:47:15No.1398040099+
くっつくのは選挙後じゃいかんかったのかね中道
話題にはなったけど混乱の方が大きそうに見える
33926/02/01(日)23:47:16No.1398040107+
公明党は大作先生がつけた大切な名前だからな
中道とか認めない!って人も出るよそりゃ
34026/02/01(日)23:47:20No.1398040126そうだねx5
いや野田こそよく分からんよもう
なんだあいつ
34126/02/01(日)23:47:21No.1398040134そうだねx2
野田はこの期に及んで選挙演説で「何故このタイミングでやるんですか!!」とか言ってるのがダメ過ぎる
34226/02/01(日)23:47:23No.1398040150そうだねx5
>なんだか野田さんが可哀想になって来た
お前が始めた物語だろ
34326/02/01(日)23:47:30No.1398040195+
>なんだか野田さんが可哀想になって来た
素直に党首降りて中道で副党首にした誰か知らない女議員を党首に据えればよかったのにな
34426/02/01(日)23:47:31No.1398040201そうだねx5
>女の子の高市嫌いって自分は性別で苦労したのにアイツだけ総理なんて役職に就きやがって見たいな嫉妬でしょ
クソデカ主語で笑わせるのやめろ
34526/02/01(日)23:47:40No.1398040248+
>>中革連駄目そうなの?
>ダメじゃなさそうに見えた時あった?
どこのテレビ局も接戦だって言ってた
34626/02/01(日)23:47:50No.1398040293+
>女の子の高市嫌いって自分は性別で苦労したのにアイツだけ総理なんて役職に就きやがって見たいな嫉妬でしょ
インスタのキラキラしてるような人と総理大臣を同列に捉える女の子いるかなあ!
34726/02/01(日)23:47:50No.1398040295そうだねx3
公明も大作が死んだらすぐこれだよ
34826/02/01(日)23:47:50No.1398040299+
中革連には憲法改正反対があるから…
34926/02/01(日)23:47:56No.1398040338そうだねx1
創価のおばちゃんたちは高市を性別では見てなくて主張が本当に嫌いだからなあれ
35026/02/01(日)23:47:59No.1398040366+
>まじでなんで中道みたいなことしたんだろうな
>やらなかったらもっと悲惨だったのか?
立憲は分からんが公明の方は間違いなく情勢調査やっててそれが相当悪かったんだろうとは思う
35126/02/01(日)23:48:04No.1398040395そうだねx3
>立憲民主は野田がカムバックしたのが完璧に致命傷だったな
>泉が蓮舫追い出したり若返り頑張ってたのに全部無駄になった
致命傷なのは公明と合体した事だろ
支持者がここまでけちょんけちょんバカにされてまだ半分残ってるほうがびっくりするわ
35226/02/01(日)23:48:04No.1398040401そうだねx1
野田は鳩と岡田の陰に隠れてただけなんやな…
35326/02/01(日)23:48:06No.1398040413+
自民嫌いでも単年度予算制度をぶちこわしてからのほうが都合良いっていうのがちゃんと可視化されてる結果
35426/02/01(日)23:48:08No.1398040424+
>公明も大作が死んだらすぐこれだよ
死んでないだろ
35526/02/01(日)23:48:09No.1398040427+
ベストではないけど中道が死ぬならまあベターかな…
35626/02/01(日)23:48:13No.1398040449+
>>>中革連駄目そうなの?
>>ダメじゃなさそうに見えた時あった?
>どこのテレビ局も接戦だって言ってた
始まる前は下手なこと言えないからね
始まったらスレ画の通りよ
35726/02/01(日)23:48:27No.1398040509そうだねx2
まあこういう結果になるなら結局山上辺りからヤバい人たちが飛びついてた
闇の宗教勢力が日本を動かしているんだ!!!っていう話がただの妄想であることが極めてわかりやすくなるな
35826/02/01(日)23:48:33No.1398040552+
高市支持者の見識なんかこのスレの程度しか無いんだからそんなのがイニシアチブ取るようになったらもう本当に終わり
35926/02/01(日)23:48:37No.1398040575そうだねx2
なぜデバフにしかならん中道革命連合なんて名前にしたのか
36026/02/01(日)23:48:40No.1398040591+
女の足を引っ張るのもまた女か…
36126/02/01(日)23:48:42No.1398040613そうだねx1
トランプ政権終了時まで親米新自由主義政権でついてく事になるな
36226/02/01(日)23:48:52No.1398040667+
中道が仮に政権取ったとして絶対言ってたことやらないじゃん
何やるか全く分からん奴らに投票できないでしょ普通
36326/02/01(日)23:48:56No.1398040691+
見出ししか見てないけど
中道躍進!みたいな記事もあったよ
同じくらい中道ダメっぽい!って記事もあったけど
36426/02/01(日)23:49:02No.1398040718+
>まあこういう結果になるなら結局山上辺りからヤバい人たちが飛びついてた
>闇の宗教勢力が日本を動かしているんだ!!!っていう話がただの妄想であることが極めてわかりやすくなるな
こういう結果になるまでそれがただの妄想だと分からなかったの…………?
36526/02/01(日)23:49:04No.1398040731+
中道って名前が怖いって理由で避けてる人いそう…
36626/02/01(日)23:49:06No.1398040750そうだねx1
>>女の子の高市嫌いって自分は性別で苦労したのにアイツだけ総理なんて役職に就きやがって見たいな嫉妬でしょ
>クソデカ主語で笑わせるのやめろ
精神が平均以下に未熟なままの成人の中でも特に性別が女性の方って言った方が分かりやすい?
36726/02/01(日)23:49:10No.1398040769そうだねx1
>公明も大作が死んだらすぐこれだよ
まず与党から離脱って意味分からないムーヴしてるからなあの政党……
36826/02/01(日)23:49:13No.1398040784+
>創価の知人がお爺ちゃんお婆ちゃんは間違って公明って書くと思うと言ってて立場ごとにいろんな心配があるんだなと思った
つってもその場合中道に入るんじゃね…?
実際どうなんだろうな名前間違っててもちゃんと投票先が理解できれば票になるはずだけど
36926/02/01(日)23:49:17No.1398040807そうだねx1
>>立憲民主は野田がカムバックしたのが完璧に致命傷だったな
>>泉が蓮舫追い出したり若返り頑張ってたのに全部無駄になった
>致命傷なのは公明と合体した事だろ
>支持者がここまでけちょんけちょんバカにされてまだ半分残ってるほうがびっくりするわ
いや致命傷なのは野田が戻ってきたことだと思うよマジで
そうじゃなければ中道作ろうなんてアホな策に縋る前に真っ当に前の衆院選の頃の支持率をそれなりに維持できてた
37026/02/01(日)23:49:23No.1398040837+
>中道って名前が怖いって理由で避けてる人いそう…
なんで!?
37126/02/01(日)23:49:25No.1398040846+
中道革命保守党にすればバランスがよかった
37226/02/01(日)23:49:26No.1398040856+
政治オタクとか永田町界隈の人たちが悲観しててライト層がハッスルしてるのが今の状況ではある
37326/02/01(日)23:49:29No.1398040869+
どんな時でもねじれ国会が良い
37426/02/01(日)23:49:29No.1398040874+
野田は中国の話題で限りなくデマに近い飛ばしムーブしてたあたりで死臭してた所ある
37526/02/01(日)23:49:42No.1398040940+
自民嫌いなだけの人は自分がよりよくすべく参政しろ
37626/02/01(日)23:49:42No.1398040941+
>なぜデバフにしかならん中道革命連合なんて名前にしたのか
何一つとして好転してない連立初めて見たよ
37726/02/01(日)23:49:49No.1398040980そうだねx3
>まず与党から離脱って意味分からないムーヴしてるからなあの政党……
高市とは協調できないってだけだから別にそこはわかりやすいけど…
37826/02/01(日)23:49:50No.1398040990そうだねx4
「逆張り」なんてワード使うのは何も考えてない証拠
とりあえず勝ち馬に乗っとけって思考でないと出てこない
37926/02/01(日)23:49:54No.1398041024そうだねx2
>トランプ政権終了時まで親米新自由主義政権でついてく事になるな
日本が親米以外に取れる道あるの?
中国とロシアは敵だぞ?言っとくけど
38026/02/01(日)23:49:57No.1398041041そうだねx2
今の時代病気だから休みます!って発言に本当に病気?って言ったら
パワハラ認定されるのに昭和の時代のおっさん山ほどいるな…
38126/02/01(日)23:49:58No.1398041048+
>中道革命保守党にすればバランスがよかった
長いから中革でいいじゃん
38226/02/01(日)23:50:00No.1398041067そうだねx2
>こういう結果になるまでそれがただの妄想だと分からなかったの…………?
だってその手の人たちマジで山上のテロリズムが政治を変えたって言ってるんだもん
話が通じないのよハッキリ言って
38326/02/01(日)23:50:08No.1398041118+
>>まぁリウマチの人に国のトップやってほしくはないが
>差別か?
いや「区別」な?
38426/02/01(日)23:50:10No.1398041130+
>中道が仮に政権取ったとして絶対言ってたことやらないじゃん
>何やるか全く分からん奴らに投票できないでしょ普通
だから中道は俺らに政権をくれとは言ってない
自民単一強嫌でしょ逆張りしたい奴は俺に票をくれ!と言ってる
38526/02/01(日)23:50:11No.1398041135+
旧立民については創価の人は当然投票してくれないし
左は裏切られたから投票しないし中間層は国民やチームみらい行くし
昔からいた右派岩盤支持層しか投票してくれなかった結果だ
38626/02/01(日)23:50:14No.1398041156+
そもそも候補者が出てないから
消去法で自民にしか入れられんかった
38726/02/01(日)23:50:24No.1398041222+
完璧に相手のチョンボで自民勝つだろうけど
そういう「持ってる」のも政治家の能力なのか?
38826/02/01(日)23:50:27No.1398041233そうだねx1
>>なぜデバフにしかならん中道革命連合なんて名前にしたのか
>何一つとして好転してない連立初めて見たよ
連立じゃなくて一つになりましたよ
38926/02/01(日)23:50:30No.1398041246そうだねx2
中道という言葉に強烈なマイナスイメージを植え付けないでほしいんだが…
39026/02/01(日)23:50:31No.1398041252そうだねx1
>>つってもその場合中道に入るんじゃね…?
>>実際どうなんだろうな名前間違っててもちゃんと投票先が理解できれば票になるはずだけど
>「立民」「公明」は原則無効
39126/02/01(日)23:50:34No.1398041274そうだねx8
>高市支持者の見識なんかこのスレの程度しか無いんだからそんなのがイニシアチブ取るようになったらもう本当に終わり
酷いこと言うが世の大半の有権者なんて大した知見ないんだからそこ取り込めない野党が悪いよマジで
39226/02/01(日)23:50:40No.1398041305+
なんか減税言ってる政治家多いけど消費税減らすの大丈夫じゃなくない?
なんなら金あるとこから取る税増やして国の動き大きくした方がよくない?
39326/02/01(日)23:50:44No.1398041326そうだねx3
>>こういう結果になるまでそれがただの妄想だと分からなかったの…………?
>だってその手の人たちマジで山上のテロリズムが政治を変えたって言ってるんだもん
>話が通じないのよハッキリ言って
だってじゃねぇよバカ
39426/02/01(日)23:50:45No.1398041329+
だって中道って名前にしたのに党員は一緒ですってそれ何も変わってないじゃん
左を排除しなきゃ中道じゃないじゃん
39526/02/01(日)23:50:50No.1398041362そうだねx2
>中道って名前が怖いって理由で避けてる人いそう…
左右なしの中道だよねて?って周りが言ってくれてるのに
創価学会集会に野田呼び出して宗教用語です!ってやっちゃったからな
創価も立憲もアホだ本当に
39626/02/01(日)23:50:59No.1398041408そうだねx2
昭和保守じゃ立ち行かなくなったっていう決定的な証拠だからむしろ公明党が離脱したおかげで自民人気上がったんじゃね?
39726/02/01(日)23:50:59No.1398041414そうだねx4
>今の時代病気だから休みます!って発言に本当に病気?って言ったら
>パワハラ認定されるのに昭和の時代のおっさん山ほどいるな…
病気を理由にして党首討論休んでいいなら今後全部それで逃げれるからね
39826/02/01(日)23:51:01No.1398041423+
とりあえずドル円200円までは既定路線になりそう
39926/02/01(日)23:51:07No.1398041457+
どこが勝ってもバカにできるから勝ち確定なんだよな
40026/02/01(日)23:51:16No.1398041507そうだねx1
>だってその手の人たちマジで山上のテロリズムが政治を変えたって言ってるんだもん
>話が通じないのよハッキリ言って
あのタイプの人たちは自分たちの脳内妄想のストーリーで生きてるからな
論理ではどうにもならん
40126/02/01(日)23:51:23No.1398041569そうだねx7
>今の時代病気だから休みます!って発言に本当に病気?って言ったら
>パワハラ認定されるのに昭和の時代のおっさん山ほどいるな…
病気だから休みます!っつって午後から元気に飛び回ってるからだろ
40226/02/01(日)23:51:37No.1398041629そうだねx8
中核派と響きが同じなだけで大体みんな避けるだろ
40326/02/01(日)23:51:40No.1398041652そうだねx3
腕のリウマチつって敵前逃亡したのに腕じゃなくて包帯巻いた指見せられたら笑うしかないしヤジの餌食なんだわ
40426/02/01(日)23:51:42No.1398041660そうだねx1
正直中道はメディアでの印象操作が露骨すぎて普通にイメージ悪い
40526/02/01(日)23:51:42No.1398041661そうだねx1
>>公明も大作が死んだらすぐこれだよ
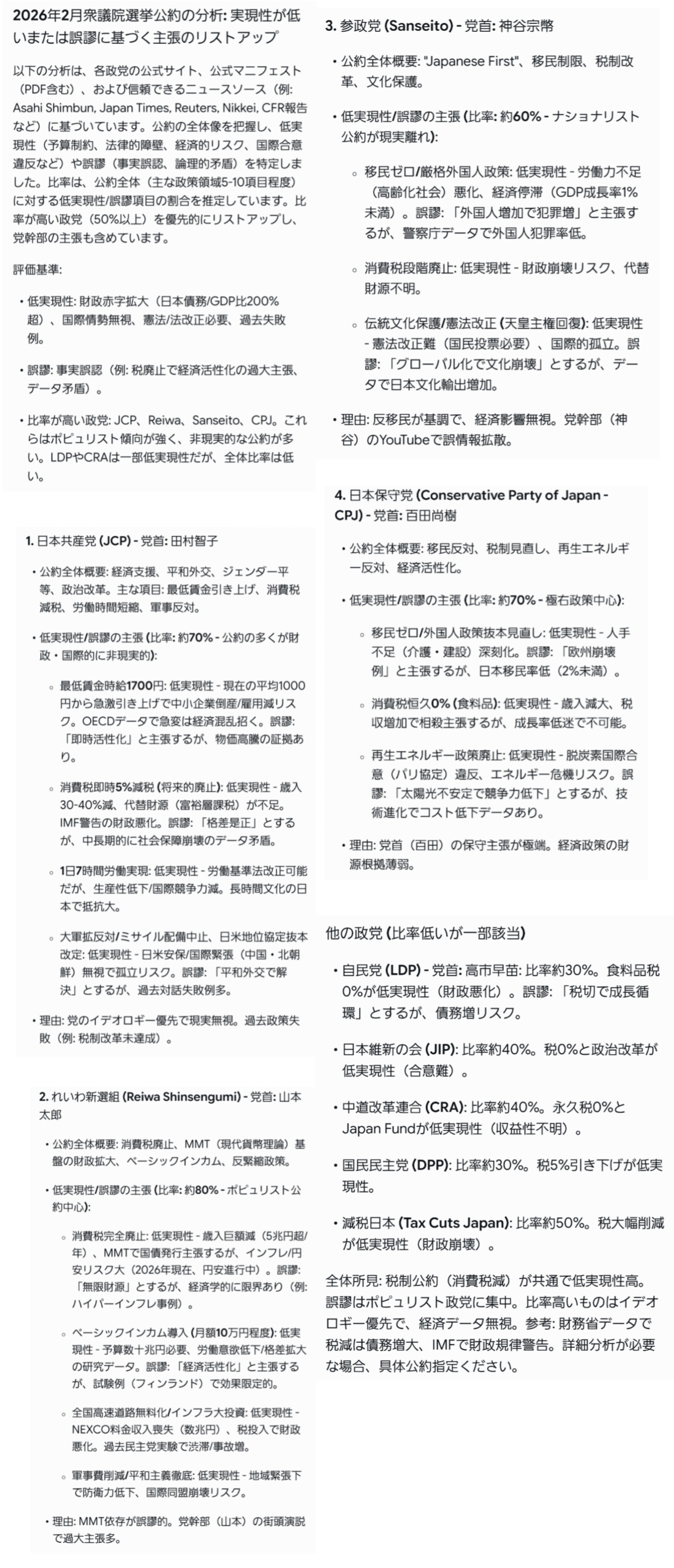
>まず与党から離脱って意味分からないムーヴしてるからなあの政党……
大作は何があっても与党に食らいつけってやってたからね…
40626/02/01(日)23:51:45No.1398041677+
さすがに盛りすぎだろと思ったが主要紙の議席予測だと一番当ててるんだよな朝日
40726/02/01(日)23:51:48No.1398041692そうだねx4
中革連とかネタにしてくださいと言わんばかりの名前にしたのが悪い
40826/02/01(日)23:51:51No.1398041702そうだねx3
>今の時代病気だから休みます!って発言に本当に病気?って言ったら
>パワハラ認定されるのに昭和の時代のおっさん山ほどいるな…
ただの会社員と国のトップでは流石に話が違うわ…
40926/02/01(日)23:52:03No.1398041749そうだねx3
あーはいはい病気ですかそりゃ大変ですねえ討論に参加できなくて残念でしょうねえ
これでいいの?
41026/02/01(日)23:52:04No.1398041756+
民主が他と合流しようとした時に枝野が信念貫いて合流しなかったのが今の立憲に繋がってるのにまた合流しようとするから…
41126/02/01(日)23:52:06No.1398041768+
>中道って名前が怖いって理由で避けてる人いそう…
中道(中道じゃない)
41226/02/01(日)23:52:07No.1398041781+
>とりあえずドル円200円までは既定路線になりそう
しぬ
41326/02/01(日)23:52:08No.1398041784そうだねx3
>だって中道って名前にしたのに党員は一緒ですってそれ何も変わってないじゃん
>左を排除しなきゃ中道じゃないじゃん
野田曰く創価学会の中道らしいから一応右も左もないはず
でも野田は右でも左でもない真ん中から全てに逆張りする政党が必要なんだと言ってる
もうあいつの中で支離滅裂なんだ
41426/02/01(日)23:52:10No.1398041794+
>自民嫌いなだけの人は自分がよりよくすべく参政しろ
実際ネットの自民嫌い高市嫌い見てると絶望だとか喚くだけでビラ配りとか政治献金とかやってなさそうなんだよねえ…
41526/02/01(日)23:52:20No.1398041852そうだねx1
公明というか創価というかああいう宗教系は
周りに自分がどういうイメージをもってるかよくわからんもんなんだ
41626/02/01(日)23:52:25No.1398041886そうだねx1
>さすがに盛りすぎだろと思ったが主要紙の議席予測だと一番当ててるんだよな朝日
オールドメディアってバカにされるけど選挙予測はマジで読売朝日の2紙が強い
41726/02/01(日)23:52:33No.1398041927+
腕のリウマチが〜っつって指に包帯巻いてたらそりゃほんとか???ってなるだろ
41826/02/01(日)23:52:36No.1398041943そうだねx3
まあ高市に討論させたら絶対ボロが出るからやらせたくはないでしょ
41926/02/01(日)23:52:36No.1398041947そうだねx5
ここで政治やるやつ全員死ねばいいのに
42026/02/01(日)23:52:39No.1398041969そうだねx1
>正直中道はメディアでの印象操作が露骨すぎて普通にイメージ悪い
これメディアに圧力かけてた公文書も残ってる人のこと?
42126/02/01(日)23:52:41No.1398041977そうだねx2
まあいいけど投票日までにテレビ討論もう一回やってやれよ
42226/02/01(日)23:52:41No.1398041978そうだねx1
>>公明も大作が死んだらすぐこれだよ
>まず与党から離脱って意味分からないムーヴしてるからなあの政党……
今の高市自民から離脱はまだわかるだろ
野党第一党の立憲と組むのもわかる
新党結成…?
42326/02/01(日)23:52:42No.1398041983+
急だったせいか今回は泡沫候補のポスター全然ないなうちの選挙区
スッキリしていいけどなんか淋しい
42426/02/01(日)23:52:51No.1398042028そうだねx3
>中革連とかネタにしてくださいと言わんばかりの名前にしたのが悪い
組織が高齢化してるからそういうのにはマジで疎そう
42526/02/01(日)23:52:51No.1398042035+
病気でも気軽に休めるようにはなったけど
業績が著しく低いとやっぱり順当にダメな方に推移してくぜ
42626/02/01(日)23:52:52No.1398042038+
個人的には円安誘導路線が加速すると思うと割と真面目にきつい
42726/02/01(日)23:52:53No.1398042040そうだねx3
圧勝してもらっても困るけど野党が不甲斐なさすぎる
42826/02/01(日)23:52:53No.1398042042+
>中革連とかネタにしてくださいと言わんばかりの名前にしたのが悪い
実は生粋の愛国者であえてそうした可能性があるかもしれないじゃん
そうじゃなかったら全く判断能力のないとても政治にか買わせられない人間じゃん
42926/02/01(日)23:52:55No.1398042051+
そんなに病気が大変なら辞職して治療に専念なさる
43026/02/01(日)23:53:06No.1398042099+
高市嫌いなのはいいけどどう嫌いなんだよ!それくらい言えるだろ!ってやつおすぎ
43126/02/01(日)23:53:09No.1398042111そうだねx2
みらいは電気・ネットワークその他のインフラありきの話しかしてないもの
国政参画は無理だよ
43226/02/01(日)23:53:12No.1398042120そうだねx3
imgでまさはるやってるやつが病気だろ
43326/02/01(日)23:53:13No.1398042130そうだねx1
馬車馬のように働いて働いて働いて働くんじゃなかったの?
43426/02/01(日)23:53:22No.1398042178そうだねx7
山上で統一が解散したのはただの事実じゃねぇのか
43526/02/01(日)23:53:26No.1398042199そうだねx1
>いや致命傷なのは野田が戻ってきたことだと思うよマジで
>そうじゃなければ中道作ろうなんてアホな策に縋る前に真っ当に前の衆院選の頃の支持率をそれなりに維持できてた
それは無理
前々回の結果を見れば減るのは確定してた
トドメ刺したのは公明
43626/02/01(日)23:53:29No.1398042210そうだねx2
物価高を問題にしてるけど減税ってインフレ政策ですよねっていう
43726/02/01(日)23:53:30No.1398042214+
>馬車馬のように働いて働いて働いて働くんじゃなかったの?
痛いので休みます
43826/02/01(日)23:53:38No.1398042270そうだねx1
絶対右か左になれとは言わんけど自称中道は真っ先に外すだろまあ
43926/02/01(日)23:53:39No.1398042282そうだねx1
>個人的には円安誘導路線が加速すると思うと割と真面目にきつい
現金持たなければよくね
現金なんて必要な時に作ればいいだけなんだから
44026/02/01(日)23:53:40No.1398042287そうだねx1
>imgでまさはるやってるやつが病気だろ
コピペスレにレスつけてるのアホなんじゃないですか
44126/02/01(日)23:53:44No.1398042314そうだねx3
>今の時代病気だから休みます!って発言に本当に病気?って言ったら
>パワハラ認定されるのに昭和の時代のおっさん山ほどいるな…
それ今の人は休みすぎ!とか言ってた高市にぶっ刺さるな…
44226/02/01(日)23:53:46No.1398042316+
なんか自民支持者を油断させるためにマスコミが過大に報道してる!みたいな陰謀論もチラホラ見かけるけど実際そんなことあるのかね?
結果として乖離が出ることはあるだろうけど…
44326/02/01(日)23:53:50No.1398042342+
議席減っても分裂せずにやっていくつもりあんのかな
44426/02/01(日)23:53:57No.1398042365そうだねx1
頭おかしい部分以外は参政党でいいんじゃないかなと思ってる
44526/02/01(日)23:53:57No.1398042367そうだねx4
さんざん突っ込まれてるけど
中道なんてのは政策をみて周りが判断することであって
自分で中道ですなんて名乗るやつがあるか
44626/02/01(日)23:53:57No.1398042369+
>俺のレスに文句言うやつ全員死ねばいいのに
44726/02/01(日)23:53:57No.1398042370そうだねx1
>>だってその手の人たちマジで山上のテロリズムが政治を変えたって言ってるんだもん
>>話が通じないのよハッキリ言って
>あのタイプの人たちは自分たちの脳内妄想のストーリーで生きてるからな
>論理ではどうにもならん
おととい参政党の選挙運動邪魔してる人を見たけどそんな感じだったわ
自分の脳内妄想の世界に生きてる
44826/02/01(日)23:54:01No.1398042383そうだねx1
>>だって中道って名前にしたのに党員は一緒ですってそれ何も変わってないじゃん
>>左を排除しなきゃ中道じゃないじゃん
>野田曰く創価学会の中道らしいから一応右も左もないはず
>でも野田は右でも左でもない真ん中から全てに逆張りする政党が必要なんだと言ってる
>もうあいつの中で支離滅裂なんだ
野田はもともと右派で自民党になりたいだけだから分かりやすくないか?
支離滅裂なのは言動だけでなにがやりたいかはわかる
44926/02/01(日)23:54:05No.1398042406+
>まあ高市に討論させたら絶対ボロが出るからやらせたくはないでしょ
大石あき子に攻められたらカッとなって余計なこと言うにきまってるからな
45026/02/01(日)23:54:09No.1398042419そうだねx2
公明党は本当に気付かなかったのかな…
自分達が与党離れて国土交通大臣手放したら
当たり前に土建関係の票が離れることに
45126/02/01(日)23:54:12No.1398042436+
>みらいは電気・ネットワークその他のインフラありきの話しかしてないもの
>国政参画は無理だよ
これに関しちゃ本人もワンイシューって言ってるしな
45226/02/01(日)23:54:12No.1398042437そうだねx2
>>とりあえずドル円200円までは既定路線になりそう
>しぬ
実際そのくらいは現実的にある
高市は今よりさらに円安へ進めたいだろうし
45326/02/01(日)23:54:14No.1398042443+
>物価高を問題にしてるけど減税ってインフレ政策ですよねっていう
いいかげんGDP成長にもってかないとスタグフレーションで死ぬからどうにかして良いインフレにしたいんだろ
45426/02/01(日)23:54:14No.1398042446そうだねx2
散々働けって言ってた本人がドタキャンしたら突っ込まれるでしょそりゃ
45526/02/01(日)23:54:20No.1398042466+
>議席減っても分裂せずにやっていくつもりあんのかな
参院の方は分裂したままだから選挙終わったら勝っても負けても分裂すると思う
45626/02/01(日)23:54:21No.1398042474+
>物価高を問題にしてるけど減税ってインフレ政策ですよねっていう
そんなのも分からない国民ばかりだからなぁ
衆愚政治最高!
45726/02/01(日)23:54:21No.1398042475そうだねx1
>急だったせいか今回は泡沫候補のポスター全然ないなうちの選挙区
>スッキリしていいけどなんか淋しい
衆院は泡沫ほとんどでないよ
45826/02/01(日)23:54:30No.1398042544+
ところでなんか外国人がー外国人がーって強く主張してるとこあるけどそんなにやばかったっけ今?
なんかそんな強い実感ないんだけど
45926/02/01(日)23:54:30No.1398042547+
>個人的には円安誘導路線が加速すると思うと割と真面目にきつい
自分の生活破壊されても周りも不幸になるならそれでいいって層が大量にいてそれが支持してるからどうにもならない
46026/02/01(日)23:54:31No.1398042549そうだねx6
そもそも党首討論で高市が来ないなら自党の政策を堂々と主張すりゃイイだけだろ
結局は野党は反高市以外に政策がねえから言うことがねえってだけかよ
46126/02/01(日)23:54:33No.1398042561そうだねx5
>>個人的には円安誘導路線が加速すると思うと割と真面目にきつい
>現金持たなければよくね
>現金なんて必要な時に作ればいいだけなんだから
円安で困るって話に現金持たなければいいだろ!って頭悪すぎだろ
46226/02/01(日)23:54:33No.1398042566+
議員データをExcelにまとめて
AIに選出させるとかやめろよ「」
46326/02/01(日)23:54:35No.1398042571そうだねx8
>高市支持者の見識なんかこのスレの程度しか無いんだからそんなのがイニシアチブ取るようになったらもう本当に終わり
支持者を馬鹿にしたってどうにもならんのだが
自分は賢く大衆は愚かと思ってるから出ちゃうんだよな
これを積み重ねて衰退したのが立憲だろうに学ばないな
46426/02/01(日)23:54:43No.1398042616+
青山繁晴がこの機に乗じて衆院進出だ
次の総理になるかもしれん
恐ろしい
46526/02/01(日)23:54:54No.1398042668+
創価票は今回あんまり期待できない…?
46626/02/01(日)23:54:55No.1398042671+
お前らカルトを右翼扱いするのは大絶賛するくせになんで中道は馬鹿にしてんの?
46726/02/01(日)23:54:58No.1398042687+
地元の自民議員があんまり好かんので小選挙区には国民民主にいれて比例は自民にしておくわ
比例上位だしどうせ復活するでしょという読みで・・・
46826/02/01(日)23:55:05No.1398042725そうだねx1
みらいはただのIT屋だけどそれでいいと思っている
国政がデジタル技術の進歩に置いていかれすぎなんだよ
46926/02/01(日)23:55:07No.1398042736そうだねx1
>ところでなんか外国人がー外国人がーって強く主張してるとこあるけどそんなにやばかったっけ今?
>なんかそんな強い実感ないんだけど
ヤバくなってからじゃ遅いってのはある
47026/02/01(日)23:55:21No.1398042817そうだねx3
>実際そのくらいは現実的にある
>高市は今よりさらに円安へ進めたいだろうし
というか結局のところ今回の問題は
高市じゃなかったらそうならないかというと全然そんなこともないことなんだ
47126/02/01(日)23:55:23No.1398042828そうだねx1
>馬車馬のように働いて働いて働いて働くんじゃなかったの?
無理強いしても仕方のないことだからまあいいけどこれはちょっと思い出した
47226/02/01(日)23:55:26No.1398042846そうだねx3
>創価票は今回あんまり期待できない…?
まあもう組織としてガタガタだからな
47326/02/01(日)23:55:29No.1398042866+
>なんか自民支持者を油断させるためにマスコミが過大に報道してる!みたいな陰謀論もチラホラ見かけるけど実際そんなことあるのかね?
>結果として乖離が出ることはあるだろうけど…
多分みんなが読めてないのは調査したうちの4割が投票先を決めてないというところだと思う
47426/02/01(日)23:55:31No.1398042871+
>>高市支持者の見識なんかこのスレの程度しか無いんだからそんなのがイニシアチブ取るようになったらもう本当に終わり
>支持者を馬鹿にしたってどうにもならんのだが
>自分は賢く大衆は愚かと思ってるから出ちゃうんだよな
>これを積み重ねて衰退したのが立憲だろうに学ばないな
その支持者がマイノリティならともかくなあ
負け犬の遠吠えにしかならない
47526/02/01(日)23:55:32No.1398042877+
討論から逃げたって言うけど出てきてたとして討論でボコして支持奪うことできるんか今の野党
むしろ逃げてくれてよかったんじゃねえの?
47626/02/01(日)23:55:38No.1398042899そうだねx1
>お前らカルトを右翼扱いするのは大絶賛するくせになんで中道は馬鹿にしてんの?
名前がダサい
47726/02/01(日)23:55:39No.1398042908+
公明の政策丸呑みだからな
今まで立憲を熱心に応援して候補者と対話してきた支援者ほど馬鹿にされた気分だろう
自民には入れなくても投票しなくなるんじゃないか
47826/02/01(日)23:55:46No.1398042930そうだねx1
>高市嫌いなのはいいけどどう嫌いなんだよ!それくらい言えるだろ!ってやつおすぎ
愛国パヨクは石破の顔面叩きまくってたんだから壺市の顔キモいで十分叩けるだろ
47926/02/01(日)23:56:12No.1398043078+
というか減税云々は他の党の方が酷いんだから
余計に自民に入れないとダメになるじゃん
48026/02/01(日)23:56:12No.1398043079+
インバウンドの観点でも円安がこれ以上進むのは許容しがたいんだよな…
単純に観光客の民度が下がる
48126/02/01(日)23:56:18No.1398043099そうだねx2
>山上で統一が解散したのはただの事実じゃねぇのか
でも地裁は安倍壺三と統一は無関係だって
48226/02/01(日)23:56:20No.1398043107そうだねx1
逆張りしたいなら中道に入れてね!ってせっかく野田が言ってるんだから入れてやりなよ
48326/02/01(日)23:56:21No.1398043117+
>みらいはただのIT屋だけどそれでいいと思っている
>国政がデジタル技術の進歩に置いていかれすぎなんだよ
いや普通にカーゴカルトのテックライトじゃね?
わかりやすく言うと日本版DOGE
48426/02/01(日)23:56:26No.1398043137そうだねx2
>お前らカルトを右翼扱いするのは大絶賛するくせになんで中道は馬鹿にしてんの?
前半が既に信じたいものを信じてますね…
48526/02/01(日)23:56:33No.1398043165そうだねx2
公明党も統一教会に入り込まれてたからね
創価の人たちからしたら裏切り者だよ
48626/02/01(日)23:56:37 ID:quEuc2vcNo.1398043177+
>討論から逃げたって言うけど出てきてたとして討論でボコして支持奪うことできるんか今の野党
>むしろ逃げてくれてよかったんじゃねえの?
実際高市さんが出てきたらそれこそ完全論破されて野田の政治生命終了してたのは分かる
48726/02/01(日)23:56:53No.1398043243そうだねx1
これ中道ならずに個別にやったほうがマシだった事ない…?
48826/02/01(日)23:56:55No.1398043252そうだねx1
関係ないけどimgもXみたいに国籍表示されたら面白いだろうなって昔から思ってる
48926/02/01(日)23:56:58No.1398043268+
>さんざん突っ込まれてるけど
>中道なんてのは政策をみて周りが判断することであって
>自分で中道ですなんて名乗るやつがあるか
じゃあカルトなのに右翼名乗ってる裏金ステマカルトは何なんだよ
49026/02/01(日)23:56:58No.1398043269そうだねx3
>創価票は今回あんまり期待できない…?
何故か国土交通利権を自ら手放して与党バイバイしたからな
土建屋の票なんてもう二度と戻ってこないぞ
49126/02/01(日)23:57:01No.1398043280+
高市のダメなところは経済政策が無茶苦茶過ぎて経済界と日経に下ろしにかかられてるところ
49226/02/01(日)23:57:01No.1398043285+
>お前らカルトを右翼扱いするのは大絶賛するくせになんで中道は馬鹿にしてんの?
全員まともであると主張しているという前提の下で私はまともですという情報をメインに出して来ても無意味なのを理解してないから
49326/02/01(日)23:57:12No.1398043341+
>公明の政策丸呑みだからな
>今まで立憲を熱心に応援して候補者と対話してきた支援者ほど馬鹿にされた気分だろう
>自民には入れなくても投票しなくなるんじゃないか
沖縄はこの間の名護市長選に続けて重要な選挙が連続してるから多分キレてると思う
49426/02/01(日)23:57:14No.1398043357+
>これ中道ならずに個別にやったほうがマシだった事ない…?
だから原口とか出て行ったんだろう
49526/02/01(日)23:57:15No.1398043365+
高市はたぶん消費減税やらないと思うぞ
検討だけはするだろうけど
49626/02/01(日)23:57:20No.1398043389そうだねx2
>個人的には円安誘導路線が加速すると思うと割と真面目にきつい
自民も中道も消費税減税っていってるんだからどこもかわらんでしょ
国民民主なんてもっと減税しろって言ってるし
一番経済的にまともなこと言ってるのがIT屋なのなんなんだよ
49726/02/01(日)23:57:21No.1398043392+
英語表記とかにした方がYOASOBIみたいで若者票集まりそうなのに
49826/02/01(日)23:57:38No.1398043471+
高市さんの任期中にドル円360円超えは割と現実的な路線としてあるだろうなとは感じてる
49926/02/01(日)23:57:41No.1398043485+
>散々働けって言ってた本人がドタキャンしたら突っ込まれるでしょそりゃ
働いて参りますって言いながら何もしないで解散して万歳してる壺市さん馬鹿にしてんの?
50026/02/01(日)23:57:47No.1398043523+
>高市のダメなところは経済政策が無茶苦茶過ぎて経済界と日経に下ろしにかかられてるところ
悪夢の民主党政権は円高だったけど我々のおかげで円安になって儲かるんじゃグフフ
50126/02/01(日)23:57:49No.1398043533+
>みらいは電気・ネットワークその他のインフラありきの話しかしてないもの
>国政参画は無理だよ
元々IT系の立場でポジショントークするって宣言してただろう
50226/02/01(日)23:57:59No.1398043594+
減税掲げないと選挙勝てないと思われてるのもどうなんだろうな
50326/02/01(日)23:58:00No.1398043595+
>高市のダメなところは経済政策が無茶苦茶過ぎて経済界と日経に下ろしにかかられてるところ
ロイターで世界にもばら撒かれてるのがすごいよ
50426/02/01(日)23:58:02No.1398043606そうだねx1
CHUDOH!
50526/02/01(日)23:58:05No.1398043626+
>これ中道ならずに個別にやったほうがマシだった事ない…?
そもそも政策の方向性違うのに合体しちゃったのがアカン
50626/02/01(日)23:58:11No.1398043654+
>>実際そのくらいは現実的にある
>>高市は今よりさらに円安へ進めたいだろうし
>というか結局のところ今回の問題は
>高市じゃなかったらそうならないかというと全然そんなこともないことなんだ
安倍の時からずっと続いているから自民の一個人や一派閥とかじゃなくてもっと大きな単位の総意として円安インフレ政策起こしてるよね
50726/02/01(日)23:58:16 ID:quEuc2vcNo.1398043676+
実際画像みたいな結果になったら一気に経済は回復するだろうなとは思う
今まで政策邪魔してきた野党が軒並みいなくなるんだから
50826/02/01(日)23:58:30No.1398043735+
高市ダメなのはわかったからそれで誰に入れたいんだ?
左の共産か?
50926/02/01(日)23:58:32No.1398043752+
カルト路線でいうなら
壺買ってるほうVS仏壇買ってるほう
だからもう中和されてるよ…
51026/02/01(日)23:58:39No.1398043777+
顕ドラ実況してるような奴らの集まりがimgだぞ…?ここはアウェーだ
51126/02/01(日)23:58:41No.1398043785そうだねx6
何で高市は嫌なんだ!といわれると各誌経済面でさんざん論じられてるけど
円と国債がゴミになることですかね
51226/02/01(日)23:58:42No.1398043786そうだねx1
>>ところでなんか外国人がー外国人がーって強く主張してるとこあるけどそんなにやばかったっけ今?
>>なんかそんな強い実感ないんだけど
>ヤバくなってからじゃ遅いってのはある
他所が先にヤバいことになってるの見せてくれてるしな
51326/02/01(日)23:58:44No.1398043794+
>ところでなんか外国人がー外国人がーって強く主張してるとこあるけどそんなにやばかったっけ今?
>なんかそんな強い実感ないんだけど
観光地はガチでやばい…旅行において円安はうんこすぎる
働きに来てる人たいはむしろ勝手に減ってくんんじゃないですかねこの状況だと
51426/02/01(日)23:58:47No.1398043808+
>高市はたぶん消費減税やらないと思うぞ
>検討だけはするだろうけど
財務省とバトルすんのにどんだけ材料もってるのか気になるわ
51526/02/01(日)23:58:48No.1398043810+
>高市ダメなのはわかったからそれで誰に入れたいんだ?
>左の共産か?
中道!中道!
51626/02/01(日)23:58:57 ID:quEuc2vcNo.1398043860そうだねx1
>実際画像みたいな結果になったら一気に経済は回復するだろうなとは思う
>今まで政策邪魔してきた野党が軒並みいなくなるんだから
そういう意味では国民の勝利ではあるのよね自民大勝
51726/02/01(日)23:58:59No.1398043875そうだねx1
統一叩きはもういいよ…
51826/02/01(日)23:59:11No.1398043930+
ちょっと「」は中道の何たるかを解ってないようなのでまずは池田先生の新・人間革命第11巻を読む事を強く推奨するよ
51926/02/01(日)23:59:11No.1398043931+
高市が目指してるのは初任給爆上げで今働いてる人たちは据え置きの世界なのがあんまり理解されてないと思う
52026/02/01(日)23:59:14No.1398043950+
>働きに来てる人たいはむしろ勝手に減ってくんんじゃないですかねこの状況だと
いいね!
52126/02/01(日)23:59:26No.1398044001+
>何で高市は嫌なんだ!といわれると各誌経済面でさんざん論じられてるけど
>円と国債がゴミになることですかね
でもその理論ならさ
もっと減税したがる野党はもっとゴミにしない?
52226/02/01(日)23:59:33No.1398044032+
>何で高市は嫌なんだ!といわれると各誌経済面でさんざん論じられてるけど
>円と国債がゴミになることですかね
今回の選挙で一番税金下げないのが与党側なんだから与党に入れなきゃもっと酷い目にあうじゃねえか
52326/02/01(日)23:59:36 ID:quEuc2vcNo.1398044043+
>実際画像みたいな結果になったら一気に経済は回復するだろうなとは思う
>今まで政策邪魔してきた野党が軒並みいなくなるんだから
というか既に円安傾向は止まりつつあるからね高市さんになってから
52426/02/01(日)23:59:36No.1398044044+
個人的な感想でしかないんだけどここで圧勝しても高市降ろしは起こると思う
神輿としても能力が足りない…
52526/02/01(日)23:59:38No.1398044060+
中道の意味はですねとか言い出しててこりゃダメだとは思ってた
52626/02/01(日)23:59:38No.1398044061+
>統一叩きはもういいよ…
52726/02/01(日)23:59:39No.1398044066そうだねx1
>ちょっと「」は中道の何たるかを解ってないようなのでまずは池田先生の新・人間革命第11巻を読む事を強く推奨するよ
今日一番ウェットに富んだレス
52826/02/01(日)23:59:41No.1398044079+
>何で高市は嫌なんだ!といわれると各誌経済面でさんざん論じられてるけど
>円と国債がゴミになることですかね
経済の話すると票入れれる政党がチーみらしかなくならない?
52926/02/01(日)23:59:41No.1398044080+
>ちょっと「」は中道の何たるかを解ってないようなのでまずは池田先生の新・人間革命第11巻を読む事を強く推奨するよ
えっ嫌だけど
53026/02/01(日)23:59:50No.1398044121そうだねx6
高市憎しはC国の人でしょ
53126/02/01(日)23:59:51No.1398044130そうだねx1
>何故か国土交通利権を自ら手放して与党バイバイしたからな
>土建屋の票なんてもう二度と戻ってこないぞ
まぁ土建屋からすると中華企業に仕事流してた邪魔な公明がやっと消えたんだから大手を振って自民に入れるわな
53226/02/01(日)23:59:53No.1398044142+
内容はどうでもよくてとにかく自民が気に入らない
53326/02/01(日)23:59:56No.1398044155そうだねx1
食品の消費税なくなるなら良いよ
53426/02/01(日)23:59:57No.1398044164+
>というか結局のところ今回の問題は
>高市じゃなかったらそうならないかというと全然そんなこともないことなんだ
壺市有事のこと台湾有事だと思ってそう
53526/02/01(日)23:59:58No.1398044168+
政策的には消費税維持社保料下げのみらいなんどけど
影響及ぼす位置に行けないの明確なので困る
53626/02/02(月)00:00:01No.1398044192+
>ちょっと「」は中道の何たるかを解ってないようなのでまずは池田先生の新・人間革命第11巻を読む事を強く推奨するよ
そういうところ過ぎる!
53726/02/02(月)00:00:05No.1398044217そうだねx3
>何で高市は嫌なんだ!といわれると各誌経済面でさんざん論じられてるけど
>円と国債がゴミになることですかね
野党も減税しろばっかじゃん
53826/02/02(月)00:00:06 ID:quEuc2vcNo.1398044220そうだねx2
>実際画像みたいな結果になったら一気に経済は回復するだろうなとは思う
>今まで政策邪魔してきた野党が軒並みいなくなるんだから
そう考えると立民マジでクソすぎねえか?
53926/02/02(月)00:00:06No.1398044225そうだねx2
>でもその理論ならさ
>もっと減税したがる野党はもっとゴミにしない?
一番減税率低いの自民だからまあそうなる
54026/02/02(月)00:00:06No.1398044226+
ウェットに富んでどうするんだ
54126/02/02(月)00:00:07No.1398044229+
自民も嫌われてるとはいえ
基本的に公明嫌われてるし立憲も言わずもがな嫌われてるからそうなるよ…
54226/02/02(月)00:00:08No.1398044235+
>というか既に円安傾向は止まりつつあるからね高市さんになってから
何言ってるんだ…?
54326/02/02(月)00:00:08No.1398044238そうだねx3
>実際画像みたいな結果になったら一気に経済は回復するだろうなとは思う
>今まで政策邪魔してきた野党が軒並みいなくなるんだから
野党に邪魔されない政治をお望みなら中国かロシアにでも移住してくれ…
54426/02/02(月)00:00:10No.1398044249そうだねx3
>>ちょっと「」は中道の何たるかを解ってないようなのでまずは池田先生の新・人間革命第11巻を読む事を強く推奨するよ
>今日一番ウェットに富んだレス
濡れるな
濡れるな
54526/02/02(月)00:00:15No.1398044288そうだねx1
>統一叩きはもういいよ…
山上の無期決定で結局40過ぎの中高年が自分の人生の失敗を宗教に押し付けて殺人をしても減刑されないよって裁判で決まっちゃったしな
54626/02/02(月)00:00:17No.1398044295そうだねx2
>でもその理論ならさ
>もっと減税したがる野党はもっとゴミにしない?
はい
この状態で減税するっていうのは経済学の常識を破壊している反ワクみたいなものなので
なぜか反ワクに国民が皆で投票している
54726/02/02(月)00:00:18No.1398044305+
中道は生まれたばかりの政党です!
54826/02/02(月)00:00:20No.1398044317+
>>何で高市は嫌なんだ!といわれると各誌経済面でさんざん論じられてるけど
>>円と国債がゴミになることですかね
>経済の話すると票入れれる政党がチーみらしかなくならない?
うーん絶望
54926/02/02(月)00:00:45No.1398044430+
>>これ中道ならずに個別にやったほうがマシだった事ない…?
>そもそも政策の方向性違うのに合体しちゃったのがアカン
それは自民公明の連立が完全にそれだったぞ?
55026/02/02(月)00:00:48 ID:quEuc2vcNo.1398044444+
>実際画像みたいな結果になったら一気に経済は回復するだろうなとは思う
>今まで政策邪魔してきた野党が軒並みいなくなるんだから
それこそ緊縮財政とか言ってるキチガイが軒並み叩き出されるから一気に積極財政が可能になるのがデカい
55126/02/02(月)00:00:53No.1398044471+
みんなして消費税下げる消費税下げる連呼してんのがそもそもよくわからない
物価の上昇に賃金の上昇がおっついてないから生活が苦しいんであってその対策にめちゃくちゃ無理して消費税分下げても国の財源下がるだけでいいことなくない?消費税分くらい物価上がるのなんてすぐだろ
55226/02/02(月)00:00:53No.1398044472そうだねx1
国民の生活と経済が最優先と3ヶ月前に言っておいて通常国会前に解散する嘘をやらかしてるのに野党は嘘ばかり〜って言うんだからそんな支持者には何言っても耳に入らんよ
55326/02/02(月)00:00:54No.1398044478+
>中道は生まれたばかりの政党です!
imgより長生きの政党少なすぎ
55426/02/02(月)00:00:54No.1398044482+
>中道は生まれたばかりの政党です!
みんなに広めてくださいってか…
55526/02/02(月)00:01:02No.1398044521そうだねx4
文句言う左派「」は自分で立候補しなよ……
55626/02/02(月)00:01:13No.1398044563そうだねx2
アホ国民は壺市さんのトリプル安を大絶賛してるってこと?
55726/02/02(月)00:01:16No.1398044586+
>何で高市は嫌なんだ!といわれると各誌経済面でさんざん論じられてるけど
>円と国債がゴミになることですかね
まあ経団連なんてバブル崩壊のトラウマで30年GDP成長してないやり方を現状維持したい連中だから
55826/02/02(月)00:01:17No.1398044593+
>高市憎しはC国の人でしょ
K国の人でしょって言おうと思ったけど向こうで謎に人気あった
55926/02/02(月)00:01:25No.1398044629そうだねx3
>>統一叩きはもういいよ…
>山上の無期決定で結局40過ぎの中高年が自分の人生の失敗を宗教に押し付けて殺人をしても減刑されないよって裁判で決まっちゃったしな
殺人の正当性にはならないというだけで批判しない理由にはならないが…?
56026/02/02(月)00:01:32No.1398044661そうだねx2
ネットでグチグチ言うやつが出馬しないからこうなる
出馬したらしたで都知事選みたいな木っ端がひどいのばかりになる
56126/02/02(月)00:01:32No.1398044664そうだねx6
>>実際画像みたいな結果になったら一気に経済は回復するだろうなとは思う
>>今まで政策邪魔してきた野党が軒並みいなくなるんだから
>野党に邪魔されない政治をお望みなら中国かロシアにでも移住してくれ…
野党の仕事は与党の邪魔をすることという低レベルすぎる思考からそろそろ卒業してほしい
56226/02/02(月)00:01:36No.1398044682+
>経済の話すると票入れれる政党がチーみらしかなくならない?
そりゃそういう選択肢も当然考える人はいるだろう選挙なんだから
56326/02/02(月)00:01:40No.1398044699+
>それこそ緊縮財政とか言ってるキチガイが軒並み叩き出されるから一気に積極財政が可能になるのがデカい
いま麻生がキチガイって言った?
56426/02/02(月)00:01:41No.1398044705+
>文句言う左派「」は自分で立候補しなよ……
俺は文句言う極右だが
56526/02/02(月)00:01:48 ID:quEuc2vcNo.1398044735+
>実際画像みたいな結果になったら一気に経済は回復するだろうなとは思う
>今まで政策邪魔してきた野党が軒並みいなくなるんだから
物価高自体野党が対策法案を潰しまくってたからここまで長く続いてるのもある
56626/02/02(月)00:02:06No.1398044833+
中国も結局高市が長期政権になるなら軟着陸をするようになる可能性高い
56726/02/02(月)00:02:17No.1398044879+
実際もう民主主義いらねえよなあってのはあるな
56826/02/02(月)00:02:17No.1398044880+
>文句言う左派「」は自分で立候補しなよ……
候補暗殺したほうが早いけど?
56926/02/02(月)00:02:20No.1398044898そうだねx1
>アホ国民は壺市さんのトリプル安を大絶賛してるってこと?
壺田さんに任せたら更にひどくなるってこと
57026/02/02(月)00:02:27No.1398044933そうだねx1
とりあえず選挙対策に消費税!って言って実際には実行しないのに期待…
自民はそれくらいの賢さを残していると信じたい
57126/02/02(月)00:02:30No.1398044946+
>アホ国民は壺市さんのトリプル安を大絶賛してるってこと?
支持率見たらまあそういうことじゃない?
57226/02/02(月)00:02:32No.1398044953+
>>何で高市は嫌なんだ!といわれると各誌経済面でさんざん論じられてるけど
>>円と国債がゴミになることですかね
>経済の話すると票入れれる政党がチーみらしかなくならない?
それでいいと思う
問題はこのスレのバカの大半はそんな結論さえ出ないでただ高市嫌だ!ってだだっこになってるだけなこと
57326/02/02(月)00:02:33No.1398044963そうだねx1
ところで「」は議員のチェックは終わったのかい
プロフィールの座右の銘とか面白いぞ思想が見えて
57426/02/02(月)00:02:34 ID:quEuc2vcNo.1398044970+
>実際画像みたいな結果になったら一気に経済は回復するだろうなとは思う
>今まで政策邪魔してきた野党が軒並みいなくなるんだから
積極財政を妨害し続けてきた野党連中と財務省の罪はマジで重い
57526/02/02(月)00:02:51No.1398045043そうだねx3
なんか高市に文句言うのが左派みたいに思われてるけど普通に自民支持者も文句言ってるんだよね高市支持者と自民支持者は違うって話なんだけど
57626/02/02(月)00:02:57No.1398045080そうだねx4
さっきから壺連呼してる人って……
57726/02/02(月)00:02:57No.1398045081そうだねx1
>ネットでグチグチ言うやつが出馬しないからこうなる
議員の立場でグチグチ言ってる人達が一周回って立派に見えてくるトリック
57826/02/02(月)00:03:06No.1398045128そうだねx13
>実際もう民主主義いらねえよなあってのはあるな
自分が何に守られてるかも分からずこういう事言い出すのは本当に危ない
57926/02/02(月)00:03:08No.1398045147+
オタクなら表現規制で投票しろよ
58026/02/02(月)00:03:11No.1398045166そうだねx4
>>実際画像みたいな結果になったら一気に経済は回復するだろうなとは思う
>>今まで政策邪魔してきた野党が軒並みいなくなるんだから
>それこそ緊縮財政とか言ってるキチガイが軒並み叩き出されるから一気に積極財政が可能になるのがデカい
野党どんだけ強かったのよ
そして与党の自民党どんだけ弱かったのよ
58126/02/02(月)00:03:14No.1398045176+
>ところで「」は議員のチェックは終わったのかい
>プロフィールの座右の銘とか面白いぞ思想が見えて
見たけど高杉晋作の名言を挙げてる子がロックすぎて吹いた
58226/02/02(月)00:03:16No.1398045185そうだねx2
このスレ選挙なのに○○はありえないって前提の語りが多すぎる
何のための選挙やねん
58326/02/02(月)00:03:25No.1398045222+
ぶっちゃけポピュリズムに票が流れるのはもうしゃあない
どうせ何もできっこないし自分が死なないように手を尽くすしかねえや
58426/02/02(月)00:03:27No.1398045228+
>実際もう民主主義いらねえよなあってのはあるな
天安門
58526/02/02(月)00:03:29No.1398045240+
>さっきから壺連呼してる人って……
野田にストレスかかってコップ割りそう
58626/02/02(月)00:03:39No.1398045286+
今更だけど熱心な自民支持ってそもそも公明嫌ってそうだからそいつらが離れたらという偏見はある
58726/02/02(月)00:03:41No.1398045294そうだねx2
>経済の話すると票入れれる政党がチーみらしかなくならない?
そうなっちゃうの
でもおかしいだろ経済でまともなこと言ってるのITワンイシュー政党だけなの
所詮少人数だから何ができるわけでもないし
なんなんだよこの選択肢は!!
58826/02/02(月)00:03:53No.1398045369そうだねx4
野党が全部悪いとは言わんけどまあ立民は言われてもしゃあないくらいアレすぎる
58926/02/02(月)00:03:57No.1398045395そうだねx2
>とりあえず選挙対策に消費税!って言って実際には実行しないのに期待…
>自民はそれくらいの賢さを残していると信じたい
それを繰り返した結果参政党みたいなのが大暴れしてるんじゃないですかね…
59026/02/02(月)00:04:00No.1398045406そうだねx3
>なんか高市に文句言うのが左派みたいに思われてるけど普通に自民支持者も文句言ってるんだよね高市支持者と自民支持者は違うって話なんだけど
「高市の支持率が高いだけで政党支持率はそこまで高くないから恐らく選挙での過半数は不可能!」
と予想していた選挙ウォッチャーの皆さんに置かれましては大変残念な現状ですが…
59126/02/02(月)00:04:05No.1398045429+
もう維新も国民も要らなくなったから切り捨てられるか?
59226/02/02(月)00:04:09No.1398045453+
>野党が全部悪いとは言わんけどまあ立民は言われてもしゃあないくらいアレすぎる
中道な
59326/02/02(月)00:04:15No.1398045477+
財政って与党野党じゃなくて財務省に言うこと聞かせられるかどうかなんでぶっちゃけあんまり関係ないです
59426/02/02(月)00:04:21No.1398045504+
>何のための選挙やねん
合法的に学校に入れること以外に何が…?
59526/02/02(月)00:04:21 ID:quEuc2vcNo.1398045505そうだねx2
>実際画像みたいな結果になったら一気に経済は回復するだろうなとは思う
>今まで政策邪魔してきた野党が軒並みいなくなるんだから
割と貧乏人の最大の敵って野党なのよね…
59626/02/02(月)00:04:23No.1398045515+
Xで国籍表示喰らったからこっちに軸足移したのもいるんかな
59726/02/02(月)00:04:24No.1398045519+
>>>実際画像みたいな結果になったら一気に経済は回復するだろうなとは思う
>>>今まで政策邪魔してきた野党が軒並みいなくなるんだから
>>それこそ緊縮財政とか言ってるキチガイが軒並み叩き出されるから一気に積極財政が可能になるのがデカい
>野党どんだけ強かったのよ
>そして与党の自民党どんだけ弱かったのよ
実際野党野党言われるけど一番のガンは公明党だったよね
なんせ一応身内
なんか居なくなったけど
59826/02/02(月)00:04:24No.1398045521+
>もう維新も国民も要らなくなったから切り捨てられるか?
ぱい
59926/02/02(月)00:04:26No.1398045538そうだねx7
中道が伸びない理由はそりゃ立憲がアホなことして公明と合併なんかしたからだよ…
60026/02/02(月)00:04:26No.1398045539そうだねx3
野党が若者は選挙行けをマジで言わなくなったの酷いと思う高齢者のほうしか見てねえ
60126/02/02(月)00:04:27No.1398045543+
減税とか馬鹿じゃねぇの?コレだから無責任な野党は…から
自民もとうとう馬鹿になったか…と思って他のマシな党探したら自民以上の馬鹿しかいなかった恐怖よ
60226/02/02(月)00:04:28No.1398045550+
やるか…
野党廃止…!
60326/02/02(月)00:04:28No.1398045552+
食料品消費税0は普通に失望したけど言うだけ言ってやらないならまあいいよ
ただ世間は怒りそうだけど
60426/02/02(月)00:04:31No.1398045564そうだねx6
安倍晋三が死んで美しい国になったの皮肉だろ
60526/02/02(月)00:04:45No.1398045620そうだねx1
>なんなんだよこの選択肢は!!
まあ俺達が思うより政治家って日本の経済とかどうでもいいのかもしれない
60626/02/02(月)00:04:59No.1398045688そうだねx3
>>経済の話すると票入れれる政党がチーみらしかなくならない?
>そうなっちゃうの
>でもおかしいだろ経済でまともなこと言ってるのITワンイシュー政党だけなの
>所詮少人数だから何ができるわけでもないし
>なんなんだよこの選択肢は!!
じゃあ消費税減税でも他と違って期限付きの自民に投票するわ
60726/02/02(月)00:05:07No.1398045728そうだねx1
>アホ国民は壺市さんのトリプル安を大絶賛してるってこと?
俺の生活悪くなってないから別にいいよ
ちなエロ漫画描いて年3500万くらいの中堅サークル
60826/02/02(月)00:05:28No.1398045818+
>食料品消費税0は普通に失望したけど言うだけ言ってやらないならまあいいよ
>ただ世間は怒りそうだけど
選挙前だけ言ってやらないを繰り返したらそりゃみんな怒るさ
外国人政策も今後野党から突っつかれまくると思うよ
60926/02/02(月)00:05:32No.1398045841+
好きではないが中道よりも共産党の方がまだましに思う
政策反転させて説明もしないなんて支持者への愚弄がすぎる
61026/02/02(月)00:05:33No.1398045845そうだねx1
去年の地方選で軒並みダメだったのにそんなに波が来てんのかなって気はする
61126/02/02(月)00:05:47No.1398045906+
立憲が辺野古移転原発再稼働認めちゃうから共産れいわが伸びるんじゃないの!?
61226/02/02(月)00:05:51No.1398045924+
中道こそが古い自民党そのものだったね
61326/02/02(月)00:05:51No.1398045929+
>ところで「」は議員のチェックは終わったのかい
>プロフィールの座右の銘とか面白いぞ思想が見えて
自分の選挙区の候補者は全員調べてみたけど面白かったな
起業して6年で潰しとる!とか急にスリランカに渡ってるとか…
61426/02/02(月)00:05:53No.1398045934+
そんなジミンがとれるわけないだろ
61526/02/02(月)00:06:02No.1398045981そうだねx1
与党と野党の議席をダイスの女神に決めてもらう
      与党  野党
dice2d100=91 69 (160)
61626/02/02(月)00:06:03No.1398045984そうだねx3
>中道が伸びない理由はそりゃ立憲がアホなことして公明と合併なんかしたからだよ…
原発推進で安保賛成だしもうなんだか分からない集団だもんな…
61726/02/02(月)00:06:05No.1398045992+
朝日でこれってやばくない?
61826/02/02(月)00:06:06No.1398045998+
>去年の地方選で軒並みダメだったのにそんなに波が来てんのかなって気はする
地方選は相変わらずほとんど負けてる
高市早苗の人気だけで今やってる
61926/02/02(月)00:06:14No.1398046036+
大阪5区がどうなるか楽しみ
62026/02/02(月)00:06:20No.1398046056+
国民民主は玉木が欲かいたせいで解散まで持ってかれたんでもう議席伸びないよ
62126/02/02(月)00:06:22No.1398046062そうだねx3
>>なんなんだよこの選択肢は!!
>まあ俺達が思うより政治家って日本の経済とかどうでもいいのかもしれない
どうでもいいというか今の経済問題が日本単独の失策ってんならいい政治家がいい政治すりゃあ持ち直せるのかもしれんけど実際には多国籍間の構造問題だから
62226/02/02(月)00:06:32No.1398046112そうだねx3
>大阪5区がどうなるか楽しみ
維新の勝ちだよ
62326/02/02(月)00:06:34No.1398046125+
まあ高市を支持する層が自民を支持する層より広く影響力あるっていう結論なんだろうね
62426/02/02(月)00:06:37No.1398046145+
>野党が若者は選挙行けをマジで言わなくなったの酷いと思う高齢者のほうしか見てねえ
衝撃の支持率0%出たらそうもなろう
62526/02/02(月)00:06:37No.1398046146そうだねx2
>>何のための選挙やねん
>合法的に学校に入れること以外に何が…?
君ちょっと
62626/02/02(月)00:06:40No.1398046159そうだねx1
>>実際画像みたいな結果になったら一気に経済は回復するだろうなとは思う
>>今まで政策邪魔してきた野党が軒並みいなくなるんだから
>そう考えると立民マジでクソすぎねえか?
愛国パヨちん壁打ちしてるの?
62726/02/02(月)00:06:42No.1398046165+
>去年の地方選で軒並みダメだったのにそんなに波が来てんのかなって気はする
でも世論調査は絶好調という…俺もその辺全然わかんない
62826/02/02(月)00:06:44No.1398046175+
朝日のこの手の調査かなり正確らしいけどなんでなんだろ
62926/02/02(月)00:06:46No.1398046187+
まだまだ油断は出来ん
63026/02/02(月)00:06:57No.1398046255そうだねx1
消去法止めようとしても他が大概アレ過ぎて選びたくないのがずっと続いている
63126/02/02(月)00:07:01No.1398046276そうだねx2
>実際野党野党言われるけど一番のガンは公明党だったよね
またゴールポストずらした…
しかもその公明党の選挙支援で長らく下野せずに済んだのに…
63226/02/02(月)00:07:07No.1398046302+
朝日でこれってことは600議席ぐらい取るんじゃないか
63326/02/02(月)00:07:14No.1398046327そうだねx5
与党が野党潰してるとかじゃなくて勝手に野党が自爆してるのが何だかなぁ…
63426/02/02(月)00:07:15No.1398046337そうだねx1
>中道が伸びない理由はそりゃ立憲がアホなことして公明と合併なんかしたからだよ…
合併自体はもうちょいちゃんと根回ししっかりやってたらマシだったかもだけどな…
そういう意味では準備整う前に選挙やった高市側の作戦勝ちか
63526/02/02(月)00:07:16No.1398046344+
自民党の議席
dice1d465=49 (49)
63626/02/02(月)00:07:18No.1398046354そうだねx1
これは予言なんだけど高市自民が圧勝したら野党のほうが外国人政策に対して厳しい実行力を求めてくるようになるよ
今の日本で外国人労働者やインバウンドを無くしたらとても成り立たないからこそ「それを掲げて選挙で勝ったなら実行しろ」と急き立てられる
当たり前の事ではあるんだけど
63726/02/02(月)00:07:19No.1398046361そうだねx3
>野党が若者は選挙行けをマジで言わなくなったの酷いと思う高齢者のほうしか見てねえ
仕方ねえだろ選挙行かせたら負けることが発覚したんだから
63826/02/02(月)00:07:23No.1398046379そうだねx1
円安誘導や債券安誘導なことをポロっと言ってるのは不安が過ぎる
出きるなら130円目指して円高政策取って欲しいが
63926/02/02(月)00:07:24No.1398046387そうだねx5
>>アホ国民は壺市さんのトリプル安を大絶賛してるってこと?
>俺の生活悪くなってないから別にいいよ
>ちなエロ漫画描いて年3500万くらいの中堅サークル
休日にブランド犬の散歩してそう
64026/02/02(月)00:07:43No.1398046477+
>去年の地方選で軒並みダメだったのにそんなに波が来てんのかなって気はする
そこは党の顔が誰かが重要な総選挙とは全然事情が違うと思う
64126/02/02(月)00:07:44No.1398046482+
「」の地域はいいよな
俺の区はシンジローいるぞ…
64226/02/02(月)00:07:48No.1398046508+
>円安誘導や債券安誘導なことをポロっと言ってるのは不安が過ぎる
>出きるなら130円目指して円高政策取って欲しいが
ホクホク発言はマジで駄目だよあれ…
64326/02/02(月)00:07:51No.1398046530+
インスタ選挙戦はどこが強い?
64426/02/02(月)00:08:01No.1398046577そうだねx3
>野党が全部悪いとは言わんけどまあ立民は言われてもしゃあないくらいアレすぎる
共産と組みますって言って支持団体にぶちきれられてぼろ負けした経験があるのに公明と合体しますはあほすぎて笑ったわ
にわとり頭かよ
64526/02/02(月)00:08:03No.1398046585+
>立憲が辺野古移転原発再稼働認めちゃうから
そこどうするだろうって思ったら普通に公明に迎合しますって言ってて笑っちゃった
もうちょっとこう…信念って言うか…
64626/02/02(月)00:08:06No.1398046593そうだねx4
>「」の地域はいいよな
>俺の区はシンジローいるぞ…
マシな方じゃん
64726/02/02(月)00:08:07No.1398046600+
>与党が野党潰してるとかじゃなくて勝手に野党が自爆してるのが何だかなぁ…
政治家も支持層も高齢化しすぎて終わりだ横の政党
64826/02/02(月)00:08:08No.1398046608そうだねx2
>野党が若者は選挙行けをマジで言わなくなったの酷いと思う高齢者のほうしか見てねえ
若者誰も立民入れないの分かっちゃったから…
64926/02/02(月)00:08:18No.1398046659+
参政は党首自ら手ごたえがないって首捻ってんだよな…
でもなんかこれだと人気らしいし本当に訳が分からん
65026/02/02(月)00:08:19No.1398046671そうだねx1
>朝日のこの手の調査かなり正確らしいけどなんでなんだろ
数がシンプルに多いんじゃねえの
朝日の元記事見たら34万件のデータに基づいてますって言ってるし
65126/02/02(月)00:08:21No.1398046681+
>朝日のこの手の調査かなり正確らしいけどなんでなんだろ
掻い摘むと2017年頃からネット調査をテストして電話調査と合わせて正確な調査を出すようなテストを5-6年かけて調整していた結果がで始めたのが2022年ごろ
65226/02/02(月)00:08:25No.1398046700+
>インスタ選挙戦はどこが強い?
インスタとtiktokに関しては圧倒的に参政
匿名掲示板やメは自民
65326/02/02(月)00:08:38No.1398046757そうだねx1
>ホクホク発言はマジで駄目だよあれ…
そもそも外為特会の利益って一般会計繰入やってるから手つかずの財源でもなんでもないんだけどね
65426/02/02(月)00:08:52No.1398046816+
>国民民主は玉木が欲かいたせいで解散まで持ってかれたんでもう議席伸びないよ
あそこぶっちゃけ榛葉だけだもんな
それに穏健右路線は人気出るけど伸びないんだよね
それなら与党に入れればいいってなるし
65526/02/02(月)00:08:59No.1398046851+
梯子外されたオール沖縄がガチギレしてて笑っちゃうんだよね
まあそのオール沖縄も次の選挙で下野しそうだが…
65626/02/02(月)00:09:01No.1398046874+
うちのとこ地元出身でもない裏金議員が毎回当選してるんだけど何で?
65726/02/02(月)00:09:08No.1398046908+
とにかく高市には古い仕組みをぶっ壊してほしいだけなんだ
茹でガエルに飛び出すショックを与えてほしい
65826/02/02(月)00:09:10No.1398046928そうだねx4
>>中道が伸びない理由はそりゃ立憲がアホなことして公明と合併なんかしたからだよ…
>原発推進で安保賛成だしもうなんだか分からない集団だもんな…
ここまで票欲しいから合併しましたって分かりやすいの中々ない
65926/02/02(月)00:09:18No.1398046970+
自民が他と接戦ぽいとこ全敗するなら話変わるかもしれないけど
66026/02/02(月)00:09:29No.1398047020+
百合子が自民の応援に入ったな
こりゃ自民優勢はホントっぽいな
66126/02/02(月)00:09:37No.1398047065+
年寄りからすら論外扱いされてる中道逆に凄いだろ
66226/02/02(月)00:09:39No.1398047079+
>とにかく高市には古い仕組みをぶっ壊してほしいだけなんだ
>茹でガエルに飛び出すショックを与えてほしい
そういう点で言えば公明が連立外れた時点でだいぶ仕事したな
66326/02/02(月)00:09:52No.1398047133+
ぱちん娘。で見たやつ!
66426/02/02(月)00:09:56No.1398047156+
おれ共和党に投票したいんだけど
トランプさんに総理やってほしいわ
66526/02/02(月)00:10:00No.1398047172+
>>国民民主は玉木が欲かいたせいで解散まで持ってかれたんでもう議席伸びないよ
>あそこぶっちゃけ榛葉だけだもんな
>それに穏健右路線は人気出るけど伸びないんだよね
>それなら与党に入れればいいってなるし
国民はなんで連立蹴ったんだよ…って思ってる
せっかくのチャンスだったのに
66626/02/02(月)00:10:00No.1398047174そうだねx2
>とにかく高市には古い仕組みをぶっ壊してほしいだけなんだ
>茹でガエルに飛び出すショックを与えてほしい
カルトとズブズブなのに古い仕組みぶっ壊せると思ってんの頭愛国パヨクかよ
66726/02/02(月)00:10:03No.1398047188+
>合併自体はもうちょいちゃんと根回ししっかりやってたらマシだったかもだけどな…
>そういう意味では準備整う前に選挙やった高市側の作戦勝ちか
よく考えずに合併して比例名簿に立憲議員入れなくなってる時点でどうにもならんよ
立憲の議員なんて比例ばっかなのに
66826/02/02(月)00:10:05No.1398047199そうだねx2
>>野党が若者は選挙行けをマジで言わなくなったの酷いと思う高齢者のほうしか見てねえ
>若者誰も立民入れないの分かっちゃったから…
支持率0はな…
66926/02/02(月)00:10:08No.1398047214そうだねx1
>おれ共和党に投票したいんだけど
>トランプさんに総理やってほしいわ
わかる
67026/02/02(月)00:10:18No.1398047270そうだねx1
元々選挙のためになんでもするのは自民なんでそれを中道が真似しただけではある
67126/02/02(月)00:10:18No.1398047271そうだねx4
若者の支持率ゼロは大分衝撃的だけどハッキリ言って今の立憲に若者が目を付けるポイント全くないな
マジでない
67226/02/02(月)00:10:18No.1398047272そうだねx1
野党の方々は自民に投票するやつは馬鹿!で終わらせないでなんで自民が伸びたか考えたほうがいいんじゃないですかね
67326/02/02(月)00:10:22No.1398047288+
YouTubeの日本上げ動画で勉強してそうな総理嫌だなあ
67426/02/02(月)00:10:28No.1398047321+
SNSにおける選挙介入は本当に禁止すべきなんだろうけど全力かけてる政党や議員がいるし絶対に法制化はされないんだろうなと
67526/02/02(月)00:10:30No.1398047327+
>梯子外されたオール沖縄がガチギレしてて笑っちゃうんだよね
>まあそのオール沖縄も次の選挙で下野しそうだが…
もうオールでもなんでもない…
67626/02/02(月)00:10:32No.1398047345そうだねx1
>原発推進で安保賛成だしもうなんだか分からない集団だもんな…
選挙の間だけ口裏合わせしてるってもうバレバレだしな……
つまりそれがバレないと思ってる馬鹿の集まり
67726/02/02(月)00:10:36No.1398047376そうだねx1
与党も野党も一部の頭おかしいのを除いたら大体同じ事選挙で言ってるから波乱起きそうにないんだよな
争点無さすぎで
67826/02/02(月)00:10:37No.1398047382+
なんやかんやで開票速報の実況スレ立てる「」が毎回出現するけど
アク禁覚悟でよくやるわアイツら
67926/02/02(月)00:10:50No.1398047465+
若者完全無視したら結局若者の票全部取られちまうんじゃねえか
68026/02/02(月)00:11:10No.1398047571そうだねx3
>カルトとズブズブなのに古い仕組みぶっ壊せると思ってんの頭愛国パヨクかよ
仏壇と壺両方買ってる中道支持者がなんか言ってら
68126/02/02(月)00:11:12No.1398047586+
>国民はなんで連立蹴ったんだよ…って思ってる
>せっかくのチャンスだったのに
取り込まれた時点で存在価値が無くなるジレンマ
68226/02/02(月)00:11:13No.1398047590+
>国民はなんで連立蹴ったんだよ…って思ってる
>せっかくのチャンスだったのに
連合芳野が嫌がったからだよ
連立に入るなって厳命した
それくらいはニュース見れば出てる
68326/02/02(月)00:11:20No.1398047612+
>>>野党が若者は選挙行けをマジで言わなくなったの酷いと思う高齢者のほうしか見てねえ
>>若者誰も立民入れないの分かっちゃったから…
>支持率0はな…
これは流石に報道側の嘘だと思いたいけど実際そうだったらもう終わりだろこの政党
68426/02/02(月)00:11:20No.1398047613そうだねx1
>>>国民民主は玉木が欲かいたせいで解散まで持ってかれたんでもう議席伸びないよ
>>あそこぶっちゃけ榛葉だけだもんな
>>それに穏健右路線は人気出るけど伸びないんだよね
>>それなら与党に入れればいいってなるし
>国民はなんで連立蹴ったんだよ…って思ってる
>せっかくのチャンスだったのに
連立よりもキャスティングボート握ってりゃ譲歩引き出せると思ってたから
やりすぎて解散に持ってかれたんで玉木がマジでバカ
68526/02/02(月)00:11:23No.1398047634そうだねx5
民主党が分裂してどっちがどっちかわからなくなってるまま更に党名が変わった!
68626/02/02(月)00:11:30No.1398047668そうだねx1
若者というか投票行かない層がまず案外野党嫌いなんだろうなという気はする
68726/02/02(月)00:11:35No.1398047684+
立憲て元は小池都知事の作った緑の党乗っ取って作ったのになんで乗っ取られかけてんの
寄生のノウハウどっかおっことしたの
68826/02/02(月)00:11:36No.1398047697+
高市がトップに立ったらこの国終わりだろ…
68926/02/02(月)00:11:56No.1398047802+
正直中道もネット工作に金かけりゃ参政党くらい支持率取れると思うんだけどやろうとしないのかやれる奴が誰もいないのか
69026/02/02(月)00:11:56No.1398047803そうだねx3
>>国民はなんで連立蹴ったんだよ…って思ってる
>>せっかくのチャンスだったのに
>連合芳野が嫌がったからだよ
>連立に入るなって厳命した
>それくらいはニュース見れば出てる
じゃあなんで連合に逆らって中道に対立候補立ててんのさ
69126/02/02(月)00:12:07No.1398047856+
翁長に立民が辺野古移設反対全部ひっくり返しますよって言ってやりたかった
69226/02/02(月)00:12:09No.1398047867+
>与党も野党も一部の頭おかしいのを除いたら大体同じ事選挙で言ってるから波乱起きそうにないんだよな
>争点無さすぎで
どっちも似たようなこと言ってるなら野党に入れる意味がなさすぎる
69326/02/02(月)00:12:11No.1398047879そうだねx3
>高市がトップに立ったらこの国終わりだろ…
それだともう終わっとるやんけー!
69426/02/02(月)00:12:13No.1398047885+
>若者の支持率ゼロは大分衝撃的だけどハッキリ言って今の立憲に若者が目を付けるポイント全くないな
>マジでない
ジジ臭すぎる政党……国民民主もそりゃ離れる
69526/02/02(月)00:12:13No.1398047886+
>元々選挙のためになんでもするのは自民なんでそれを中道が真似しただけではある
方針転換や妥協とかならまだ判るが言ってることが二転三転してる中道はもうちょいどうにかならんのか…
69626/02/02(月)00:12:16No.1398047908そうだねx3
カルトなんてどこにでも良い顔と金出してるだけのものを脳内で肥大化させすぎて頭おかしくなってるんだわ
69726/02/02(月)00:12:17No.1398047913そうだねx1
高市の〇〇発言はダメだよって…って感じの批判は何も影響ないから無駄だぞ
野党の議員の発言でも一々あげつらっても無駄なのは同じだからな
69826/02/02(月)00:12:18No.1398047917そうだねx2
>民主党が分裂してどっちがどっちかわからなくなってるまま更に党名が変わった!
民主党が一つになったのでヨシ!
69926/02/02(月)00:12:20No.1398047935そうだねx1
選挙が始まる度に町ヴァーさんのツイート見るのがお約束になってきたけど
おススメのまさはるインフルエンサーを教えてほしい
70026/02/02(月)00:12:23No.1398047957そうだねx3
>高市がトップに立ったらこの国終わりだろ…
もうトップに立ってね?
70126/02/02(月)00:12:24No.1398047963+
壺市さんの評価できるとこってどこだよ
70226/02/02(月)00:12:29No.1398047983+
労組が安倍氏のレガシーの働き方改革ぶっわす奴を支持しちゃダメだろ
70326/02/02(月)00:12:39No.1398048029そうだねx3
>若者というか投票行かない層がまず案外野党嫌いなんだろうなという気はする
これは今の人たちに顕著なんだけど勝ってるところに同調することで勝った気分になる人は多いんだ
70426/02/02(月)00:12:43No.1398048053+
>連合芳野が嫌がったからだよ
>連立に入るなって厳命した
>それくらいはニュース見れば出てる
連合おばさんが悪いのはまあ分かってるんだけど連合だって立民と国民の支持で内部的には分かれてるんだし別にいいだろ…というかもうちょっと近いポジションに入ってていいだろ…
と思ってました完全に従うとは思ってませんでした
70526/02/02(月)00:12:45No.1398048057+
投票行かない層は現状に不満ないかまたは誰がやろうが同じってあきらめ抱えてるかだろうからなあ
70626/02/02(月)00:12:54No.1398048101そうだねx1
>じゃあなんで連合に逆らって中道に対立候補立ててんのさ
連合が支持取りやめたからだよ
あのクソババァにもう何の力もないけど
70726/02/02(月)00:12:57No.1398048108+
>それだともう終わっとるやんけー!
トリプル安になって終わってるの知らないのか?
頭愛国パヨクかよ
70826/02/02(月)00:12:58No.1398048110そうだねx2
立憲が消えて民主党ってだけで投票してた連中が流れ込みそうなのに現状維持なのか
70926/02/02(月)00:13:03No.1398048141+
好機!ガンガン協力していきますよ!て前のめりになったら連合に怒られるの何やってんだと思いました
71026/02/02(月)00:13:07No.1398048165+
チみは胡散臭いし保守は一生内ゲバしてるし参政れいわは論外だしで結局維新か民民くらいしか自民以外の投票先がない
71126/02/02(月)00:13:08No.1398048167そうだねx2
>>とにかく高市には古い仕組みをぶっ壊してほしいだけなんだ
>>茹でガエルに飛び出すショックを与えてほしい
>カルトとズブズブなのに古い仕組みぶっ壊せると思ってんの頭愛国パヨクかよ
壺と仏壇が合体したのが中道だろ
71226/02/02(月)00:13:12No.1398048189+
国民は主導権握れたらコロっと変わりそうなタイプでヤバい
というか既に何度もしでかして失敗してるしな…
71326/02/02(月)00:13:14No.1398048204+
>正直中道もネット工作に金かけりゃ参政党くらい支持率取れると思うんだけどやろうとしないのかやれる奴が誰もいないのか
参政党のネット工作力はちょっと真似できないと思う…tiktok見てるとよくわかる
71426/02/02(月)00:13:24No.1398048259そうだねx3
>民主党が分裂してどっちがどっちかわからなくなってるまま更に党名が変わった!
でも紛らわしかったから正直助かる
71526/02/02(月)00:13:27No.1398048274+
>若者というか投票行かない層がまず案外野党嫌いなんだろうなという気はする
こいつら文句ばかり言ってお金貰っていいよなって芯食ったこと言い出したからな…
71626/02/02(月)00:13:29No.1398048285そうだねx1
>与党も野党も一部の頭おかしいのを除いたら大体同じ事選挙で言ってるから波乱起きそうにないんだよな
>争点無さすぎで
なんか党基準だと全然差が見えなくて俺の街に水道引いてくれた議員とかそういう選び方しかできない気がしている
71726/02/02(月)00:13:43No.1398048367そうだねx4
どんなにミスしたり失言したり賄賂がバレたりなんなら素人レベルの頭の悪さが露呈しても上昇する高市の支持率を見て日本って所詮太平洋戦争を起こした国家だなってなってる
71826/02/02(月)00:13:44No.1398048378そうだねx2
ニュースあんま見てない人間としては維新がいつの間にか与党になってるのをスレ画で知って首相が誰とかよりそっちのがヤバくない?って思うんだが
昔よりまともな政党になってたりするの?
71926/02/02(月)00:13:55No.1398048430そうだねx6
良くも悪くも今の20代周辺って政権交代からの没落分離まで見てる層だしそりゃあ人気ないべ
72026/02/02(月)00:14:04No.1398048472そうだねx1
>仏壇と壺両方買ってる中道支持者がなんか言ってら
真面目に立憲応援してた人は同情はするよ…
おもしろ合併でこの様なのひっどいよね
72126/02/02(月)00:14:05No.1398048483+
参政党なんか口だけだかられいわと一緒だよあんなん
72226/02/02(月)00:14:07No.1398048489そうだねx2
この状況で国民民主が伸びないなら真面目に情けない
というか伸びしろなくて終わりじゃねこれ
72326/02/02(月)00:14:13No.1398048541+
町ヴァーさんはれいわ支持なのか
72426/02/02(月)00:14:18No.1398048564そうだねx3
>若者というか投票行かない層がまず案外野党嫌いなんだろうなという気はする
今時の若者はタイパ気にするから同じ話題延々とやってると嫌悪感すごいんだろう
72526/02/02(月)00:14:19No.1398048570そうだねx1
>なんか党基準だと全然差が見えなくて俺の街に水道引いてくれた議員とかそういう選び方しかできない気がしている
それでいいよ
むしろそういう選び方をするのが選挙だ
好き嫌いとか見た目で選ぶもんじゃあない
72626/02/02(月)00:14:22No.1398048590そうだねx4
人の持病を叩いたらどうなるかれいわ見て学ばなかったのかよ
72726/02/02(月)00:14:25No.1398048612そうだねx1
>壺と仏壇が合体したのが中道だろ
裏金とカルトが合体したのが裏金ステマカルトだもんな
72826/02/02(月)00:14:27No.1398048618+
国民は増減なし?伸びると思ってたから意外だわ
72926/02/02(月)00:14:45No.1398048703そうだねx7
>>与党も野党も一部の頭おかしいのを除いたら大体同じ事選挙で言ってるから波乱起きそうにないんだよな
>>争点無さすぎで
>なんか党基準だと全然差が見えなくて俺の街に水道引いてくれた議員とかそういう選び方しかできない気がしている
地元に水道引いてくれる議員とか物凄い当たりの議員じゃないか
73026/02/02(月)00:14:49No.1398048719そうだねx1
>この状況で国民民主が伸びないなら真面目に情けない
>というか伸びしろなくて終わりじゃねこれ
そりゃまあ自民支持層の一時避難先でしかなかったし
73126/02/02(月)00:14:51No.1398048727+
>ニュースあんま見てない人間としては維新がいつの間にか与党になってるのをスレ画で知って首相が誰とかよりそっちのがヤバくない?って思うんだが
>昔よりまともな政党になってたりするの?
他がヤバすぎる政党になったので…
73226/02/02(月)00:14:57No.1398048754そうだねx1
>立憲が消えて民主党ってだけで投票してた連中が流れ込みそうなのに現状維持なのか
そもそも国民民主と高市支持者がだいぶ被ってるから今回は高市勝たせたくてそっち優先されてるんだと思う
高市と支持者だだ被りなのは玉木も知ってるからこのタイミングで大量擁立した国民民主の作戦ミス
73326/02/02(月)00:15:01No.1398048765そうだねx2
>ニュースあんま見てない人間としては維新がいつの間にか与党になってるのをスレ画で知って首相が誰とかよりそっちのがヤバくない?って思うんだが
>昔よりまともな政党になってたりするの?
いいえ
むしろ連立してから露呈した醜聞が軒並みひどい
73426/02/02(月)00:15:11No.1398048810+
>人の持病を叩いたらどうなるかれいわ見て学ばなかったのかよ
おかしいよな山本さんは福島産食べてこなかったはずなのに…
73526/02/02(月)00:15:12No.1398048814+
逆に物心ついた時期に民主党政権時代経験してる奴らが支持してくれたらすごいでしょうよ
73626/02/02(月)00:15:12No.1398048821+
国民民主が中道他野党との連携全部蹴ってくれるの正直助かってる
今回組まれてたら地元の自民現職多分負けてた
73726/02/02(月)00:15:13No.1398048824そうだねx4
選挙なんか言ったらアレだけど一にも二にも名前なのになんで捨てちゃったのかね
立民も公明も長いことそれで支持者に馴染んでやってたのに…
73826/02/02(月)00:15:16No.1398048842+
中道は生活ファーストって画を見てこいつら…ってなった
ジャンボタニシファーストのアホの真似するくらい言うことないんか
73926/02/02(月)00:15:16No.1398048844+
>国民は主導権握れたらコロっと変わりそうなタイプでヤバい
>というか既に何度もしでかして失敗してるしな…
国民民主って正直主導権取ろうとしてないと思う
なんかずっと野党の位置でいたいって感じで
74026/02/02(月)00:15:19No.1398048857そうだねx2
>SNSにおける選挙介入は本当に禁止すべきなんだろうけど全力かけてる政党や議員がいるし絶対に法制化はされないんだろうなと
今の与党はやってる側だから禁止するわけない
今の与党倒して政権取れる党は与党以上の広告戦略打てるやつだからそんな党が禁止するわけない
詰みですね
74126/02/02(月)00:15:21No.1398048871そうだねx4
>人の持病を叩いたらどうなるかれいわ見て学ばなかったのかよ
弱者に厳しいのが野党なんだよな
なのに立場とか頭とか弱そうな奴ほどなんか肩持つんだよね不思議
74226/02/02(月)00:15:46No.1398048999+
>立憲が消えて民主党ってだけで投票してた連中が流れ込みそうなのに現状維持なのか
玉木と国民民主に失望した層がみらいと自民に流れちゃったんだよな
あの人たちは青い鳥症候群で支持政党をほいほい乗り換えるからそれを繋ぎ止めることが玉木はできなかった
74326/02/02(月)00:15:52No.1398049020そうだねx5
>人の持病を叩いたらどうなるかれいわ見て学ばなかったのかよ
多分あれ叩かれてるの病気と言いつつ仮病を隠しきれてないことだと思うんすけど
74426/02/02(月)00:15:58No.1398049042+
中道が勝ったら立憲の議員をマッハで折伏した公明が支配する国になるんだよな
ワクワクするな
74526/02/02(月)00:16:00No.1398049055+
榛葉はともかく玉木はハニトラに引っかかってる時点であいつがダメなのわかるだろ!
74626/02/02(月)00:16:04No.1398049080+
若い女性の議員が増えてほしいね
辛気臭いおっさんやジジイはいらんわ
74726/02/02(月)00:16:09No.1398049107+
ネットの面で言うと中道の例のチラシ画像の破壊力がすごかったと思う
74826/02/02(月)00:16:10No.1398049109そうだねx2
立民悲しいのは合併って言うけど実質公明党に吸収されてるのがね……
74926/02/02(月)00:16:12No.1398049123そうだねx4
公明が自ら連携離脱で自滅
立憲は公明に騙されて自滅
高市「なんか邪魔な勢力が勝手に自滅してくれて仕事が楽」
75026/02/02(月)00:16:26No.1398049198そうだねx10
若者じゃなくても対案出さずに口汚くヤジってんの見るの苦痛だからな
若者は耐えられんでしょ醜悪すぎて
75126/02/02(月)00:16:36No.1398049256そうだねx1
>町ヴァーさんはれいわ支持なのか
まぁうn…って感じだ…
75226/02/02(月)00:16:45No.1398049307+
>若い女性の議員が増えてほしいね
>辛気臭いおっさんやジジイはいらんわ
女議員は全員無能なのに大丈夫かエロジジイ
75326/02/02(月)00:16:52No.1398049337+
自民党支持してたものの公明は嫌だったてのはマジで少なくなさそうなんだよな…
75426/02/02(月)00:16:55No.1398049351そうだねx2
旧阿部派のきなみ復権させようとしてるんだから高市が改革派とかそんなわけないだろ
75526/02/02(月)00:16:56No.1398049358そうだねx1
>若者じゃなくても対案出さずに口汚くヤジってんの見るの苦痛だからな
>若者は耐えられんでしょ醜悪すぎて
高市がトップになったら日本終わる!とかね
75626/02/02(月)00:17:02No.1398049386+
正直自民が勝っても高市さんが続けられる気がしない
75726/02/02(月)00:17:05No.1398049402+
>国民民主が中道他野党との連携全部蹴ってくれるの正直助かってる
>今回組まれてたら地元の自民現職多分負けてた
中道(立憲)と組んだら別れた意味ないからな
75826/02/02(月)00:17:08No.1398049422そうだねx4
>若者じゃなくても対案出さずに口汚くヤジってんの見るの苦痛だからな
>若者は耐えられんでしょ醜悪すぎて
でもそれ1番やってたの高市なはずなんだけど…
75926/02/02(月)00:17:13No.1398049445+
>ニュースあんま見てない人間としては維新がいつの間にか与党になってるのをスレ画で知って首相が誰とかよりそっちのがヤバくない?って思うんだが
>昔よりまともな政党になってたりするの?
高市総理の足元見て推し政策全部呑ませたゾ
でも選挙でガラポンだからどうなるのかよく分かんない
高市さんは何しろ義理の薄い人らしいので…
76026/02/02(月)00:17:19No.1398049469+
あにょ…隔離されとります
76126/02/02(月)00:17:34No.1398049535そうだねx1
>自民党支持してたものの公明は嫌だったてのはマジで少なくなさそうなんだよな…
そりゃ…そうでしょ
今は妙に名前上がらなくなってるけど創価だぜ?
76226/02/02(月)00:17:36No.1398049543そうだねx1
若い女性声優が立候補したらどこの政党でも票入れちゃうよ
76326/02/02(月)00:17:42No.1398049583そうだねx2
>>若者じゃなくても対案出さずに口汚くヤジってんの見るの苦痛だからな
>>若者は耐えられんでしょ醜悪すぎて
>でもそれ1番やってたの高市なはずなんだけど…
そういう都合の悪い事を見えなくするのがSNS戦略だ
言ってやるな
76426/02/02(月)00:17:50No.1398049625+
元立憲支持層と元公明支持層がどこに行くのかは気になる
76526/02/02(月)00:17:53No.1398049637+
あんなちゃんのノリノリ感が刺さる
76626/02/02(月)00:17:54No.1398049643そうだねx1
>>壺と仏壇が合体したのが中道だろ
>裏金とカルトが合体したのが裏金ステマカルトだもんな
裏金→斎藤
カルト→野田
ステマ→米山
中道ってスゲーよな全方位隙が無い
76726/02/02(月)00:17:55No.1398049650+
選挙を就活扱いしてんじゃねえ!とか野党がまともな事言うの珍しいから国民民主党は結構好き
まあ入れる先は自民だけど
76826/02/02(月)00:17:57No.1398049659+
>弱者に厳しいのが野党なんだよな
>なのに立場とか頭とか弱そうな奴ほどなんか肩持つんだよね不思議
でもインフレで困るのは給料あげてもらえない弱者なんで肉屋に豚が並んでるのはどっちも同じだよ
76926/02/02(月)00:18:06No.1398049708+
太郎ちゃんのいないれいわなんて言うことが古いがクリープのないコーヒーみたいなもんじゃないか?
77026/02/02(月)00:18:12No.1398049756+
維新なんて議員定数削減スルーして都構想に難色示せば吉村が勝手にキレてどっか行くだろうし
いいか悪いかはともかく久しぶりの単独過半数与党になるかもしれんな
77126/02/02(月)00:18:13No.1398049758そうだねx7
>多分あれ叩かれてるの病気と言いつつ仮病を隠しきれてないことだと思うんすけど
画面越しに病気を透視診断できるサイコドクター来たな…
77226/02/02(月)00:18:18No.1398049779そうだねx1
議員削減とかもう守る気ないもんな
維新の一丁目一番地は安いな
77326/02/02(月)00:18:26No.1398049816+
立憲ってなんか仏教の長ったらしい奴等が母体に居るはずなんだけどよく公明と一緒になる木になったね
77426/02/02(月)00:18:31No.1398049835+
みらいに流れるのはアホだなーって思う
77526/02/02(月)00:18:45No.1398049896そうだねx2
れいわも選挙直前で代表が頭イカれた支離滅裂おばちゃんになってかわいそう…
77626/02/02(月)00:18:47No.1398049907+
>>若い女性の議員が増えてほしいね
>>辛気臭いおっさんやジジイはいらんわ
>女議員は全員無能なのに大丈夫かエロジジイ
大丈夫なわけないやろ
77726/02/02(月)00:18:48No.1398049910+
なんか公明に凄い力があると勘違いしてそーなやついるけどそうか内部で反公明の火が広がってどんどんそっぽ向かれ始めてるからあわてて既得権益確保の為に立憲にすりよったダッサいムーブしてるだけだぞ?
77826/02/02(月)00:19:00No.1398049962そうだねx3
>>人の持病を叩いたらどうなるかれいわ見て学ばなかったのかよ
>多分あれ叩かれてるの病気と言いつつ仮病を隠しきれてないことだと思うんすけど
これ下痢だなんだのときも見た
77926/02/02(月)00:19:05No.1398049987+
>太郎ちゃんのいないれいわなんて言うことが古いがクリープのないコーヒーみたいなもんじゃないか?
看板も暖簾もない飯屋みたいなもんだよ
78026/02/02(月)00:19:05No.1398049991+
中道はいま学会員が色んな人に声かけて集団投票してるんだろ?
中道はなんだかんだ議席とれるだろ
78126/02/02(月)00:19:17No.1398050051+
>太郎ちゃんのいないれいわなんて言うことが古いがクリープのないコーヒーみたいなもんじゃないか?
それならマシだよ
なんだあれはホンモノじゃないか
78226/02/02(月)00:19:24No.1398050092そうだねx2
大体国民が感じてる政治家の闇を煮詰めた集合体が高市で逆に石破とか岸田がそれに挑戦する珍しいクリーンな人たちなんだけどそれを本当にほとんどの人がわかってない
78326/02/02(月)00:19:25No.1398050097+
自民のままで別にいいんだけど高市が許容しがたいレベルで馬鹿なのはどうにかなりませんかね…
78426/02/02(月)00:19:31No.1398050121+
>裏金叩きはもういいよ…
78526/02/02(月)00:19:31No.1398050123+
>立憲ってなんか仏教の長ったらしい奴等が母体に居るはずなんだけどよく公明と一緒になる木になったね
立正佼成会と創価学会が組んでるのちょっと呉越同舟すぎて意味不明
78626/02/02(月)00:19:33No.1398050138そうだねx1
>立憲ってなんか仏教の長ったらしい奴等が母体に居るはずなんだけどよく公明と一緒になる木になったね
公明の組織票あてにしてますって結党時に野田が言っちゃったから…
78726/02/02(月)00:19:34No.1398050141+
>立憲ってなんか仏教の長ったらしい奴等が母体に居るはずなんだけどよく公明と一緒になる木になったね
立正佼成会は母体でもなんでもない創価と対立してたから立民についてただけだ
78826/02/02(月)00:19:38No.1398050165+
立正佼成会なんて落ち目でしょ
78926/02/02(月)00:19:48No.1398050213そうだねx1
>>>人の持病を叩いたらどうなるかれいわ見て学ばなかったのかよ
>>多分あれ叩かれてるの病気と言いつつ仮病を隠しきれてないことだと思うんすけど
>これ下痢だなんだのときも見た
お腹痛いでやめるなんて子供みたいですねーとか言って記憶ある
79026/02/02(月)00:20:06No.1398050307+
>裏金→斎藤
>カルト→野田
>ステマ→米山
>中道ってスゲーよな全方位隙が無い
わざわざ三人も持ってこないと条件満たせないとかだせえな
壺市早苗で裏金ステマカルト全部満たせるぞ?
79126/02/02(月)00:20:12No.1398050341そうだねx1
>大体国民が感じてる政治家の闇を煮詰めた集合体が高市で逆に石破とか岸田がそれに挑戦する珍しいクリーンな人たちなんだけどそれを本当にほとんどの人がわかってない
正義の戦いしてます?
79226/02/02(月)00:20:19No.1398050377+
>若い女性声優が立候補したらどこの政党でも票入れちゃうよ
俺は推しの声優が指示してそうな政党に入れるけど
79326/02/02(月)00:20:26No.1398050416そうだねx1
>>多分あれ叩かれてるの病気と言いつつ仮病を隠しきれてないことだと思うんすけど
>画面越しに病気を透視診断できるサイコドクター来たな…
いやだってそれなら休めよ…
この寒い中で街頭インタビューに出て手を振りまくるのおかしいだろ…
79426/02/02(月)00:20:40No.1398050470+
連立時代の公明は自民に対するブレーキです!というアピールで結束してたけど
気の合う奴で組んじゃったらその辺の戦略どうすんだ?という気はする
79526/02/02(月)00:20:44No.1398050498+
立憲の支持者なんて大半は与党を宗教だなんだって言ってた人達だろうに
こうなったら絶対入れないの素人でもわかるよ
79626/02/02(月)00:20:57No.1398050563+
多分去年の自民のステマのこともうみんな忘れてるよね
79726/02/02(月)00:20:59No.1398050567そうだねx1
緒方恵美とか反自民だったよね
79826/02/02(月)00:21:10No.1398050637+
スレ画の調査は立憲の100議席が全部自民に移ってるってこと?
自民嫌いだから立憲に入れてた支持者がそんなムーヴ本当にする?
79926/02/02(月)00:21:14No.1398050655そうだねx2
参政党は神谷がビッグマウスなだけで何もできてないから議席減る
80026/02/02(月)00:21:17No.1398050671+
>>若い女性声優が立候補したらどこの政党でも票入れちゃうよ
>俺は推しの声優が指示してそうな政党に入れるけど
ちょっと待って
コントロールする側とか何モンだよ
80126/02/02(月)00:21:21No.1398050691+
参政党は自民の票を削るとか言われてたが擁立したのがスピリチュアル主婦みたいなのばっかで全然削れなかった
80226/02/02(月)00:21:29No.1398050735そうだねx2
どんだけの人が高市が2024年の総裁選の時に石丸と同じコンサルタントに頼んでいたのを知っているのかという話でもある
石丸の手法を学んでそのまま今も活用してるのが高市
80326/02/02(月)00:21:40No.1398050789+
>スレ画の調査は立憲の100議席が全部自民に移ってるってこと?
>自民嫌いだから立憲に入れてた支持者がそんなムーヴ本当にする?
公明嫌いだから自民以外に入れてた支持者かもよ
80426/02/02(月)00:21:54No.1398050865+
>>大体国民が感じてる政治家の闇を煮詰めた集合体が高市で逆に石破とか岸田がそれに挑戦する珍しいクリーンな人たちなんだけどそれを本当にほとんどの人がわかってない
>正義の戦いしてます?
辛いのは石破さん達は自民党を割って国政の停滞を避けることを選んで高市の支援に回ってるから正義の戦いすらできないことかな…
80526/02/02(月)00:21:58No.1398050890+
>旧阿部派のきなみ復権させようとしてるんだから高市が改革派とかそんなわけないだろ
なんで現実の若者が高市や安倍を支持し続けて年寄りしか中道に投票してくれないのか考えようぜ
80626/02/02(月)00:22:00No.1398050901+
統一の操り人形を神輿にするにしても高市じゃなくて萩生田でよかったろ…
勝手に動き出して衝突事故起こす神輿なんていらねえよ
80726/02/02(月)00:22:01No.1398050910そうだねx2
>どんだけの人が高市が2024年の総裁選の時に石丸と同じコンサルタントに頼んでいたのを知っているのかという話でもある
>石丸の手法を学んでそのまま今も活用してるのが高市
その人死んだよ
80826/02/02(月)00:22:19No.1398051005そうだねx3
>いやだってそれなら休めよ…
>この寒い中で街頭インタビューに出て手を振りまくるのおかしいだろ…
それで君は医者なので?
80926/02/02(月)00:22:33No.1398051072+
>公明嫌いだから自民以外に入れてた支持者かもよ
創価嫌いだけど統一は大好きってどんな人間だよ愛国パヨクか?
81026/02/02(月)00:22:46No.1398051147そうだねx1
ホクホクw
81126/02/02(月)00:22:49No.1398051172+
結局高市さんが圧勝して現状維持だな
それでええやん
81226/02/02(月)00:22:59No.1398051227そうだねx2
>>若者じゃなくても対案出さずに口汚くヤジってんの見るの苦痛だからな
>>若者は耐えられんでしょ醜悪すぎて
>でもそれ1番やってたの高市なはずなんだけど…
その相手も過去にやってからおあいこというのが通用しないのよ
今も続けてるほうが悪く見えるんだから
81326/02/02(月)00:23:01No.1398051237そうだねx2
>参政党は神谷がビッグマウスなだけで何もできてないから議席減る
もうちょっとあくらつな扇動屋だと思ったんだが全然引き出しだないなあの人
前の選挙でウケたことそのまま擦ってる
81426/02/02(月)00:23:05No.1398051259+
>スレ画の調査は立憲の100議席が全部自民に移ってるってこと?
>自民嫌いだから立憲に入れてた支持者がそんなムーヴ本当にする?
しないよスレ画の調査だと4割の人が投票先を決めていないと出ているんだけどそれが立憲支持層と言われている
だから一昨日くらいに突然野田たちが立憲支持の皆様へってメッセージ出したわけ
81526/02/02(月)00:23:16No.1398051315+
ぶっちゃけ宗教まわりはどこもそうなら考慮に値しない所ある
81626/02/02(月)00:23:19No.1398051338+
マズい
このままだと高市を支持している日本国民が馬鹿だという論調になってしまう
81726/02/02(月)00:23:28No.1398051399+
>結局高市さんが圧勝して現状維持だな
>それでええやん
現状維持では確実にないぞ
ドル円は200円まで見ておけ
81826/02/02(月)00:23:32No.1398051415+
明日からまた円安かあ壊れるなあ
81926/02/02(月)00:23:33No.1398051426そうだねx1
>>公明嫌いだから自民以外に入れてた支持者かもよ
>創価嫌いだけど統一は大好きってどんな人間だよ愛国パヨクか?
頭おかしくなってる人かあ
82026/02/02(月)00:23:38No.1398051453そうだねx2
今回ほど分かりやすい「消去法で自民」な選挙はないよ
野党がマジでゴミ
82126/02/02(月)00:23:51No.1398051511+
>立憲が消えて民主党ってだけで投票してた連中が流れ込みそうなのに現状維持なのか
自民が嫌いで対抗に入れてるのにもっとしょうもない公明党化したらもう無理でしょ…
82226/02/02(月)00:23:53No.1398051524+
>参政党は自民の票を削るとか言われてたが擁立したのがスピリチュアル主婦みたいなのばっかで全然削れなかった
カスみたいな奴にカスどころか害しかない政策しかないのに比例で当選するのいやすぎる
比例止めにしない?
82326/02/02(月)00:23:59No.1398051548+
れいわって障がい者の議員を国会に送り出したの自慢してたじゃん
それなのにこういう病気揶揄することに抵抗ないの見ちゃうと
こいつら障がい者利用しただけでホントは興味ないなって周りは思うわけよ
82426/02/02(月)00:24:06No.1398051595+
>>参政党は神谷がビッグマウスなだけで何もできてないから議席減る
>もうちょっとあくらつな扇動屋だと思ったんだが全然引き出しだないなあの人
>前の選挙でウケたことそのまま擦ってる
過激な事言うしかないからまともに突っ込まれると何もできないんだ
82526/02/02(月)00:24:19No.1398051662+
>野党がマジでゴミ
国民民主おるじゃん
82626/02/02(月)00:24:25No.1398051689そうだねx1
>>>若者じゃなくても対案出さずに口汚くヤジってんの見るの苦痛だからな
>>>若者は耐えられんでしょ醜悪すぎて
>>でもそれ1番やってたの高市なはずなんだけど…
>その相手も過去にやってからおあいこというのが通用しないのよ
>今も続けてるほうが悪く見えるんだから
今も続けてるだろ高市…
議論することを拒否して対案出さずに選挙に持ち込んだんだぞ…
82726/02/02(月)00:24:27No.1398051697+
>>結局高市さんが圧勝して現状維持だな
>>それでええやん
>現状維持では確実にないぞ
>ドル円は200円まで見ておけ
200円で済むと思うのかなり甘いな
82826/02/02(月)00:24:31No.1398051721そうだねx1
>れいわって障がい者の議員を国会に送り出したの自慢してたじゃん
>それなのにこういう病気揶揄することに抵抗ないの見ちゃうと
>こいつら障がい者利用しただけでホントは興味ないなって周りは思うわけよ
障害者と仮病を一緒にしないで
82926/02/02(月)00:24:33No.1398051735+
>マズい
>このままだと高市を支持している日本国民が馬鹿だという論調になってしまう
トリプル安壺市を支持してんのは日本滅ぼしたい愛国パヨクの馬鹿だろ
83026/02/02(月)00:24:37No.1398051753+
>大体国民が感じてる政治家の闇を煮詰めた集合体が高市で逆に石破とか岸田がそれに挑戦する珍しいクリーンな人たちなんだけどそれを本当にほとんどの人がわかってない
岸田はともかく石破は使い物にならなかったのが…
83126/02/02(月)00:24:42No.1398051776そうだねx1
時代は推し活政治だぞ
推し活政治マジで言ってんの勘弁してほしいぞ
83226/02/02(月)00:25:00No.1398051867+
>参政党は自民の票を削るとか
岩屋のとこにいいのあてなかった時点で駄目
83326/02/02(月)00:25:24No.1398051973+
少なくとも円安・債権安がかつてないペースで進むのだけは確実だ
これは高市さん自身が一番積極的に推し進めてる路線でもあるから反論も無いだろ
83426/02/02(月)00:25:25No.1398051987そうだねx1
>どんだけの人が高市が2024年の総裁選の時に石丸と同じコンサルタントに頼んでいたのを知っているのかという話でもある
>石丸の手法を学んでそのまま今も活用してるのが高市
しょうもね
藤川ずっと自民の選挙プランナーじゃん
ドトールの社長にお願いされて石丸の面倒見たのが異例なだけで
83526/02/02(月)00:25:28No.1398051996+
>正直自民が勝っても高市さんが続けられる気がしない
トランプが勝っても周りのマトモなやつが制御するから大丈夫だろう…だったアメリカがアレだからなぁ
高市が大粛正に成功する未来はある
83626/02/02(月)00:25:28No.1398051997+
石破時代と違って右の人達に人気な人が党首な以上右の人達が参政党に入れる理由がないでしょ
83726/02/02(月)00:25:35No.1398052031+
>岸田はともかく石破は使い物にならなかったのが…
岸田も石破無能なだけマシだろ
壺市なんて中国ホルホルして外国悪化させてる害悪だぞ?
83826/02/02(月)00:25:35No.1398052035そうだねx5
愛国パヨクって何……?
83926/02/02(月)00:25:37No.1398052045そうだねx2
>時代は推し活政治だぞ
>推し活政治マジで言ってんの勘弁してほしいぞ
選挙自体推しを決めるものでは…
84026/02/02(月)00:25:46No.1398052086+
>国民民主おるじゃん
あそこは党首が玉木のままならもうどうにもならない
84126/02/02(月)00:25:50No.1398052098そうだねx2
そもそも調査で今の若者が欲してるのは政策じゃなくバカでもわかるように話す力となんかカッコいい!ってのがわかってるんだよね…
84226/02/02(月)00:25:54No.1398052113そうだねx2
>マズい
>このままだと高市を支持している日本国民が馬鹿だという論調になってしまう
それやり続けたせいで嫌われたから左翼って言葉もリベラルって言葉も使えなくなって今中道名乗り出したとこだろ
84326/02/02(月)00:25:58No.1398052131そうだねx1
>時代は推し活政治だぞ
>推し活政治マジで言ってんの勘弁してほしいぞ
政治を推し活でやったら待ってるのは破滅だけなんだがな…
84426/02/02(月)00:26:44No.1398052322そうだねx3
>そもそも調査で今の若者が欲してるのは政策じゃなくバカでもわかるように話す力となんかカッコいい!ってのがわかってるんだよね…
日本もアメリカバカに出来ないね…
84526/02/02(月)00:26:46No.1398052338そうだねx1
>>大体国民が感じてる政治家の闇を煮詰めた集合体が高市で逆に石破とか岸田がそれに挑戦する珍しいクリーンな人たちなんだけどそれを本当にほとんどの人がわかってない
>岸田はともかく石破は使い物にならなかったのが…
民主が震災を対応したのと同じでトランプ関税の対応に終止させられたからな…
こういう天災が発生した時は他のが停滞して経済でも打撃を喰らうから悪いのは天災なのに政治家がダメってイメージになっちゃう
84626/02/02(月)00:26:48No.1398052348そうだねx1
>選挙自体推しを決めるものでは…
ちげえよ!
選挙は自分の生活を良くしてくれそうな政策を掲げる候補者や政党に投票するもんだよ!!!
84726/02/02(月)00:26:53No.1398052373+
日本滅びるの人は早く日本から出て行ってもろて
84826/02/02(月)00:26:56No.1398052393+
佳勝会はどう決着つくんだろうな
結局うやむやだろうか
84926/02/02(月)00:27:06No.1398052448+
国民民主に人気が集中するかと思いきや意外だ…もうあそこもピークは過ぎたか
85026/02/02(月)00:27:10No.1398052466そうだねx2
>愛国パヨクって何……?
造語レッテル大好きマンの末路
85126/02/02(月)00:27:25No.1398052532+
>>選挙自体推しを決めるものでは…
>ちげえよ!
>選挙は自分の生活を良くしてくれそうな政策を掲げる候補者や政党に投票するもんだよ!!!
まあそれも推しって言って良いんじゃないか
85226/02/02(月)00:27:37No.1398052568+
やっぱり政治はちゃんと語らないと駄目だな!
85326/02/02(月)00:27:39No.1398052578+
>>れいわって障がい者の議員を国会に送り出したの自慢してたじゃん
>>それなのにこういう病気揶揄することに抵抗ないの見ちゃうと
>>こいつら障がい者利用しただけでホントは興味ないなって周りは思うわけよ
>障害者と仮病を一緒にしないで
差別する人ってこういう独りよがりな思い込みの中で生きてるんだよな
85426/02/02(月)00:27:41No.1398052589+
>>時代は推し活政治だぞ
>>推し活政治マジで言ってんの勘弁してほしいぞ
>選挙自体推しを決めるものでは…
間違ってから…
声を届けるものであってそいつを推すものではないから…
85526/02/02(月)00:27:44No.1398052599+
アメリカは色々アレだけど経済的には成長続けてるから
どっかの国にはそれすらない
85626/02/02(月)00:27:48No.1398052610+
>国民民主に人気が集中するかと思いきや意外だ…もうあそこもピークは過ぎたか
あそこ定着させる前に爆速でイメージ悪くしたからな
85726/02/02(月)00:27:50No.1398052627+
>そもそも調査で今の若者が欲してるのは政策じゃなくバカでもわかるように話す力となんかカッコいい!ってのがわかってるんだよね…
なあに今の若者に限った話でもない
古代ローマからそういう人材が求められてるんだ
85826/02/02(月)00:27:54No.1398052643そうだねx3
>やっぱり政治はちゃんと語らないと駄目だな!
少なくともここでは無理だ
85926/02/02(月)00:28:06No.1398052694+
しれっと元の居心地のいいぬるま湯に戻ったな国民…
維持できるかどうか知らんけど
86026/02/02(月)00:28:09No.1398052712そうだねx1
>造語レッテル大好きマンの末路
仏壇磨きガー言ってる愛国パヨク馬鹿にしてんのか?
86126/02/02(月)00:28:16No.1398052748そうだねx2
>国民民主に人気が集中するかと思いきや意外だ…もうあそこもピークは過ぎたか
健全財政vs積極財政で与党との対立軸があったからね
今は与野党皆積極財政だから対立点がない
86226/02/02(月)00:28:21No.1398052774そうだねx1
>>やっぱり政治はちゃんと語らないと駄目だな!
>少なくともここでは無理だ
壺市とか言う奴がいるからな
86326/02/02(月)00:28:23No.1398052784+
アジテーター強すぎるだろ
86426/02/02(月)00:28:40No.1398052877+
>>やっぱり政治はちゃんと語らないと駄目だな!
>少なくともここでは無理だ
ここというか匿名空間では間違いなく無理ですね…
86526/02/02(月)00:28:42No.1398052884そうだねx1
まあ立民の担ぎ上げに乗らなかったのは偉いよ国民民主
86626/02/02(月)00:28:44No.1398052895+
>国民民主に人気が集中するかと思いきや意外だ…もうあそこもピークは過ぎたか
あそこは内部もガタガタだよこの選挙終わったら瓦解してもおかしくない
小選挙区100人擁立で水増しして出させた結果ろくに応援ももらえないで疲弊だけしてる候補者が多すぎるうちの選挙区の候補者負け確定だから一回も応援もらえないし本人演説全然しないからな
86726/02/02(月)00:28:53No.1398052933+
>あそこは党首が玉木のままならもうどうにもならない
脇が甘いけど顔役としてはいいだろ
よく指摘されてるのはブレーンがいないとか
86826/02/02(月)00:29:03No.1398052975+
>>そもそも調査で今の若者が欲してるのは政策じゃなくバカでもわかるように話す力となんかカッコいい!ってのがわかってるんだよね…
>なあに今の若者に限った話でもない
>古代ローマからそういう人材が求められてるんだ
真面目な話をするとそうじゃないと納得感がないからだね
こういうことをします!こういう未来を描いていますに納得できるかどうか
そういう風に伝えられるかどうかが政治家の大事なポイントだと思う
86926/02/02(月)00:29:03No.1398052977+
>アジテーター強すぎるだろ
紀元前から続く誰も解決できない問題
87026/02/02(月)00:29:07No.1398052996そうだねx1
推し活じゃねえなら利益誘導しかねえだろ
87126/02/02(月)00:29:08No.1398053001+
ネットの政治語りなんて基本的に有権者や支持者馬鹿にするところから始まるからな…
87226/02/02(月)00:29:15No.1398053039+
周りだと別に頭悪くない人もみんな高市高市言ってた日本人の質の劣化を感じる
だって高市の何が良いのか全く出てこないんだから…
87326/02/02(月)00:29:20No.1398053057+
立憲はあんな事になったし山本太郎は出てこないし今の左側の人は誰を支持するの?
87426/02/02(月)00:29:36No.1398053132+
>周りだと別に頭悪くない人もみんな高市高市言ってた日本人の質の劣化を感じる
>だって高市の何が良いのか全く出てこないんだから…
女性だから
87526/02/02(月)00:29:36No.1398053137そうだねx2
>>時代は推し活政治だぞ
>>推し活政治マジで言ってんの勘弁してほしいぞ
>政治を推し活でやったら待ってるのは破滅だけなんだがな…
今の世ならヒトラーももっとスマートに勝てただろうな
87626/02/02(月)00:29:51No.1398053195+
>よく指摘されてるのはブレーンがいないとか
榛葉が党首やったほうがましだよ
玉木は不祥事が多すぎた
87726/02/02(月)00:29:51No.1398053198+
>壺市とか言う奴がいるからな
壺磨きには相当効くみたいだな
87826/02/02(月)00:30:01No.1398053248+
もう自民が勝つのはどうにもならんからいいけど
世論を二分する政策とやらが何なのかは今言ってくれ
87926/02/02(月)00:30:02No.1398053251+
>推し活じゃねえなら利益誘導しかねえだろ
そういうもんだろ!?
88026/02/02(月)00:30:05No.1398053266+
>立憲はあんな事になったし山本太郎は出てこないし今の左側の人は誰を支持するの?
れいわはまともなリベラル!
88126/02/02(月)00:30:06No.1398053276+
>推し活じゃねえなら利益誘導しかねえだろ
利益誘導でいいだろ
公選法に引っかからない範囲で自分の利益になる政治家へ投票するんだ
88226/02/02(月)00:30:08No.1398053286+
>ネットの政治語りなんて基本的に有権者や支持者馬鹿にするところから始まるからな…
メ欄に支持政党書いてからレスするか
88326/02/02(月)00:30:14No.1398053314+
>ネットの政治語りなんて基本的に有権者や支持者馬鹿にするところから始まるからな…
そしてみな経済を知り尽くしている
お前が有識者会議入ってくれよ…
88426/02/02(月)00:30:18No.1398053339そうだねx3
>ネットの政治語りなんて基本的に有権者や支持者馬鹿にするところから始まるからな…
まあ今まさにここでもそうなんだけど
もう大勢が決まりつつあるからとにかく勝ちそうなところを支持してるやつはアホしか言えなくなっとるからな
自分は周りと違って知性があると思い込んでるだけのアホが頑張ってる
88526/02/02(月)00:30:26No.1398053380+
>>>時代は推し活政治だぞ
>>>推し活政治マジで言ってんの勘弁してほしいぞ
>>政治を推し活でやったら待ってるのは破滅だけなんだがな…
>今の世ならヒトラーももっとスマートに勝てただろうな
今の馬鹿しかいない世界だったらヒトラーは下手したら大戦すら勝っちゃうかもしれん
88626/02/02(月)00:30:40No.1398053437+
>まあ立民の担ぎ上げに乗らなかったのは偉いよ国民民主
立民に乗ってれば玉木総理の目があった
しかしそれにも乗らず連立にも乗らなかった
単にギャンブルに乗るのを怖がってチャンスが全部逃げただけだよ
88726/02/02(月)00:30:44No.1398053450そうだねx4
高市はよおやっとる
他に選択肢がない
もっと上手くできるって人はどんどん参政しろ
88826/02/02(月)00:30:59No.1398053521+
>推し活じゃねえなら利益誘導しかねえだろ
まあ推し活で投票するよりはよほど意義があると思うよ…
88926/02/02(月)00:31:05No.1398053547そうだねx4
壺壺連呼し続けて政策の話特に経済の話できなくなったのはジジイたちで
若いやつらはそれにうんざりして自民か政策の話ができそうな野党の支持しだしたんだろうが
痴呆かよ
89026/02/02(月)00:31:05No.1398053548そうだねx3
この状態で消費税下げるとかアホかってどの有識者も言ってる
言ってるけど有識者の声に従うと選挙で勝てないんだよね
89126/02/02(月)00:31:15No.1398053591+
米の価格二倍のままだけど壺市さん支持者はセルフ兵糧攻めを評価してんの?
ここでも年中物価高憂えてるよな?
89226/02/02(月)00:31:30No.1398053667+
>>推し活じゃねえなら利益誘導しかねえだろ
>そういうもんだろ!?
だからその2つが理由で票いれるのでいいじゃん
89326/02/02(月)00:31:32No.1398053678そうだねx1
玉木は腹が据わってないのが一番どうしようもない
89426/02/02(月)00:31:48No.1398053762そうだねx2
みんなわかってはいたけど公職選挙法違反が発表された公明がお咎めなしは納得できないだろ
はよ全員捕まえろ
89526/02/02(月)00:31:55No.1398053804+
>米の価格二倍のままだけど壺市さん支持者はセルフ兵糧攻めを評価してんの?
>ここでも年中物価高憂えてるよな?
自民党支持者はお前と違って高所得者が多いから…
89626/02/02(月)00:31:56No.1398053810+
まず今回政策に大差ないんだよね
中道も公明の前からのスタンス丸呑みしたせいで与党と変わらなくなっちゃった
89726/02/02(月)00:32:03No.1398053841+
というかさ民主党の政党後継者ってどっちかというと国民民主なのに立憲に対して何を偉そうにしてるの
89826/02/02(月)00:32:08No.1398053871そうだねx3
ずっと政権持っててダメだった自民に今から現状覆せる力があるとは思えないんだけど
そういう考えは少数派なの?
89926/02/02(月)00:32:12No.1398053891そうだねx6
衆愚政治とSNSが組み合わさり最強となった
90026/02/02(月)00:32:17No.1398053917+
まあとりあえずドル円200円になったらまた風向きも変わるだろうよ
ダイレクトに響く生活苦へ対応できなきゃ次はないだけだし
90126/02/02(月)00:32:24No.1398053958+
>玉木は腹が据わってないのが一番どうしようもない
立憲に総理大臣とかおだてられてその気になってのが本当にダメ
90226/02/02(月)00:32:47No.1398054054+
>まず今回政策に大差ないんだよね
>中道も公明の前からのスタンス丸呑みしたせいで与党と変わらなくなっちゃった
本当にこれ
公明の前からのスタンスを飲むってことは今までの自民のスタンス(リベラル寄り)なわけで…
90326/02/02(月)00:32:50No.1398054068+
>というかさ民主党の政党後継者ってどっちかというと国民民主なのに立憲に対して何を偉そうにしてるの
それを理解してるの政治オタクとかだけだから世の中の人はよくわかってないよ
90426/02/02(月)00:32:51No.1398054071+
>この状態で消費税下げるとかアホかってどの有識者も言ってる
>言ってるけど有識者の声に従うと選挙で勝てないんだよね
その有識者と同じ主張してるチームみらいは「」評価だとカルト扱いしてそうだよな
「」って無知だから自分の知らないものはカルト扱いしだすし
90526/02/02(月)00:32:52No.1398054083そうだねx2
>衆愚政治とSNSが組み合わさり最強となった
前回言わないで今回言うのがすごい負け犬の遠吠えで好き
90626/02/02(月)00:32:53No.1398054085+
今のうちにドル買っておけばいいのか?
90726/02/02(月)00:33:00No.1398054119+
人によっては何らかのポイントになるかもしれないけど
宗教周りとか正直どうでもいいんだよな…
90826/02/02(月)00:33:07No.1398054149そうだねx1
>ずっと政権持っててダメだった自民に今から現状覆せる力があるとは思えないんだけど
>そういう考えは少数派なの?
ここに渡せば現状を覆せるという選択肢があればそこ選ばれると思うよ(1敗)
90926/02/02(月)00:33:16No.1398054185+
>今のうちにドル買っておけばいいのか?
ドルも売られてるからユーロ買っておいたら良いよ
91026/02/02(月)00:33:20No.1398054207+
>まず今回政策に大差ないんだよね
>中道も公明の前からのスタンス丸呑みしたせいで与党と変わらなくなっちゃった
政策集を3ページに収めた中道と200ページにまとめた自民でなんで大差無いになんだよ
お前調べてねえだろ
91126/02/02(月)00:33:23No.1398054218+
>ずっと政権持っててダメだった自民に今から現状覆せる力があるとは思えないんだけど
>そういう考えは少数派なの?
スレ画見てこい
少数です
91226/02/02(月)00:33:32No.1398054267+
>立憲に総理大臣とかおだてられてその気になってのが本当にダメ
その気になってたら組んでただろ何を言ってるんだ
91326/02/02(月)00:33:36No.1398054281そうだねx3
>衆愚政治とSNSが組み合わさり最強となった
でもこれって日本よりアメリカのがすごいから…
91426/02/02(月)00:33:36No.1398054284+
>>衆愚政治とSNSが組み合わさり最強となった
>前回言わないで今回言うのがすごい負け犬の遠吠えで好き
参院選の時に言ってると思う
91526/02/02(月)00:33:38No.1398054290+
>自民党支持者はお前と違って高所得者が多いから…
fu6245103.jpg
愛国パヨちん…
91626/02/02(月)00:33:59No.1398054388+
>>今のうちにドル買っておけばいいのか?
>ドルも売られてるからユーロ買っておいたら良いよ
うわ
ありがとう!
91726/02/02(月)00:34:05No.1398054421+
>今のうちにドル買っておけばいいのか?
トランプもドル安したくてしょうがない爺さんだからよくわかんない
ユーロは持ってても預ける先があんまりない
91826/02/02(月)00:34:11No.1398054442+
中道の議席減るのは立憲の分だけだからな
旧公明はなんも困らん
91926/02/02(月)00:34:20No.1398054483+
>人によっては何らかのポイントになるかもしれないけど
>宗教周りとか正直どうでもいいんだよな…
いやどうでも良くはないな…
君が半島出身の帰化人だとしたらごめん
92026/02/02(月)00:34:37No.1398054553+
>立憲に総理大臣とかおだてられてその気になってのが本当にダメ
ネットイナゴだってその気になってたじゃん
手の平クルーwし出したのは結果見てからの後だしじゃんけんだが自覚ない時点でお前も同類じゃん
92126/02/02(月)00:34:48No.1398054603+
とりあえず株は上がるだろうからどこ仕込もうかな…
92226/02/02(月)00:34:52No.1398054619+
ていうかアメリカは賢い人がトランプさん支持してるだけ
舐めてると6億あげんぞ?
92326/02/02(月)00:35:09No.1398054687+
>ていうかアメリカは賢い人がトランプさん支持してるだけ
>舐めてると6億あげんぞ?
あやまる許してくれ…
92426/02/02(月)00:35:09No.1398054689そうだねx3
>>というかさ民主党の政党後継者ってどっちかというと国民民主なのに立憲に対して何を偉そうにしてるの
>それを理解してるの政治オタクとかだけだから世の中の人はよくわかってないよ
法学部で真面目に勉強してある程度は知識入ってるせいで最近の情勢絶望しか感じない…
なんで正解の闇の煮凝りみたいな高市と麻生がフレッシュな雰囲気出してるんだよ
意味分かんないよ
92526/02/02(月)00:35:11No.1398054697+
次スレ要る?
92626/02/02(月)00:35:59No.1398054914そうだねx2
>>>というかさ民主党の政党後継者ってどっちかというと国民民主なのに立憲に対して何を偉そうにしてるの
>>それを理解してるの政治オタクとかだけだから世の中の人はよくわかってないよ
>法学部で真面目に勉強してある程度は知識入ってるせいで最近の情勢絶望しか感じない…
>なんで正解の闇の煮凝りみたいな高市と麻生がフレッシュな雰囲気出してるんだよ
>意味分かんないよ
お前が正解を変えるんだ!応援してるぞ!
92726/02/02(月)00:36:00No.1398054918+
希望の党の時も共産と共闘の時も今回も毎回やらかしてんな
92826/02/02(月)00:36:04No.1398054933+
>ずっと政権持っててダメだった自民に今から現状覆せる力があるとは思えないんだけど
>そういう考えは少数派なの?
選挙人はそこまで考えて無いと思うよ
92926/02/02(月)00:36:29No.1398055029+
AIでババアにどこに投票すべきか言わせるとみんな投票してくれるよ
93026/02/02(月)00:36:30No.1398055032+
>ずっと政権持っててダメだった自民に今から現状覆せる力があるとは思えないんだけど
>そういう考えは少数派なの?
少数派も少数派
皆と同じ様に自民に入れろ
93126/02/02(月)00:36:40No.1398055068そうだねx2
どっちにしろポピュリズムとSNSの組み合わせはまずどうにもならん
とりあえず決定的なやらかしが起こった後に国が残ってたら考えようぜ
93226/02/02(月)00:36:46No.1398055098+
>この状態で消費税下げるとかアホかってどの有識者も言ってる
>言ってるけど有識者の声に従うと選挙で勝てないんだよね
高市自民が選挙に勝って「減税?そんなの言いましたっけウフフ」してくれるのを願うしか無いの気が狂いそう
93326/02/02(月)00:36:51No.1398055120そうだねx5
>>>>というかさ民主党の政党後継者ってどっちかというと国民民主なのに立憲に対して何を偉そうにしてるの
>>>それを理解してるの政治オタクとかだけだから世の中の人はよくわかってないよ
>>法学部で真面目に勉強してある程度は知識入ってるせいで最近の情勢絶望しか感じない…
>>なんで正解の闇の煮凝りみたいな高市と麻生がフレッシュな雰囲気出してるんだよ
>>意味分かんないよ
>お前が正解を変えるんだ!応援してるぞ!
本気でちょっと考えたけど割とそういう派閥のトップだった石破さんが高市の金の力で叩き潰されたの見ちゃったからもう無理かなぁ…って思ってます
93426/02/02(月)00:37:13No.1398055218+
選管がちゃんと比例で公明立憲って書いたら無効って発表したんで中道の勝ちはマジでなくなった
93526/02/02(月)00:37:15No.1398055225+
積極財政で物価対策!生活支援!と高市サンは言うのだが
言うことやったらインフレ加速するよねというのが大方の見方であって
93626/02/02(月)00:37:38No.1398055319+
文句ある人は参政しろって言うけど既得権益が強すぎて無理なんだよな…
93726/02/02(月)00:37:41No.1398055332+
>高市自民が選挙に勝って「減税?そんなの言いましたっけウフフ」してくれるのを願うしか無いの気が狂いそう
既に言い始めてるだろ壺市さん
93826/02/02(月)00:37:52No.1398055383+
>言うことやったらインフレ加速するよねというのが大方の見方であって
インフレしないとどうにもならんのよ
93926/02/02(月)00:38:06No.1398055454+
>高市自民が選挙に勝って「減税?そんなの言いましたっけウフフ」してくれるのを願うしか無いの気が狂いそう
意外とそうなる可能性高いと思うんだよね
財務大臣も元MOFだし
94026/02/02(月)00:38:26No.1398055524そうだねx4
法学や社会学を勉強すればするほど近年世界中で起きてる熱狂には絶望するし同時に何をしても対策なんかできっこないと分かるもんだ
もう諦めてなるようになるのを見てようぜ
94126/02/02(月)00:38:41No.1398055600+
>なんで正解の闇の煮凝りみたいな高市と麻生がフレッシュな雰囲気出してるんだよ
>意味分かんないよ
それくらい今の政治はポピュリズムに寄ってしまったということだよ
新聞やテレビをオールドメディアとこき下ろすことで一番デマを撒き散らしやすいネットを持って多くの人が洗脳されてしまった
94226/02/02(月)00:38:51No.1398055650+
まぁ石破は顔が悪すぎた
もっとイケメン連れてこないとな
94326/02/02(月)00:39:03No.1398055688+
>法学や社会学を勉強すればするほど近年世界中で起きてる熱狂には絶望するし同時に何をしても対策なんかできっこないと分かるもんだ
>もう諦めてなるようになるのを見てようぜ
竹槍片手に中国と戦いとうない…
94426/02/02(月)00:39:10No.1398055718+
立憲がそもそもダメな自民の搾りかすを集めた党で公明は失われた三十年のほとんどを与党として過ごした
その二つの膿が合体したのが中道だぞ
94526/02/02(月)00:39:10No.1398055719そうだねx4
高市はともかく麻生がフレッシュみたいな雰囲気は1ミリも出てないだろ!?
94626/02/02(月)00:39:27No.1398055781+
>まぁ石破は顔が悪すぎた
>もっとイケメン連れてこないとな
選挙の度にあんなに焦げていたのに…
94726/02/02(月)00:39:27No.1398055783+
>まぁ石破は顔が悪すぎた
>もっとイケメン連れてこないとな
すんずろー…
94826/02/02(月)00:39:29No.1398055796+
>>この状態で消費税下げるとかアホかってどの有識者も言ってる
>>言ってるけど有識者の声に従うと選挙で勝てないんだよね
>高市自民が選挙に勝って「減税?そんなの言いましたっけウフフ」してくれるのを願うしか無いの気が狂いそう
やるつもりだけど有識者会議でダメって言われたらやれないって言ったじゃん!
94926/02/02(月)00:39:40No.1398055835そうだねx4
まあこうやってとにかく世界中は俺と違って愚かの集まりで俺だけが正しいし真実をわかってる
って言うだけだもんな自称知性のある人
95026/02/02(月)00:39:46No.1398055860そうだねx2
>>法学や社会学を勉強すればするほど近年世界中で起きてる熱狂には絶望するし同時に何をしても対策なんかできっこないと分かるもんだ
>>もう諦めてなるようになるのを見てようぜ
>竹槍片手に中国と戦いとうない…
どの道中国が台湾攻めたら嫌でも戦うことになるぞ
次は間違いなく日本だから
95126/02/02(月)00:39:51No.1398055876+
高市が勝つと言うことは高橋洋一の言うことが全部実行されると言うことだぞ
95226/02/02(月)00:40:11No.1398055958+
>まあこうやってとにかく世界中は俺と違って愚かの集まりで俺だけが正しいし真実をわかってる
>って言うだけだもんな自称知性のある人
陰謀論にハマる人と変わんないんだよなー…
95326/02/02(月)00:40:11No.1398055959+
何が知性だよ衆愚に負けんなよ
95426/02/02(月)00:40:17No.1398055985そうだねx1
>まぁ石破は顔が悪すぎた
>もっとイケメン連れてこないとな
だからそういうのが嫌なんだって…
現役の政治家の中じゃ格が違うくらいキレるのにそのイケメンだなんだで…
95526/02/02(月)00:40:41No.1398056076+
>高市はともかく麻生がフレッシュみたいな雰囲気は1ミリも出てないだろ!?
党の顔に野田と斎藤使わざるを得ない中道よりはマシだな
95626/02/02(月)00:40:48No.1398056112+
>高市が勝つと言うことは高橋洋一の言うことが全部実行されると言うことだぞ
財務省ー!頑張って止めてくれー!
95726/02/02(月)00:41:00No.1398056159そうだねx2
>まあこうやってとにかく世界中は俺と違って愚かの集まりで俺だけが正しいし真実をわかってる
>って言うだけだもんな自称知性のある人
何も学ばずに溜飲を下げるにはそうやって反知性主義に突っ走るしかないもんな
君のコンプレックスも分かるよ
95826/02/02(月)00:41:00No.1398056161そうだねx3
>何が知性だよ衆愚に負けんなよ
俺は分かっててそれ以外は分かってないという立場でいるのが多分本当に一番精神的に健康でいられるんだろうな
95926/02/02(月)00:41:04No.1398056176そうだねx2
>>まぁ石破は顔が悪すぎた
>>もっとイケメン連れてこないとな
>だからそういうのが嫌なんだって…
>現役の政治家の中じゃ格が違うくらいキレるのにそのイケメンだなんだで…
当人がキレても党内を掌握できてなかったら何の意味もないですね…
96026/02/02(月)00:41:13No.1398056206+
今よりは良かったと思うけどでも石破さんの安保観はちょっとわかんなかったゾ
96126/02/02(月)00:41:18No.1398056232そうだねx1
>法学や社会学を勉強すればするほど近年世界中で起きてる熱狂には絶望するし同時に何をしても対策なんかできっこないと分かるもんだ
>もう諦めてなるようになるのを見てようぜ
フィクションの「人類が破滅した先に出来上がるものが見たいんだよ…!」系の悪役の気持ちが分かるようになってきた
問題はそいつらと違って俺は破滅を逃れる手段が無いことだが
96226/02/02(月)00:41:23No.1398056254+
>野田が勝つと言うことは池田大作の言うことが全部実行されると言うことだぞ
96326/02/02(月)00:41:33No.1398056297そうだねx1
石破は政治感覚はまともだったけど政局が下手くそすぎたんだよ言い換えるといい人すぎたんだそんないい人では自民は制御できなかった
96426/02/02(月)00:41:44No.1398056347+
>まあこうやってとにかく世界中は俺と違って愚かの集まりで俺だけが正しいし真実をわかってる
>って言うだけだもんな自称知性のある人
革命家にランクアップするか!
96526/02/02(月)00:41:46No.1398056360そうだねx1
>何も学ばずに溜飲を下げるにはそうやって反知性主義に突っ走るしかないもんな
>君のコンプレックスも分かるよ
社会科学やってる人が反知性主義の誤用するのかよ…
まじめに勉強するのが先では?
96626/02/02(月)00:41:48No.1398056371+
>>まあこうやってとにかく世界中は俺と違って愚かの集まりで俺だけが正しいし真実をわかってる
>>って言うだけだもんな自称知性のある人
>何も学ばずに溜飲を下げるにはそうやって反知性主義に突っ走るしかないもんな
>君のコンプレックスも分かるよ
じゃあお偉い学者さんがなんとかしてくださいよぉー!!!
96726/02/02(月)00:41:55No.1398056404そうだねx1
>>>法学や社会学を勉強すればするほど近年世界中で起きてる熱狂には絶望するし同時に何をしても対策なんかできっこないと分かるもんだ
>>>もう諦めてなるようになるのを見てようぜ
>>竹槍片手に中国と戦いとうない…
>どの道中国が台湾攻めたら嫌でも戦うことになるぞ
>次は間違いなく日本だから
だから岸田石破みたいに徐々に弱らせるしかなかったのに高市さん意味不明な喧嘩売るから…
96826/02/02(月)00:41:59No.1398056424+
>当人がキレても党内を掌握できてなかったら何の意味もないですね…
それじゃ政界から嫌われものの壺市さんは愛国パヨクにしか好かれてないってことじゃん!
96926/02/02(月)00:42:15No.1398056493そうだねx2
>今よりは良かったと思うけどでも石破さんの安保観はちょっとわかんなかったゾ
石破のとりえの安保がわかりにくいならあと何ができるんだよあいつ
97026/02/02(月)00:42:19No.1398056513+
>俺は分かっててそれ以外は分かってないという立場でいるのが多分本当に一番精神的に健康でいられるんだろうな
ほぼ阿Qなんだよねやってることが
精神的勝利の体現者
でやってる本人は心地よく俺だけは賢いと思ってられる
97126/02/02(月)00:42:24No.1398056524そうだねx1
>だから岸田石破みたいに徐々に弱らせるしかなかったのに
弱らせてたかなあ?
97226/02/02(月)00:42:36No.1398056574そうだねx2
>それじゃ政界から嫌われものの壺市さんは愛国パヨクにしか好かれてないってことじゃん!
造語コピペみたいなことしか言えない人って何がしたいんだろうね
97326/02/02(月)00:42:47No.1398056618そうだねx2
石破がまともじゃないってのがわかったから今こうなってんだわ
97426/02/02(月)00:43:01No.1398056673+
石破さんは安倍さんになろうとしたけど根回し力がみじんもなくて一切何もできなくてやる気無くなって丸投げマンになっちゃったのが悲哀を感じた
97526/02/02(月)00:43:01No.1398056674そうだねx2
>だから岸田石破みたいに徐々に弱らせるしかなかったのに高市さん意味不明な喧嘩売るから…
着々と力つけてたようにしか見えない
97626/02/02(月)00:43:11No.1398056716そうだねx2
世の中間違ってるほらみたことかって言うのは自分を偉く感じて楽だ
97726/02/02(月)00:43:17No.1398056750+
>造語コピペみたいなことしか言えない人って何がしたいんだろうね
ノダガーノダガー!!馬鹿騒ぎしてる愛国パヨクを馬鹿にするの止めて差し上げろ
97826/02/02(月)00:43:25No.1398056786+
>>何も学ばずに溜飲を下げるにはそうやって反知性主義に突っ走るしかないもんな
>>君のコンプレックスも分かるよ
>社会科学やってる人が反知性主義の誤用するのかよ…
>まじめに勉強するのが先では?
やめたれw
ポパーも知らないけど自称学んでる者だぞw
97926/02/02(月)00:43:38No.1398056844+
>世の中間違ってるほらみたことかって言うのは自分を偉く感じて楽だ
ヘルメット被って行動起こすか
98026/02/02(月)00:43:39No.1398056848そうだねx1
>>だから岸田石破みたいに徐々に弱らせるしかなかったのに
>弱らせてたかなあ?
岸田が日本の軍拡を石破が中国のアフリカ共栄圏を崩したからね…
本来一個一個やってかないといけなかった
98126/02/02(月)00:44:00No.1398056932そうだねx3
石破は単純な実力不足と考えたら一番ダメじゃねえか?
98226/02/02(月)00:44:00No.1398056934+
>石破さんは安倍さんになろうとしたけど根回し力がみじんもなくて一切何もできなくてやる気無くなって丸投げマンになっちゃったのが悲哀を感じた
これならまだ続投してくれた方が…て空気が出始めたとこで投げるなよ!という間の悪さは感じた
98326/02/02(月)00:44:06No.1398056962そうだねx2
>だから岸田石破みたいに徐々に弱らせるしかなかったのに高市さん意味不明な喧嘩売るから…
喧嘩を売ったのは朝日新聞と岡田では?喧嘩とか一言も言ってねえだろ
98426/02/02(月)00:44:07No.1398056970そうだねx3
なんかすごいよね
俺はすごい勉強してるから石破さんのこと分かってた今の自民党はダメだ
っていう論法が通ると思ってるの
98526/02/02(月)00:44:09No.1398056978+
>岸田が日本の軍拡を石破が中国のアフリカ共栄圏を崩したからね…
>本来一個一個やってかないといけなかった
分かりやすいソース的なのはある?
98626/02/02(月)00:44:11No.1398056985そうだねx2
そもそも台湾有事問題引き起こしたの岡田だろ
立憲が全部悪いじゃねえか
98726/02/02(月)00:44:23No.1398057032そうだねx1
アフリカとの交流を進めようとしたら日本国内の排外主義に負けたのいみわからんよな中国の手助けしてるやんけ
98826/02/02(月)00:44:41No.1398057105+
中国のスパイおすぎ!
98926/02/02(月)00:45:01No.1398057181+
>なんかすごいよね
>俺はすごい勉強してるから石破さんのこと分かってた今の自民党はダメだ
>っていう論法が通ると思ってるの
小沢推してた人もこんな感じだったのかな…
99026/02/02(月)00:45:02No.1398057186そうだねx1
デマ記事を基に高市主張が中国に喧嘩を売ったと主張してる人の言ってることとか絶対信用すべきじゃない
99126/02/02(月)00:45:03No.1398057194+
>世の中間違ってるほらみたことかって言うのは自分を偉く感じて楽だ
悦に入ってそうなレスだなあ
99226/02/02(月)00:45:03No.1398057196そうだねx2
あれを岡田のせいにする首相もそれを信じる信者も知性が終わってるからもう日本はダメだ
99326/02/02(月)00:45:03No.1398057197そうだねx2
>そもそも台湾有事問題引き起こしたの岡田だろ
>立憲が全部悪いじゃねえか
あれは毎回やってる答弁なんだからわかってない高市がバカ
99426/02/02(月)00:45:10No.1398057225+
愛国パヨクってまだオカダガーオカダガー言ってるの!?流石に無理ありすぎだろ
99526/02/02(月)00:45:16No.1398057250そうだねx1
愛国者ならまずは天皇主権に戻そうぜ
国会議員は全員売国奴
99626/02/02(月)00:45:22No.1398057273+
>アフリカとの交流を進めようとしたら日本国内の排外主義に負けたのいみわからんよな中国の手助けしてるやんけ
C国の工作員による煽動だからそれ
99726/02/02(月)00:45:38No.1398057342そうだねx1
>そもそも台湾有事問題引き起こしたの岡田だろ
>立憲が全部悪いじゃねえか
質問者が悪い理論は過去に同じ質問してる高市が悪いに返ってくるから止めろって前にも言ったよな?
99826/02/02(月)00:45:41No.1398057349そうだねx2
周りが愚かで私は正しいと言ってる奴の愚かさよ
99926/02/02(月)00:45:44No.1398057364そうだねx1
知性の足りないレスしか出来てないのに知性派自認できるのは凄いと思う
顔の皮の厚さとか
100026/02/02(月)00:46:00No.1398057429+
>愛国者ならまずは天皇主権に戻そうぜ
>国会議員は全員売国奴
皇道派きたな…


1769954975590.png fu6245103.jpg fu6244825.jpg fu6244641.jpg